18 年
手机商铺
公司新闻/正文
411 人阅读发布时间:2025-05-16 11:31

图1 ALR1(Ser696/698)的磷酸化抑制铝信号传导
2. PP2CH1/2与ALR1相互作用并使其去磷酸化
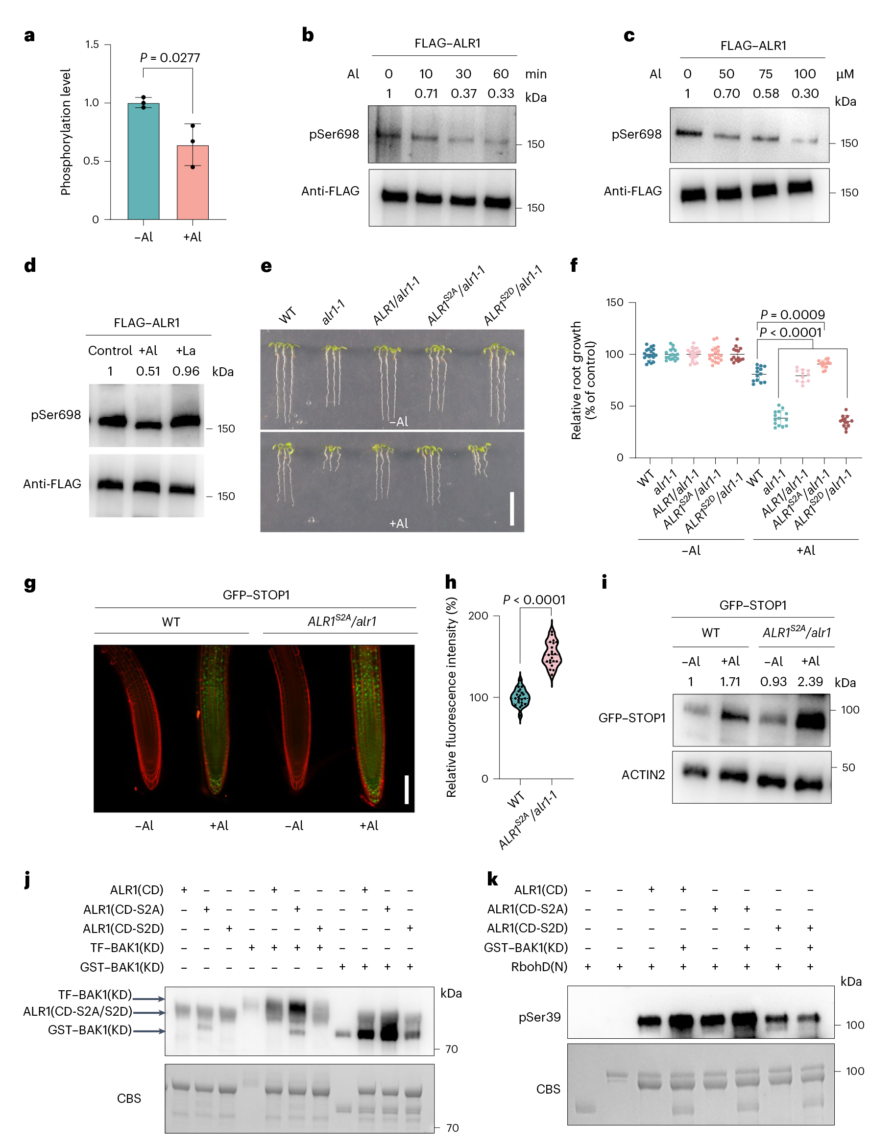
鉴于铝(Al)处理后ALR1(Ser696/698)的快速去磷酸化,接下来研究团队探究介导这一过程发生的去磷酸化激酶。主要关注植物中主要的磷酸酶家族PP2Cs,通过BiFC、Pull-down和CO-IP实验,鉴定了一类PP2C型磷酸酶(PP2CH1和PP2CH2)可与ALR1发生相互作用。点突变实验及pSer698抗体检测也表明PP2CH1/2使ALR1(丝氨酸696/698)去磷酸化。
图2 PP2CH1/2与ALR1相互作用并使其去磷酸化
3. PP2CH1/2调控铝信号传导和抗性分子机制
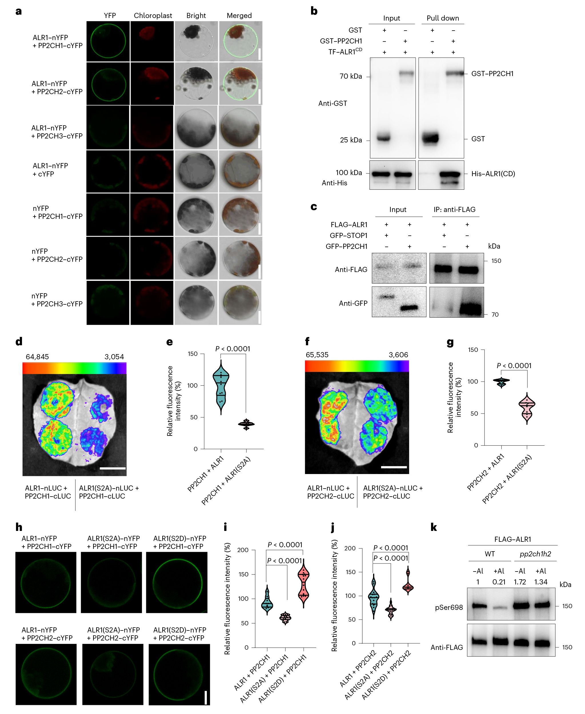
为了评估PP2CH1/2是否赋予铝抗性,研究团队在铝处理下构建了对应的突变体,结合Morin、苏mu精染色和铝含量分析。结果表明PP2CH1/2通过促进铝的排除来增强铝抗性,而这一过程依赖于STOP_1。此外,BiFC和体外磷酸化实验显示,PP2CH1/2促进了ALR1和BAK1之间的相互作用和磷酸化。铝胁迫下,植物迅速增加蛋白质磷酸酶和PP2CH1/2的积累,以及ALR1与PP2CH1/2之间的相互作用。综上所述,这些发现表明PP2CH1/2负责ALR1S696/698的去磷酸化。铝离子能够快速诱导PP2CHs蛋白累积并促进其与受体ALR1的互作。PP2CHs功能缺失能够显著提高ALR1S696/698的磷酸化水平,进而抑制STOP_1依赖的抗铝信号途径。
图 3 PP2CH1/2调控铝信号传导和抗性分子机制
4. ALR1(Ser696/698)磷酸化激酶发现
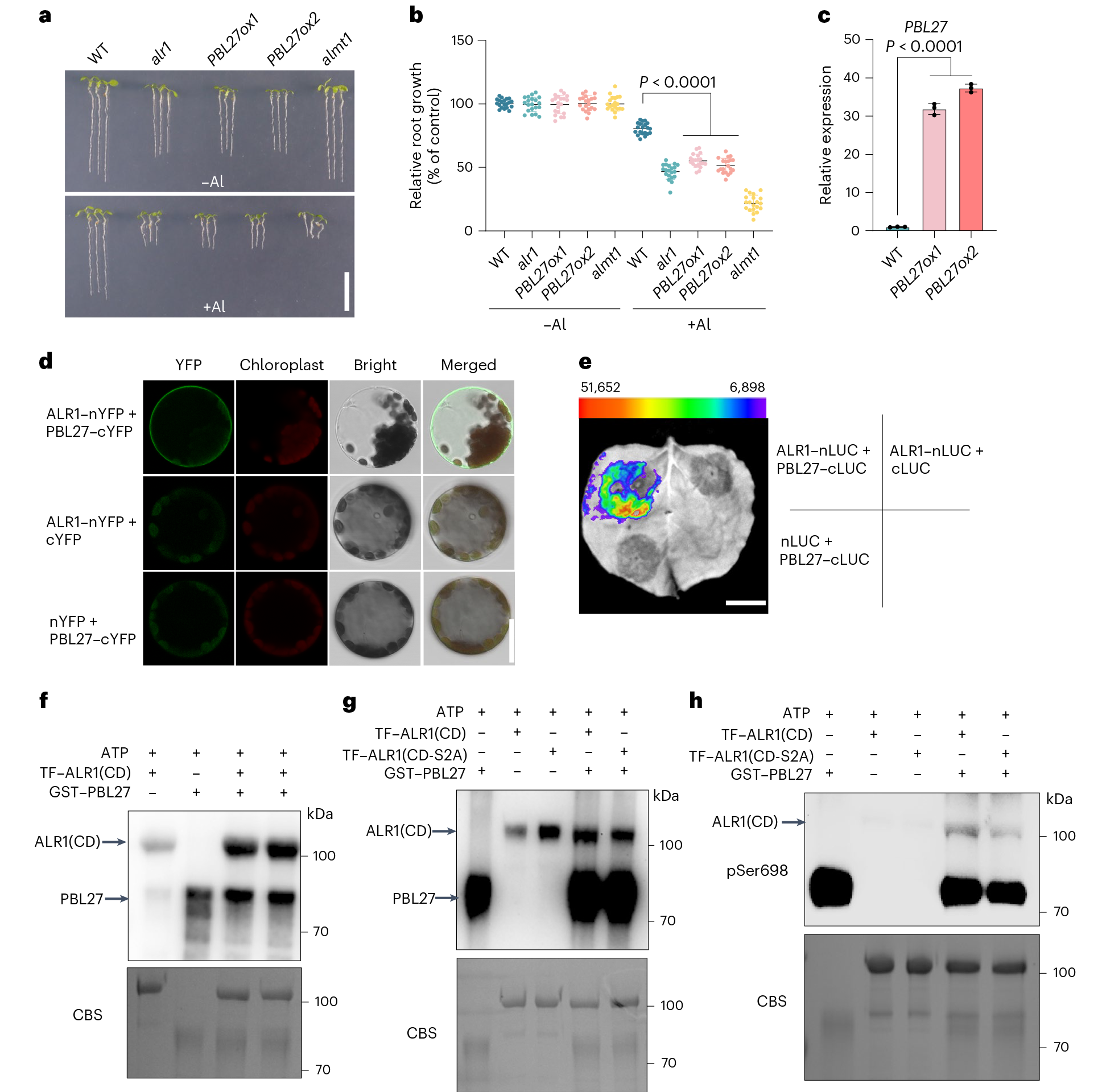
鉴定出PP2CH1/2作为ALR1(Ser696/698)的去磷酸化激酶后,研究团队进一步寻找负责其磷酸化的激酶。作者在一项独立研究中,生成了一个RLK过表达库,以克服RLK之间的高度功能冗余。筛选该库后鉴定出RLCK PBL27(受体样细胞质激酶)作为Al抗性的负调控因子,PBL27的过表达显著降低了Al抗性。通过实验验证证明PBL27可磷酸化ALR1,并利用质谱分析鉴定出其目标磷酸化位点为丝氨酸696和丝氨酸698。
图4 PBL27通过磷酸化ALR1(Ser696/698)抑制铝抗性
5. ALR1受体介导的磷酸化转换机制控制植物的铝感应能力
进一步通过体外实验发现并验证,ALR1(Ser696/698)的磷酸化状态与铝离子的结合之间存在协同或加成效应,这种效应增强了ALR1与BAK1的相互作用和互磷酸化。具体来说,ALR1(Ser696/698)的磷酸化与通过四个半胱氨酸残基(Cys939/Cys944/Cys985/Cys987)介导的铝结合共同促进了ALR1-BAK1复合物的形成,并在一定程度上增强ALR1的激酶活性,从而促进铝信号传导。
图5 ALR1受体介导的磷酸化转换机制控制植物的铝感应能力