上海中科新生命生物科技有限公司

18

手机商铺

qrcode
商家活跃:
产品热度:
  • NaN
  • 0.5
  • 1.5
  • 0.5
  • 3.5

上海中科新生命生物科技有限公司

入驻年限:18

  • 联系人:

    杨小姐

  • 所在地区:

    上海 闵行区

  • 业务范围:

    技术服务

  • 经营模式:

    生产厂商 科研机构

在线沟通

公司新闻/正文

项目文章 Nat Commun | 同济/复旦破局耐药性癫痫!单细胞测序揭秘大脑血管系统异常促进癫痫发作机制

215 人阅读发布时间:2025-04-29 10:50

新闻图片1 癫痫是神经系统最常见的疾病之一,局灶性脑皮质发育不良(FCD)是儿童耐药性癫痫的主要病因,其中FCDII是最常见的亚型。尽管已知mTOR信号通路突变与此病相关,但仍有超过50%的病例仍无法用基因突变解释。 2025年4月,同济大学附属杨浦医院联合复旦大学附属儿科医院在Nature Communications杂志上发表了题为“Transcriptomic and morphologic vascular aberrations underlying FCDIIb etiology”的研究成果,突破性地将病因从传统的基因突变扩展至脑血管系统异常,通过单细胞核转录组、病理影像学和荧光染色联合分析,发现脑皮质血管系统的关键异常——一种名为“烟花细胞”的平滑肌细胞(SMCs)迁移至脑实质,进而形成局部缺血缺氧微环境,上调HIF-1α/mTOR/S6通路,破坏神经元和星形胶质细胞活性,导致神经元丢失,促进癫痫发作,为疾病机制和治疗带来了全新视角。中科新生命提供了单细胞核转录组学检测服务。 新闻图片2  


 
 研究材料
15例FCDIIb患儿的30个皮层样本,包括前额叶、颞叶和顶叶; 斑马鱼癫痫模型; 


 
 技术路线
结果1:构建FCDIIb患者皮质的单细胞图谱,发现关键亚群; 结果2:烟花细胞:FCDIIb中的异常SMC; 结果3:血管畸变通过缺血缺氧微环境介导疾病进展;  结果4:血管畸变通过HIF-1α/mTOR/S6通路促进癫痫发作;


 
 研究结果
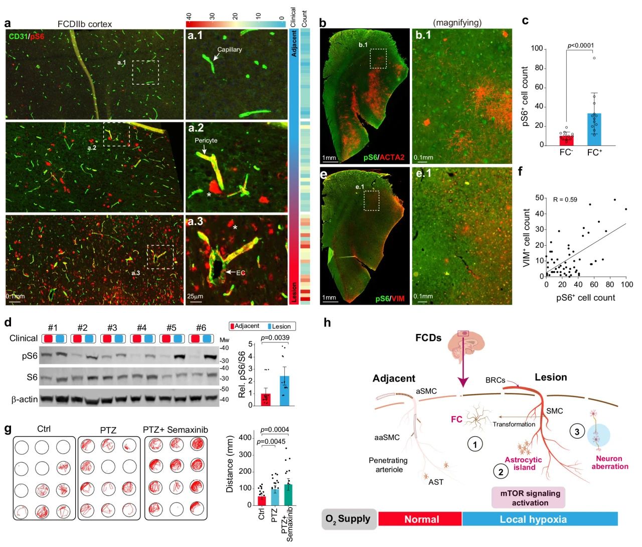
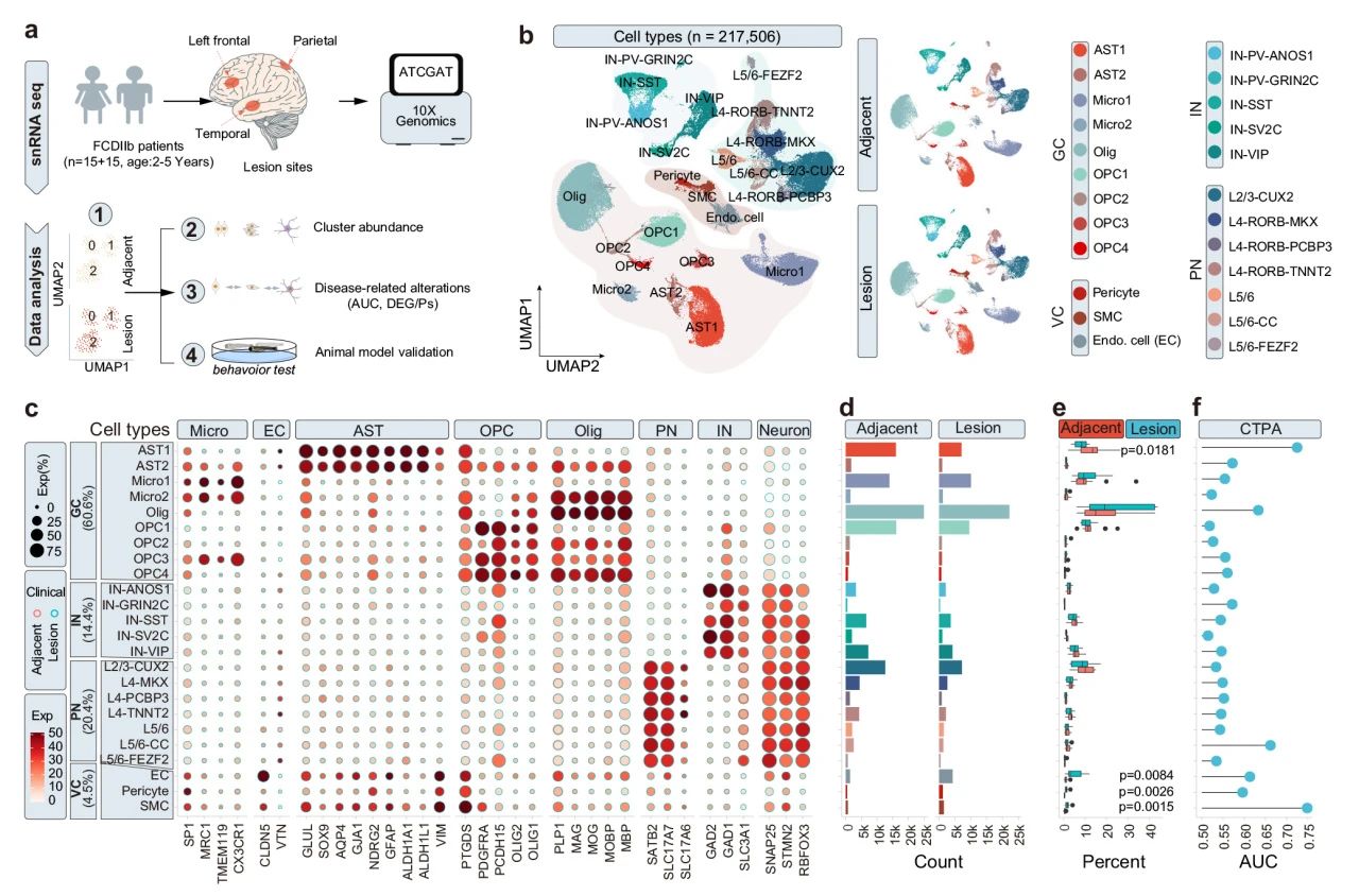
1. 构建FCDIIb患者皮质的单细胞图谱,发现关键亚群 对15例FCDⅡb患儿的损伤部位和相邻皮层组织进行单细胞核转录组分析,共获得217,506个单核转录谱和24个细胞簇,包括7个投射神经元簇、5个中间神经元簇、9个胶质细胞簇和3个血管细胞簇。其中损伤样本中平滑肌细胞(SMC)和星形胶质细胞(AST)显著增加,SMC中细胞迁移等通路显著富集。HE染色发现损伤脑区的血管结构异常,包括内皮细胞增多、血管增厚、梗死和纤维化。表明血管细胞的分子和形态改变是FCDIIb损伤的关键特征。 新闻图片3 图1 FCDIIb患者皮质的单细胞图谱   2. 烟花细胞:FCDIIb中的异常SMC 免疫荧光染色发现部分SMC从血管迁移到脑实质,分散在小动脉周围,并呈烟花状,命名为烟花细胞(FCs)。并且SMC和星形胶质细胞/神经元没有共表达,FCs的直径显著高于星形胶质细胞,表明 FCs与星形胶质细胞和神经元不同。在脑损伤样本中,由于正常 SMCs 减少,FCs增多,可能导致局部供氧不足或产生缺氧环境,促进疾病进展。 新闻图片4 图2 烟花细胞:FCDIIb中的异常SMC   3. 血管畸变通过缺血缺氧微环境介导疾病进展 磁共振发现损伤脑区的血流量显著减少和低代谢特征,表明存在脑缺血现象。荧光染色显示损伤脑区的Vim+细胞中HIF-1α高表达,HIF-1α+细胞分散在FC周围,FC+区域神经元数量显著减少,星形胶质细胞以岛状模式不均匀地分布在血管周围,表明FCDIIb中的血管畸变会引起缺血缺氧微环境,导致星形胶质细胞功能异常和神经元丢失,进而推动疾病进展。 新闻图片5 图3  血管畸变通过缺血缺氧微环境介导疾病进展   4. 血管畸变通过HIF-1α/mTOR/S6通路促进癫痫发作 荧光染色发现损伤脑区的SMC和周皮细胞中存在pS6信号,并与FC分布具有的强相关性,表明血管畸变与mTOR活性密切相关。pS6和Vim共染色显示二者强相关。进一步通过斑马鱼模型进行验证,发现诱导血管发育不全的VEGFR抑制剂Semaxinib加剧了斑马鱼癫痫表型。表明血管畸变可通过HIF-1α/mTOR/S6通路促进癫痫发作。 新闻图片6 图4 血管畸变通过HIF-1α/mTOR/S6通路促进癫痫发作


 
文章小结
该研究揭示了局灶性脑皮质发育不良导致的癫痫的全新致病机制,突破性地将病因从传统的基因突变扩展至脑血管系统异常。通过单细胞测序、影像学和荧光染色,首次发现病灶区存在一种异常平滑肌细胞——“烟花细胞”。这些细胞从血管迁移至脑实质,破坏血管功能,引发局部缺血缺氧(I/H)微环境,进而激活HIF-1α/mTOR/S6通路,导致神经元损伤及癫痫发作。斑马鱼模型进一步证实,血管发育不良直接加剧癫痫表型。研究不仅为FCDIIb提供了“血管-缺氧”病理框架,还为联合靶向治疗(靶向mTOR通路+改善血管功能)提供了新的方向。


    中科优品推荐 【中科新生命】布局先进的10x Genomics、Visium CytAssist、MALDI 2、Astral等国际前沿的时空多组学平台,提供单细胞空间多组学联合的一站式解决方案,包含单细胞测序类、单细胞蛋白组、空间转录组、空间蛋白组、深度空间代谢组、全息空间多组学以及常规转录、蛋白、代谢组检测,积累了丰富的项目经验,助力发表多篇高分文章,快来联系我们展开时空多组学联合实验吧!!! 新闻图片7
 

上一篇

项目文章Food Chemistry-X | 一颗烂苹果就能放倒你?农科院等团队扩展青霉代谢组学助力守护“果篮子”安全

下一篇

植物次生代谢专栏 | 5篇经典好文带你看次生代谢在植物抗逆胁迫中的作用!

更多资讯

我的询价