上海中科新生命生物科技有限公司

18

手机商铺

qrcode
商家活跃:
产品热度:
  • NaN
  • 0.5
  • 1.5
  • 0.5
  • 3.5

上海中科新生命生物科技有限公司

入驻年限:18

  • 联系人:

    杨小姐

  • 所在地区:

    上海 闵行区

  • 业务范围:

    技术服务

  • 经营模式:

    生产厂商 科研机构

在线沟通

公司新闻/正文

项目文章 STTT(IF 40.8) | 降糖药抗衰老!华东理工/海南大学揭秘格列本脲靶向MDH2延缓衰老的机制

583 人阅读发布时间:2025-03-07 11:01

新闻图片1 机体衰老伴随着细胞衰老的积累,引发多种与年龄相关的疾病,如虚弱、癌症和多器官功能障碍。逆转衰老过程的药物干预不仅能延缓这些疾病的发作,还能带来巨大的社会和经济效益。然而,寻找有效的抗衰老靶点一直是抗衰老药物研发的关键挑战。 2025年2月17日,华东理工大学李剑、胡泽岚团队以及海南大学李宝力团队在Signal Transduction and Targeted Therapy(IF 40.8)上发表了题为“Glibenclamide targets MDH2 to relieve aging phenotypes through metabolism-regulated epigenetic modification”的研究。该研究揭示了线粒体苹果酸脱氢酶2(MDH2)是潜在的抗衰老靶点,并发现格列本脲(Glibenclamide, Gli)可通过靶向MDH2调节代谢-表观遗传机制,延缓衰老进程。中科新生命为该研究提供了H650医学高通量靶向代谢组服务。 新闻图片2    


 
 研究材料
人胚胎肺成纤维细胞(MRC-5);
小鼠胚胎成纤维细胞(MEFs);
大鼠近曲小管上皮细胞(NRK-52E);
C57BL/6J小鼠(衰老模型和肝脏特异性敲低模型);


 
 技术路线
步骤1:基于氯丙酰胺(Chl)设计化学探针(Chl-P),筛选并鉴定MDH2作为潜在抗衰老靶点; 步骤2:构建MDH2敲低和过表达细胞模型,验证MDH2在细胞衰老中的调控作用; 步骤3:筛选出对MDH2抑制效果最强的格列本脲(Gli),并证明其与MDH2的直接相互作用; 步骤4:H650靶向代谢组学分析Gli处理后的代谢物变化,揭示Gli通过抑制MDH2调节代谢-表观遗传机制; 步骤5:在衰老小鼠模型中,验证MDH2抑制的体内抗衰老效果,并探究Gli体内抗衰机制。


 
 研究结果
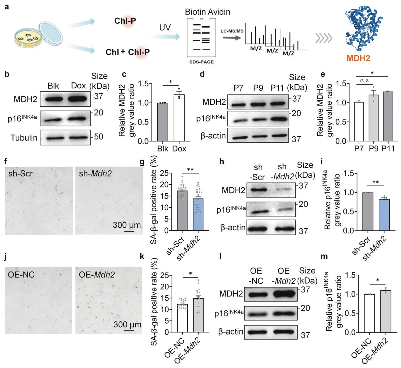
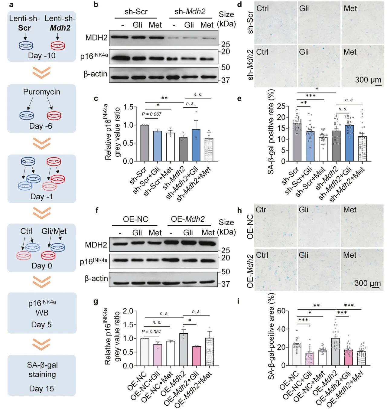
1. MDH2 调节细胞衰老 研究人员利用基于氯丙酰胺设计的化学探针(Chl-P),通过活性基团蛋白质分析(ABPP)技术,鉴定出MDH2为潜在抗衰老靶点。实验发现,MDH2的表达水平与细胞衰老程度呈正相关。在MRC-5和MEFs细胞中,MDH2的敲低显著延缓了细胞衰老,而其过表达则加剧了衰老进程。这表明MDH2在细胞衰老调控中发挥关键作用 新闻图片3 图1 MDH2 调节细胞衰老   2. Gli抑制MDH2,延缓细胞衰老和小鼠衰老 接下来,研究者测试了多种磺酰脲类药物对MDH2活性的抑制效果,发现Gli具有最强的MDH2抑制能力。合成Gli的化学探针Gli-P,经实验证实Gli与MDH2存在直接相互作用。细胞实验显示,Gli显著降低了衰老相关β-半乳糖苷酶(SA-β-gal)的活性和p16INK4a的表达,减少了衰老相关分泌表型(SASP)因子的分泌。在自然衰老小鼠模型中,Gli显著延长了小鼠的寿命,并降低了虚弱指数。这表明Gli通过抑制MDH2,展现出显著的抗衰老效果。 新闻图片4 图2 Gli 抑制 MDH2 并延缓细胞衰老和小鼠衰老   3. Gli的抗衰老作用依赖于MDH2  研究人员进一步探究了Gli缓解细胞衰老的机制。为此,构建了MDH2敲低(sh-Mdh2)和过表达(OE-Mdh2)的细胞模型,并在这些细胞中评估了Gli对衰老标志物的影响。结果显示,Gli对细胞衰老的缓解作用(如降低SA-β-gal阳性率和p16INK4a表达)完全依赖于MDH2的存在。在MDH2敲低的细胞中,Gli的效果被消除,而在MDH2过表达的细胞中,Gli的抗衰老作用被削弱。这一系列实验说明,Gli延缓细胞衰老的作用依赖于MDH2,MDH2在Gli发挥抗细胞衰老功能的过程中起着关键作用。 新闻图片5 图3  Gli 缓解细胞衰老依赖 MDH2   4. Gli通过抑制MDH2调节中心碳代谢 接下来,围绕Gli对细胞代谢的影响展开研究。研究者通过检测MitoSOX荧光强度评估mtROS水平,用FiLa传感器测定亚细胞乳酸水平,发现Gli处理会增加mtROS水平,提升细胞质和细胞核中的乳酸含量,表明抑制MDH2可抑制TCA循环、诱导有氧糖酵解 此外通过H650靶向代谢组学分析,研究人员发现Gli处理后,细胞内的代谢物变化主要集中在中心碳代谢途径。在短期(2小时)处理中,Gli显著上调了TCA循环中间体和氨基酸水平,而长期(24小时)处理则持续上调TCA循环中间体,但其他代谢途径的变化逐渐恢复。此外,Gli对代谢物的调节作用依赖于MDH2,因为MDH2敲低细胞中Gli的代谢调节作用被消除。这些结果表明,Gli通过抑制MDH2,直接靶向TCA循环,进而调节细胞的中心碳代谢。 新闻图片6 图4 Gli 通过抑制 MDH2 调节中心碳代谢   5. Gli 抑制MDH2通过代谢-表观遗传调控延缓衰老 研究人员进一步探讨了Gli抑制MDH2后对细胞代谢和表观遗传修饰的影响。通过代谢组学分析,发现Gli处理后,细胞内S-腺苷同型半胱氨酸(SAH)水平显著下降,而S-腺苷甲硫氨酸(SAM)水平上升,激活了甲硫氨酸循环。随后检测了组蛋白甲基化水平,发现Gli处理能上调H3K27me3等甲基化水平,影响p16INK4a基因的甲基化状态。这一系列实验说明,MDH2 抑制能增强甲硫氨酸循环通量,提升细胞甲基化潜能,诱导组蛋白甲基化修饰,其中 H3K27me3 在延缓细胞衰老中起关键作用,揭示了 MDH2 抑制影响细胞衰老的代谢-表观遗传调控机制。 新闻图片7 图5 Gli 通过 MDH2 调节中心碳代谢和甲硫氨酸循环通量并诱导甲基化   6. Gli 抑制MDH2延缓小鼠肝脏衰老及机制 研究人员通过肝脏特异性敲低MDH2(AAV介导的sh-Mdh2)和Gli处理,进一步验证了MDH2在体内抗衰老中的作用。实验使用了20.5个月的自然衰老小鼠模型,检测了MDH2抑制对肝脏衰老标志物和表观遗传修饰的影响。结果显示,敲低MDH2或Gli处理均能显著降低衰老小鼠肝脏中p16INK4a的表达水平,减少肝纤维化面积,并上调H3K27me3水平。这些结果表明,MDH2的抑制通过增强组蛋白甲基化修饰,特别是H3K27me3的上调,延缓肝脏衰老进程。 新闻图片8 图6 MDH2 抑制延缓肝脏衰老并诱导体内 H3K27me3 水平升高


 
研究小结
该研究聚焦于衰老干预,通过基于氯丙酰胺设计的化学探针筛选出线粒体苹果酸脱氢酶2(MDH2)作为潜在抗衰老靶点。研究发现,常见降糖药格列本脲(Gli)通过抑制MDH2活性,显著缓解细胞衰老表型,并在体内延长自然衰老小鼠的寿命。机制上,Gli通过抑制MDH2,调节中心碳代谢,增强甲硫氨酸循环通量,进而促进H3K27me3甲基化修饰。该研究为衰老干预提供了新的靶点和潜在药物,揭示了代谢-表观遗传调控在衰老中的重要作用。 新闻图片9

    中科优品推荐 【中科新生命】全新推出H800 医学高通量靶向代谢组产品,精准定性,绝对定量及结果无需验证的特点,一次满足您的代谢组学研究需求,检测范围覆盖800种重要功能及代谢物,覆盖核心代谢通路。
 

上一篇

SomaScan vs Olink 双雄对决!多维度顶刊实测数据揭秘

下一篇

项目文章iMeta(23.8)| 西北工业大学等团队揭示双疾病模式下肠道菌群的介导机制

更多资讯

我的询价