上海中科新生命生物科技有限公司

18

手机商铺

qrcode
商家活跃:
产品热度:
  • NaN
  • 0.5
  • 1.5
  • 0.5
  • 3.5

上海中科新生命生物科技有限公司

入驻年限:18

  • 联系人:

    杨小姐

  • 所在地区:

    上海 闵行区

  • 业务范围:

    技术服务

  • 经营模式:

    生产厂商 科研机构

在线沟通

公司新闻/正文

小队列大发现!质谱、Olink、SomaScan跨平台揭秘双样本中的AD稳态蛋白标志物

764 人阅读发布时间:2025-03-04 10:31

新闻图片1 阿尔茨海默氏病(AD)是日益增长的公共卫生问题,目前没有有效的针对性治疗方法。AD 脑的多组学分析已经说明了β-淀粉样蛋白斑块和神经元tau蛋白缠结之外的各种复杂病理生理过程,但这些病理过程在病程中如何随着时间的推移而发展尚不清楚,目前需要多种生物标志物来推进我们对AD潜在复杂疾病过程的理解。 来自美国埃默里大学医学院AD研究中心团队,在Alzheimer’s Research & Therapy杂志发表“Multi‑platform proteomic analysis of Alzheimer’s disease cerebrospinal fluid and plasma reveals network biomarkers associated with proteostasis and the matrisome”,使用三种不同的蛋白质组学平台(SomaLogic SomaScan、Olink、TMT质谱法),对来自相同受试者(n=18对照,n=18AD)的阿尔茨海默病脑脊液(CSF)和血浆样本进行了研究。通过分析跨平台数据相关性及表达,发现脑模块枢纽蛋白(如SMOC1)将可能成为非常有希望的AD标志物。 新闻图片2  


 
 研究材料
18例AD患者和18例健康人的血浆,脑脊液。


 
 研究步骤
步骤1: 血浆和脑脊液中的蛋白技术检测 步骤2:跨平台蛋白对比 步骤3:血浆与脑脊液蛋白含量比对 步骤4:脑蛋白模块在两种体液中的对比 步骤5:共表达网络与相关通路描述


 
 研究结果
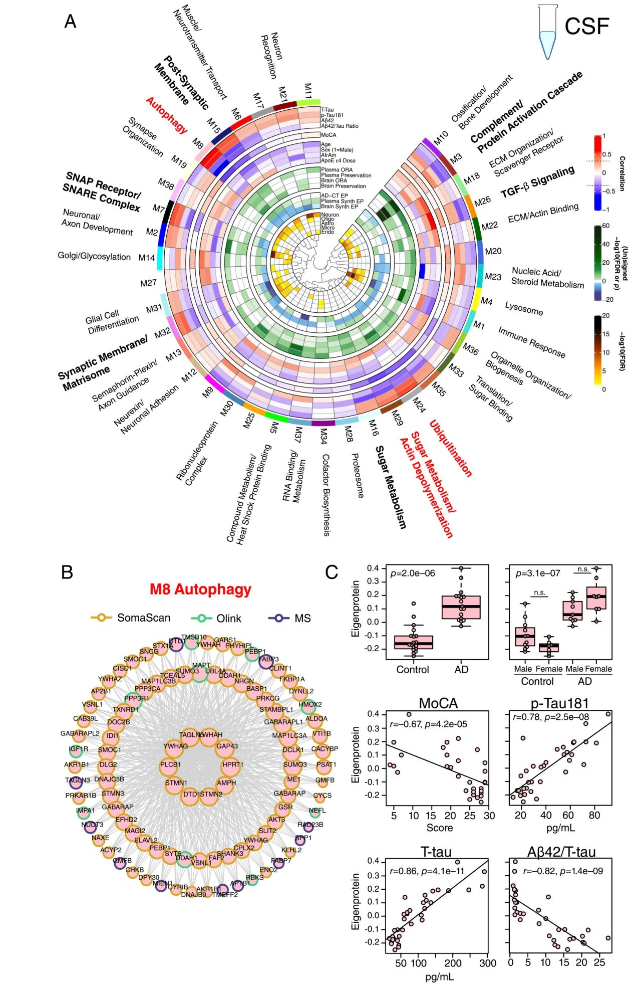
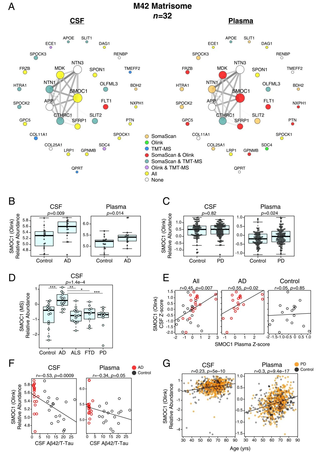
1. CSF和血浆中蛋白质组学测量的预处理和技术分析 作者使用了来自Emory Goizueta阿尔茨海默病研究中心的一组对照(n=18)和AD患者(n=18)的脑脊液样本(CSF)和血浆样本,进行TMT蛋白质谱分析,Olink检测(1196种目标蛋白),SomaScan(v4.1,靶向6596个特征蛋白)。检测结果显示,相比于血浆样本,CSF的信噪比更低,缺失值更大。去除质谱数据中14种高丰度蛋白,结合75%缺失值,以及SomaScan信噪比标准,筛选数据用于后续检测。 新闻图片3 图1 样本检测流程   2. 跨平台比较 在三个蛋白平台上,共检测CSF中4655种独特蛋白质,血浆中的6794种独特蛋白质(图 2A)。SomaScan平台在血浆中提供了最深的蛋白质组学覆盖,测量到4662种未被Olink和质谱检测出的独特蛋白。SomaScan平台倾向检测核蛋白;Olink平台倾向细胞周期和免疫过程;质谱检测蛋白丰度值更高,含跨膜转运蛋白与细胞骨架结构。作者将检测数据与香港Jiang队列的血浆Olink数据、BioFinder队列CSF和血浆Olink数据、AddNeuroMed队列的 SomaScan 血浆数据进行了相关性分析,相关性均在0.6-0.8之间,表现良好。 新闻图片4 图2 跨平台蛋白数据比较 新闻图片5 图3 跨队列数据相关性比较   3. AD血浆中低丰度蛋白减少 对三个平台的蛋白数据进行差异分析,AD组CSF中蛋白质的数量减少,AD组血浆蛋白的减少程度高于CSF。由于队列规模所限,不同平台差异分子重叠较少。数据校准后发现,相较于对照组,AD组中CSF和血浆蛋白减少,血浆中的显着偏倚由丰度较低的蛋白质驱动。 新闻图片6 图4  不同平台的差异蛋白分析   4. 脑蛋白网络模块在脑脊液和血浆中的平台覆盖率 作者团队前期通过500个脑组织生成了AD脑蛋白共表达网络,该网络揭示了许多与 AD 神经病理特征和认知能力下降密切相关的模块(图5A)。作者通过蛋白质组学平台计算了 44 个大脑网络模块中,每个模块在 CSF 和血浆中的覆盖率百分比(图 5B)。 新闻图片7 图5 脑蛋白网络模块在CSF和血浆中不同蛋白平台的覆盖程度 CSF样本中,质谱和SomaScan的覆盖度高于Olink;血浆中,SomaScan的覆盖度最好。M26补体/急性期脑模块在CSF和血浆中被SomaScan和MS覆盖较好好,而M42基质体脑模块在所有蛋白平台的两种液体中都被很好地覆盖。AD组CSF和血浆中SMOC1水平均升高(图 6B)。作者利用AMP-PD联盟中对照组(n=90)和帕金森病(PD,n=118)Olink CSF和血浆数据来测试SMOC1对AD的特异性(图 1B)。研究者没有观察到PD CSF中SMOC1的增加,并且观察到PD血浆的微弱增加(图 6C)。AD组SMOC1水平通常在CSF和血浆之间具有良好的相关性,但对照组相关性较差(图 6D)。CSF和血浆SMOC1水平也与CSF中的 Aβ/Tau 水平相关(图 6E)。有趣的是,在CSF和血浆中,SMOC1水平与年龄的相关性较弱(图 6F)。 新闻图片8 图6 脑脊液和血浆中脑M42母体覆盖率和SMOC1水平 在 CSF和血浆中测量其他AD相关脑共表达模块的枢纽蛋白(图 7),CSF 和血浆的枢纽蛋白水平之间经常观察到相反的变化方向,并且蛋白质测量值在蛋白质组学平台上并不总是呈正相关。 新闻图片9 图7 CSF和血浆中的AD共表达脑模块蛋白   5. AD中CSF共表达网络揭示蛋白质稳态、突触、补体和糖代谢的强疾病相关模块 大脑中已鉴定得到的AD相关的蛋白质共表达模块是否在体液中同样表达尚不清楚。作者利用三个蛋白质组学平台,通过中位归一化CSF和血浆的丰度矩阵构建共表达网络,并与共识AD大脑网络进行比较(图 1C)。该网络由38个模块组成,与CSF认知功能中Aβ和tau 病理指标最密切相关的模块包括:M15 突触后膜,且M8自噬和M24泛素化模块蛋白与总tau(r=0.86)和 p-tau181(r=0.78) 呈强正相关(图 8)。总之,能够从 CSF 中的 >7000 蛋白测定构建一个AD CSF 蛋白共表达网络,揭示了与蛋白质稳态、突触生物学、糖代谢和补体相关的强疾病相关模块。除补体外,所有模块特征蛋白在CSF中均增加,在血浆中减少,补体在CSF中降低,在血浆中增加。 新闻图片10 图8 AD中CSF的蛋白共表达网络   6. AD血浆共表达网络揭示了反映内吞作用和基质体病理生理学的强疾病相关模块 血浆网络由35个模块组成,其中80%蛋白由SomaScan平台测出,血浆网络模块与AD CSF Aβ蛋白和tau生物标志物相关。这些模块中与AD密切相关的模块有M33粘附/ECM/伤口反应模块、M24内吞模块、M15脂质生物合成/免疫反应等。M33模块共表达由tenascin(TNC)驱动,TNC在跨平台检测具有很好的相关性。 新闻图片11 图9 血浆蛋白共表达网络 鉴于发现CSF和血浆之间单个AD相关蛋白水平存在差异,研究者测试了CSF和血浆共表达模块是否也显示出配对液体中其特征蛋白和合成特征蛋白水平的差异(图 10)。除个别模块外(M3、M8),体液之间的蛋白表达未表现出明显的差异。 新闻图片12 图10 脑脊液样本与血浆样本蛋白对比特征


 
小结
本研究采用质谱法、Olink靶向蛋白组、SomaScan高通量靶向蛋白组检测对AD小队列的脑脊液样本和血浆样本分别进行跨平台蛋白检测,不同蛋白模块在两种样本体现出不同的表达关系,其潜在生物标志物可以实现患者分层、诊断和疾病监测以及治疗开发。


    中科优品推荐 【中科新生命】深耕组学研究20载,具备行业先进的各类蛋白质检测平台及成熟项目经验。现推出超高深度靶向蛋白组P7k/P11k新产品,该产品基于Somascan平台,同时实现蛋白检测的深、稳、准三位一体,适用于大规模的蛋白质组分析,尤其是血液蛋白质组,突破血液蛋白组深度极限,为血液蛋白标志物的临床转化创造新的机遇,现中科新生命和Somascan官方强强联手,推出的2024蛋白质组队列研究先锋计划正在如火如荼的进行中,有机会免费试用40个样本的检测,如果感兴趣可进一步了解沟通!

上一篇

项目文章iMeta(23.8)| 西北工业大学等团队揭示双疾病模式下肠道菌群的介导机制

下一篇

中药入组织成分:解锁药效物质基础的进阶密码

更多资讯

我的询价