18 年
手机商铺
公司新闻/正文
762 人阅读发布时间:2025-01-14 17:13
植物根系感知热胁迫(HS)并相应地调整其结构,从而影响作物产量。目前,热胁迫被认为是全球农业生产力最具挑战性的非生物限制因素,研究植物根异质性及其细胞类型对HS的特异性反应对提高作物抗逆性至关重要。2025年1月,中国农科院生物所普莉研究团队在Nature Communications(IF14.7)发表题为“Single-cell transcriptomes reveal spatiotemporal heat stress response in maize roots”的研究,描绘了玉米根尖对热胁迫响应的单细胞水平图谱,为理解热耐受性的细胞机制提供了新的见解。
图1 HS下玉米初生根尖scRNA-Seq注释和细胞类型差异
2. 对HS有特异性反应的细胞类型
玉米根尖的scRNA-seq数据揭示了不同细胞类型对HS的特异性反应,某些细胞类型表现出共同的应激反应途径,而其他细胞类型则表现出独特的反应特征,如皮层细胞在HS反应中表现出最多的差异表达基因(290 DEGs),突出了其在HS反应中的重要作用。
图2 scRNA-seq强调HS反应的规范和其他方面
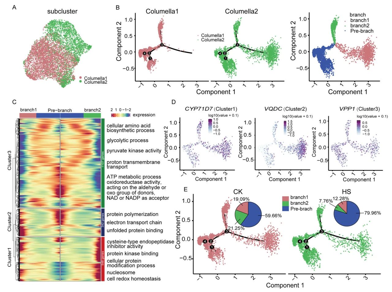
3. 玉米根部小柱细胞的两个亚型
小柱细胞对重力感知和非生物应激反应至关重要,作者发现本研究两种小柱细胞有不同的基因表达谱,通过伪时间分析为小柱发育的动态过程和细胞状态转变过程中必要的基因表达重新连接提供了见解。
图3 HS组小柱细胞细分亚群及分化轨迹分析
4. 皮层细胞对热休克的反应至关重要
皮层细胞在HS中有最多差异基因,细分其亚群,揭示两种皮层细胞的异质性,皮层细胞1富集与植物的生理和发育功能相关基因,表明玉米的发育功能主要由皮质细胞参与。皮层细胞2富集与植物对环境刺激和物理损伤的反应相关基因,表明皮质细胞在应对外部压力方面起着至关重要的作用。这两种皮层细胞亚型在HS下发挥着不同且重要的作用,并阐明HS后细胞状态转变所必需的基因表达重构。
图4 HS组皮层细胞细分亚群及分化轨迹分析
5. 在单细胞水平热响应中DEGs的共表达模块分析
对9种细胞类型的基因进行基因共表达网络分析,得到15个基因共表达模块,11个模块(M1-7、9和13-15)与CK相关,而10个模块(M1-5、7、9、11、13和15)与HS相关。阐明scRNA-seq可通过共表达调控网络识别HS抗性基因的能力。
图5 9种玉米根细胞类型中关键DEGs共表达相关模块对HS的响应
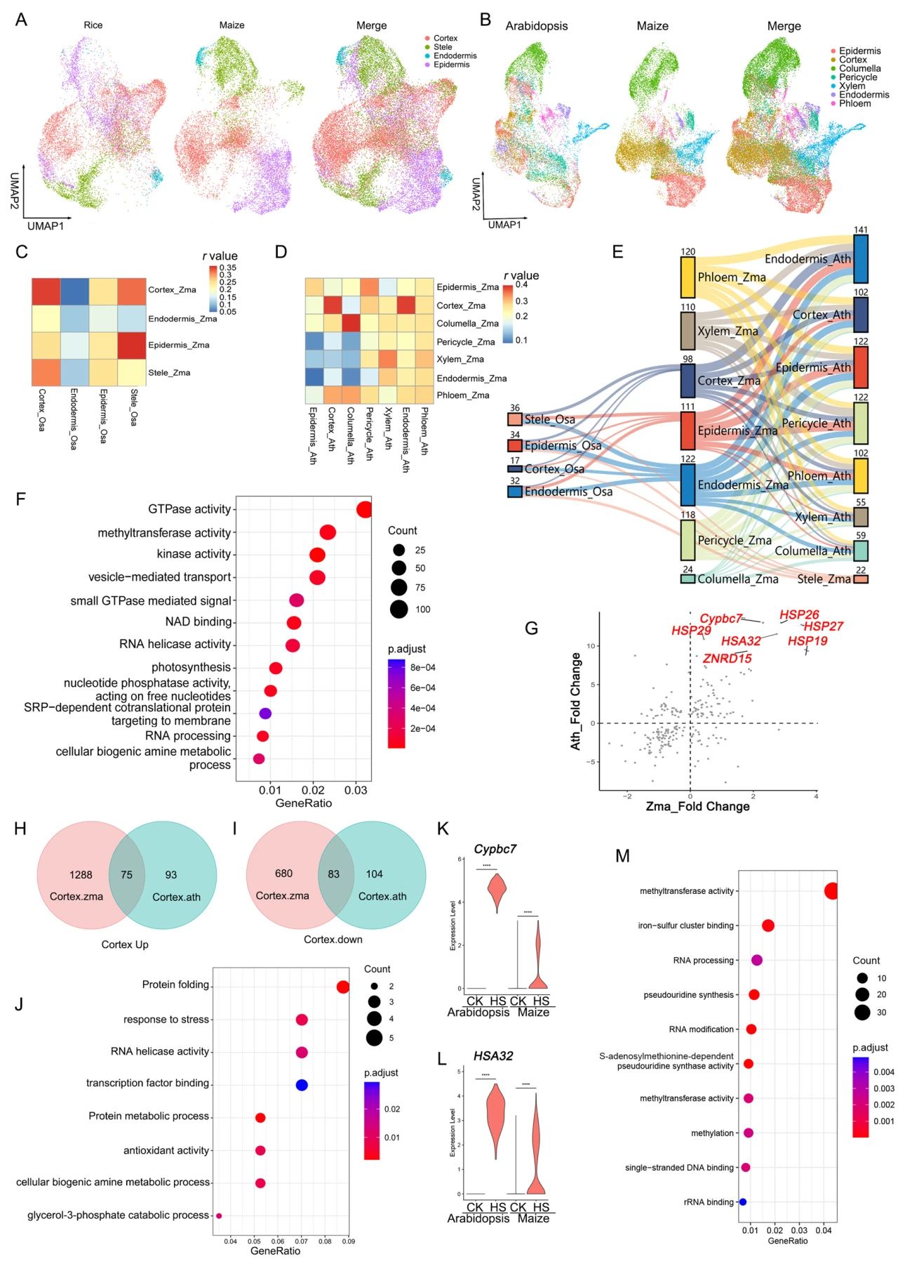
6. 不同植物根系单细胞水平HS响应的保守性
比较正常生长条件下玉米、水稻和拟南芥根系的scRNA-seq图谱,发现在高温胁迫下,植物皮层热相关基因表达存在一定的重叠,基因表达的动态变化可能对热相关过程有影响。
图6 玉米、水稻和拟南芥根尖单细胞转录组的比较
7. 玉米的皮层扩大以增强耐热性
作者发现皮层大小与热耐受性强烈相关,并通过使用自交系和玉米中一个候选基因的遗传突变分析得到实验验证,即ZmMAX1b突变体减少了皮质大小,降低了耐热性,强调了皮质大小的关键作用。单细胞转录组图谱有助于识别非生物胁迫下抗灾作物的细胞命运调节因子,为玉米品种改良提供了潜在的HS耐受性指标和目标。
图7 zmmax1突变体在HS上的功能验证
