上海中科新生命生物科技有限公司

18

手机商铺

qrcode
商家活跃:
产品热度:
  • NaN
  • 0.5
  • 1.5
  • 0.5
  • 3.5

上海中科新生命生物科技有限公司

入驻年限:18

  • 联系人:

    杨小姐

  • 所在地区:

    上海 闵行区

  • 业务范围:

    技术服务

  • 经营模式:

    生产厂商 科研机构

在线沟通

公司新闻/正文

Ecotoxicol Environ Saf | 汕大医附二院钟晓平/陈嘉胜团队揭示香烟烟雾提取物影响颅面软骨发育的关键机制

302 人阅读发布时间:2024-12-17 16:39

新闻图片1 烟草烟雾(TS),特别是二手和三手烟,是一种普遍而棘手的环境危害,促进颅面畸形进展,但其潜在机制尚不清楚。2024年11月来自汕头大学医学院第二附属医院钟晓平、陈嘉胜团队在Ecotoxicology and Environmental Safety发表题为“Elucidating tobacco smoke-induced craniofacial deformities: Biomarker and MAPK signaling dysregulation unraveled by cross-species multi-omics analysis”的研究,以斑马鱼和HEPM细胞为模型,研究香烟烟雾提取物(CSE)对颅面软骨发育的影响,通过跨物种多组学分析,确定与CSE诱导的颅面软骨畸变相关的关键生物标志物和关键调控途径。中科新生命提供单细胞转录组、转录组、蛋白组、代谢组服务 新闻图片2    


 
 研究材料
斑马鱼和HEPM细胞


 
 研究步骤
步骤1:CSE暴露诱发斑马鱼幼鱼颅面异常; 步骤2:鉴定CSE影响下的颅面发育关键生物标志物及MAPK信号通路; 步骤3:基于MAPK信号的scRNA-seq分析突显间充质细胞在CSE诱导颅面畸形中的核心角色; 步骤4:CSE诱导HEPM细胞氧化应激及凋亡; 步骤5:HEPM细胞候选标志物的功能分析及解析MAPK通路的关键调节因子。


 
 研究结果
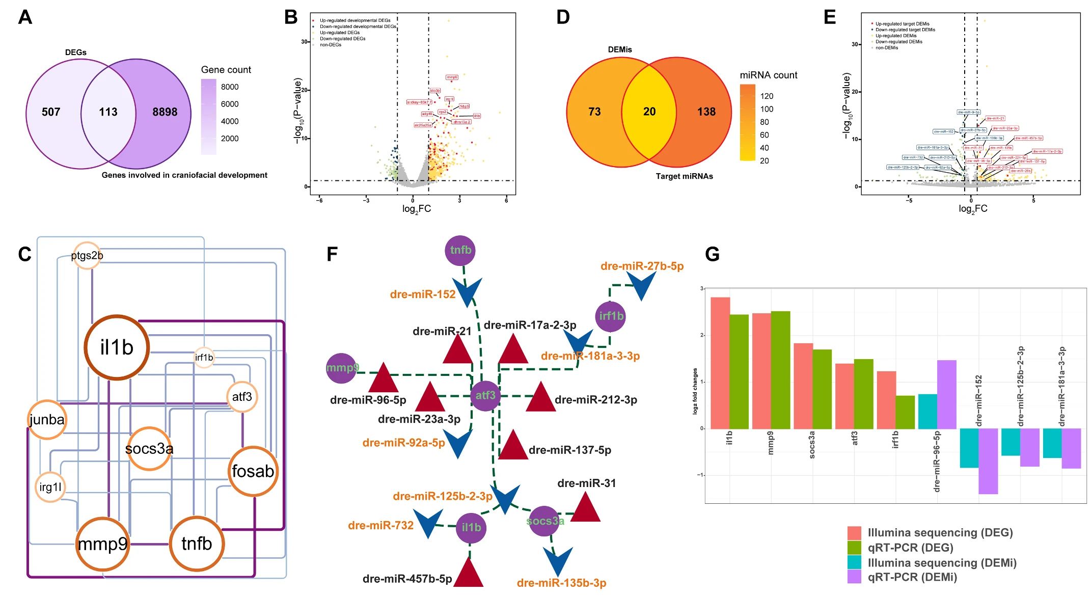
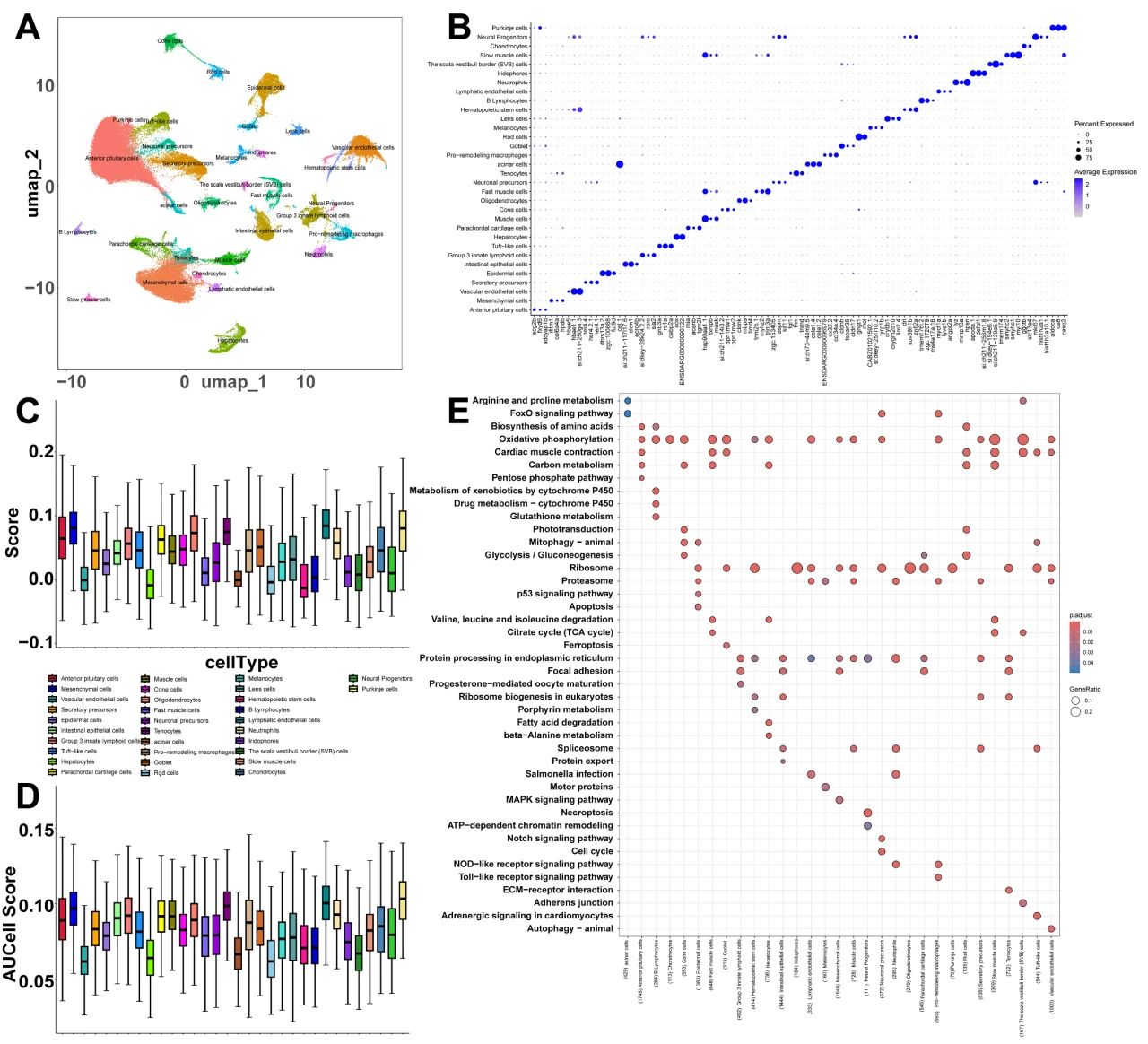
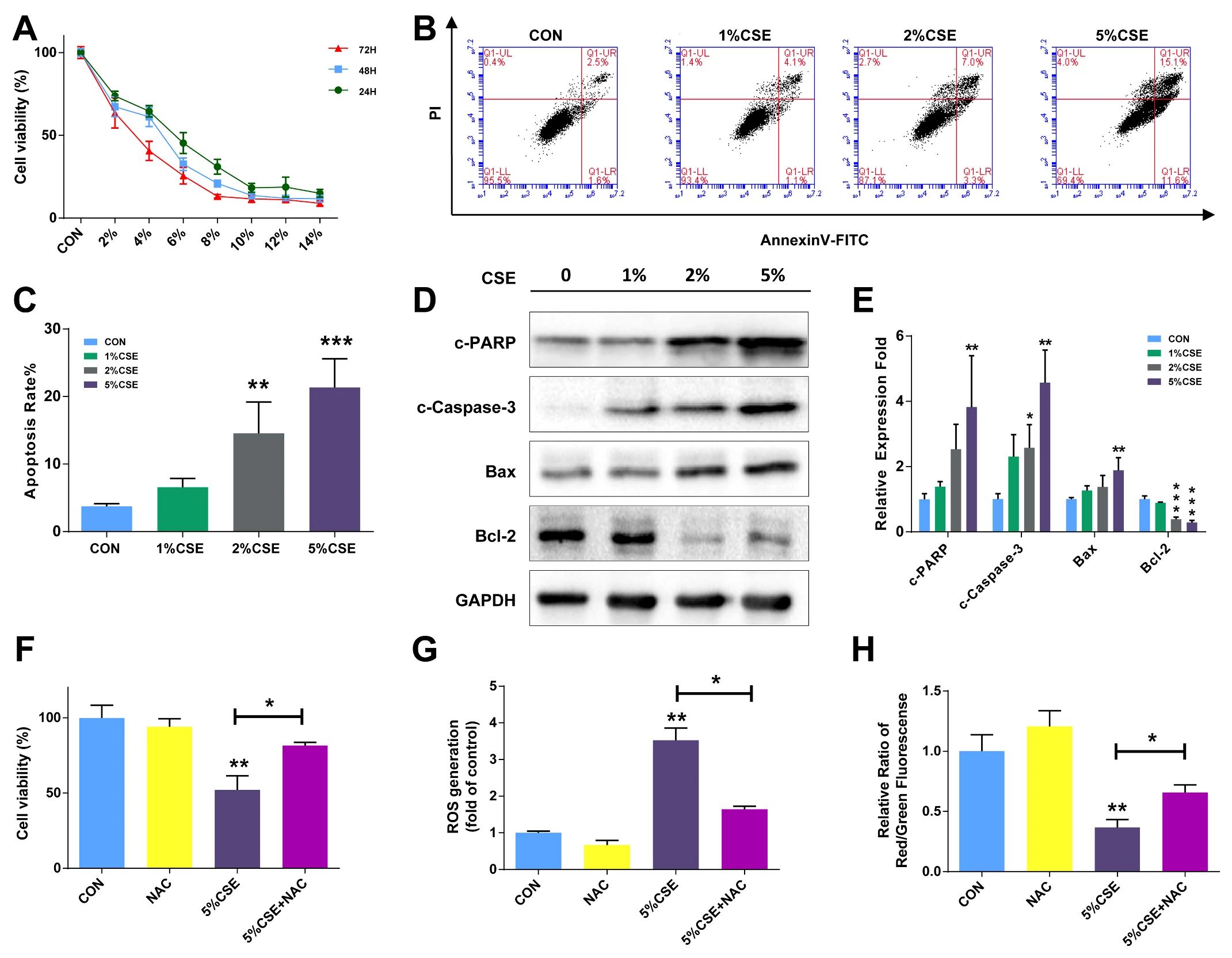
1. CSE暴露导致斑马鱼幼鱼颅面异常 斑马鱼幼鱼经CSE暴露后,出现颅面软骨发育异常,表现为软骨长度缩短和软骨间角度异常。 新闻图片3 图1 香烟烟雾提取物暴露影响斑马鱼幼鱼颅面发育   2. 鉴定CSE影响下的颅面发育关键生物标志物 构建颅面发育相关的miRNA-mRNA 网络,结合实时定量PCR,鉴定出dre-miR-96–5p、dre-miR-152、dre-miR-125b-2–3p、dre-miR-181a-3–3p作为颅面软骨发育的关键生物标志物。 新闻图片4 图2 2.5% CSE暴露的斑马鱼幼鱼颅面发育相关基因和miRNA   3. miRNA和mRNA水平的功能富集分析揭示MAPK通路的关键作用 功能分析揭示这些miRNA与MAPK信号通路、氧化应激和细胞分化发育相关,强调MAPK信号通路作为关键的中枢通路。 新闻图片5 图3 斑马鱼幼鱼miRNA和基因水平的交集富集结果   4. 基于MAPK信号的scRNA-seq分析揭示间充质细胞在颅面发育中的关键作用 2.5% CSE暴露的斑马鱼幼鱼进行scRNA-seq并结合两种通路评分方法,发现在间充质细胞(MCs)、淋巴管内皮细胞和浦肯野细胞中MAPK通路活性相对较高。且与其他细胞类型相比,仅有MCs显著富集MAPK信号通路,这提示具有明显MAPK信号激活的MCs在CSE诱导的颅面畸形中起着关键作用。 新闻图片6 图4 斑马鱼幼鱼单细胞转录组学分析   5. CSE诱导HEPM细胞氧化应激及凋亡 CSE暴露引起HEPM细胞内ROS产生增加和MMP下降,导致细胞生长抑制和凋亡率上升,表明氧化应激在CSE诱导的细胞损伤中起重要作用。 新闻图片7 图5 CSE暴露通过活性氧介导HEPM细胞抑制细胞生长和诱导凋亡   6. 候选生物标志物在HEPM细胞中的功能分析 聚焦于HEPM细胞中的四种候选miRNAs: hsa-miR-96-5p、hsa-miR- 125b-2-3p、hsa-miR-152-3p和hsa-miR-181a-3p,通过DEG富集结果交集分析阐明这些人类生物标记物的潜在功能,发现miR-96-5p、miR-125b-2-3p和miR-152-3p主要参与PI3K、MAPK、TNF和WNT等信号通路,且与细胞和器官发育的调节有关。这与斑马鱼候选miRNAs功能几乎一致。 新闻图片8 图6  2% CSE暴露的HEPM细胞中候选miRNA的核心功能   7. HEPM细胞的多组学分析确定关键的MAPK通路调节因子 HEPM细胞的转录组进一步验证了MAPK信号通路的异常激活,同时对HEPM细胞的三组学进行差异分析,确定MAPK通路中的差异基因、蛋白组、代谢物。并用相关性分析及通路注释确定各个分子在MAPK通路上的关系。 新闻图片9 图7  HEPM细胞的综合多组学分析


 
小结
本研究通过开创性的跨物种多组学分析,揭示CSE诱导的跨物种颅面畸形的潜在机制,确定颅面软骨发育中潜在的重要生物标志物(miR-96-5p, miR-152/miR-152-3p和miR-125b-2-3p),其表达失调可能引发Wnt和MAPK信号通路等异常,最终导致颅面畸形,其中,MCs中与OS相关的MAPK信号通路的失调在CSE引起的颅面发育异常中起着至关重要的作用,为更全面地了解其病因奠定了基础。


    中科优品推荐 【中科新生命】布局先进的10x Genomics、Visium CytAssist、MALDI 2、Astral等国际的时空多组学平台,提供单细胞空间多组学联合的一站式解决方案,包含单细胞测序类、单细胞蛋白组、空间转录组、空间蛋白组、深度空间代谢组、全息空间多组学以及常规转录、蛋白、代谢组检测,积累了丰富的项目经验,助力发表多篇高分文章,快来联系我们展开时空多组学联合实验吧!!! 新闻图片10
 

上一篇

凝心聚力 共谋发展 | 第二届中国植物小肽研讨会圆满落幕

下一篇

Cancer Cell | 不容错过的糖代谢高分文章!李贵登团队揭示甘露糖增强T细胞干性,增强抗肿瘤能力

更多资讯

我的询价