上海中科新生命生物科技有限公司

18

手机商铺

qrcode
商家活跃:
产品热度:
  • NaN
  • 0.5
  • 1.5
  • 0.5
  • 3.5

上海中科新生命生物科技有限公司

入驻年限:18

  • 联系人:

    杨小姐

  • 所在地区:

    上海 闵行区

  • 业务范围:

    技术服务

  • 经营模式:

    生产厂商 科研机构

在线沟通

公司新闻/正文

Adv Sci | 复旦与上交大联合筛选高效低毒的结直肠癌靶向治疗药物并深度阐明其药敏机制

474 人阅读发布时间:2024-12-12 10:05

新闻图片1 临床药物开发与转化是推进肿瘤治疗的重要基础。受限于难以获得合适且充足的样本数、物种异质性壁垒、人源化疾病特征难以复现等种种困境,使得药物开发和转化周期战线较长。如何尽可能的缩短周期,通过肿瘤组织的类器官模型进行药物筛选和药敏机制探索,近年来以渐成风向。不仅可打破物种异质性壁垒、样本不易的魔咒、增加未来临床转化能力、提升发文层次,还可提升样本量满足多组学多维度的疾病全局研究,还可从诱导多能干细胞(iPSC)入手开展罕见组织的分化发育研究。 新闻图片2 图1 类器官模型热度 今天跟大家分享一篇来自复旦大学和上海交通大学联合发表在《Advanced Science》的研究论文,重点在于通过类器官筛选出一种兼具抗肿瘤活性和低毒性的结直肠癌(CRC)靶向治疗药物—Adavivint,且该药物与结直肠癌常用治疗方案FOLFOX联合使用,可增加FOLFOX化疗耐药的敏感性,有望成为一种新的治疗方案,使更多CRC化疗耐药患者受益。具体研究思路一起看下吧~ 新闻图片3 中文题目:靶向NOTCH2/ADAM10/TCF7L2轴介导的Wnt通路可抑制肿瘤生长并增强结直肠癌的化疗敏感性  

 
 研究背景
先前研究表明,Wnt/β-catenin/转录因子(TCF)的转录过程被激活,对结直肠癌(CRC)致癌过程具有不可或缺的重要性。然而,由于靶向治疗该通路会导致患者出现严重的副作用,使得针对该通路开发的靶向药物一直未用于临床实践中。因此,该文旨在筛选一种兼具抗肿瘤活性和低毒性的结直肠癌治疗候选药物并揭示药物治疗靶点。


 
 实验材料
1.肿瘤组织与类器官:6例原发性CRC样本衍生类器官(P1-P6)、8例肝转移性CRC样本生成9个肝转移性CRC类器官(LM1-LM8)、4例正常结直肠组织衍生类器官(C1N、C3N、C6N、C7N)。 2.裸鼠成瘤模型(PDOX)。



 
 技术路线
新闻图片4


 
 研究结果
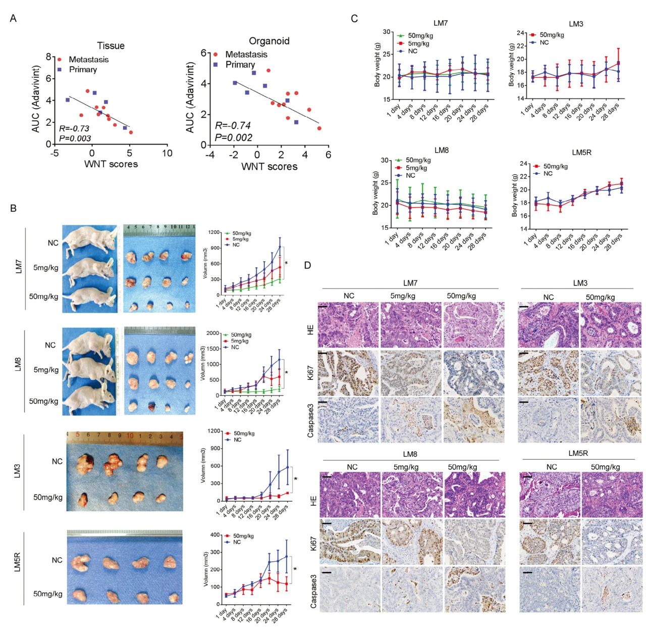
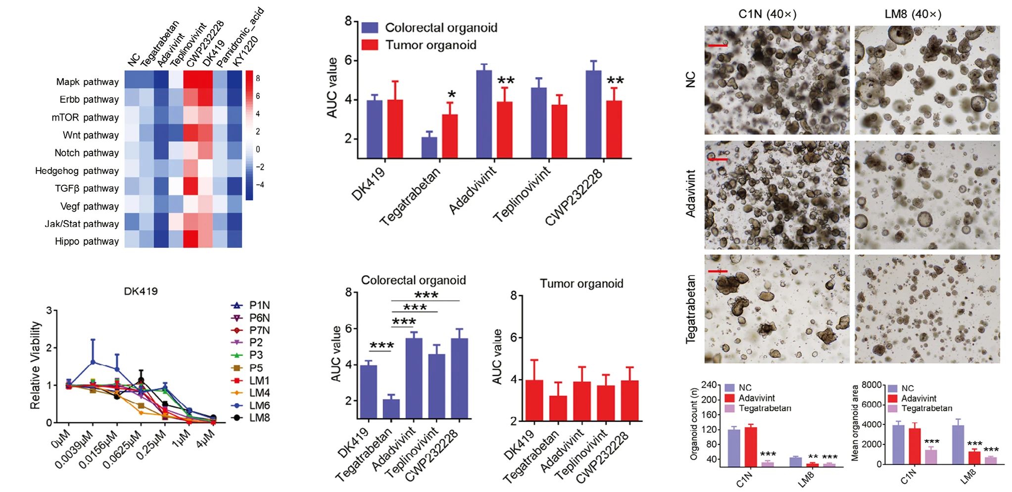
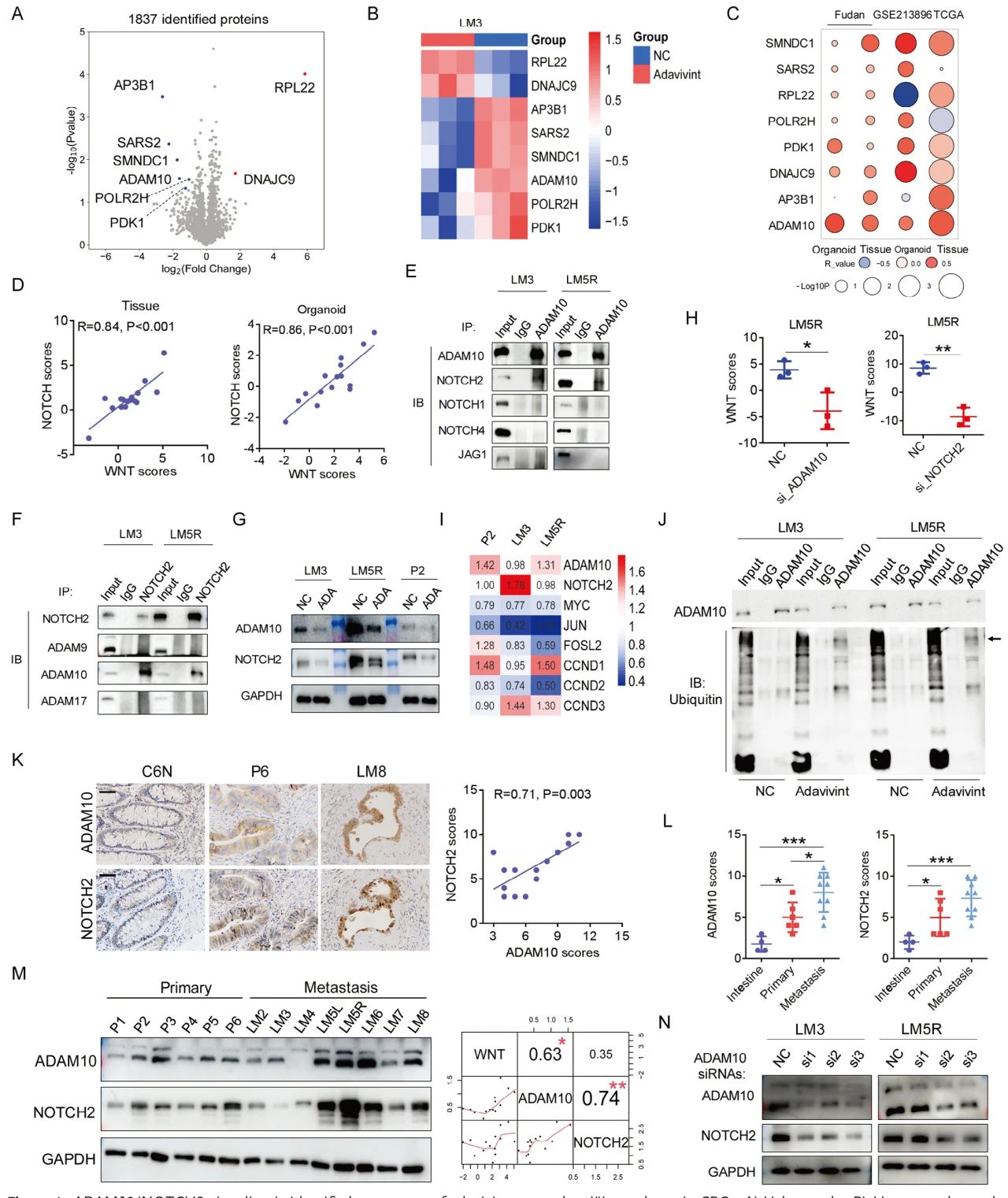
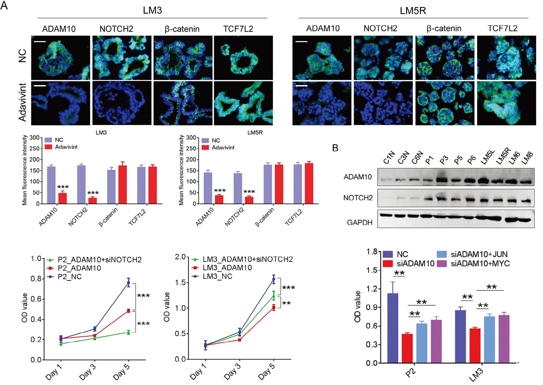
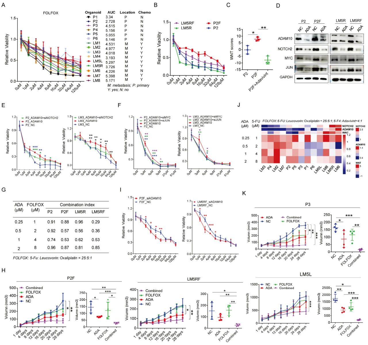
1. CRC类器官与源组织在生理功能上具有一致性,可用于后续药物筛选和药敏机制研究 为确保后续研究结果准确性,分别从H&E染色、全外显子组测序、转录组测序、Wnt通路富集分数综合评估证实类器官组织与源肿瘤组织存在生理形态、功能、基因突变的一致性。转录组数据GSVA和WB实验表明,随CRC程度加重,Wnt通路转录活性和蛋白水平逐渐增强,而β-catenin的表达较低。KEGG富集表明,CRC类器官中,除Wnt通路外,Notch和Jak/Stat通路也被激活。暗示CRC类器官中存在独立于Wnt/β-catenin通路的肿瘤调节过程 新闻图片5 图2 Wnt通路的转录调控被激活并与CRC中的肝转移相关   2. 筛选候选药物,确认具有治疗前景的关键药物→" adavivnt" 为缩小靶向治疗结直肠癌的候选关键药物,用已发表的24种Wnt通路靶向抑制剂处理类器官,并结合转录组GSVA-KEGG结果发现,Tegatrabetan、Adavivint、Teplinovivint可抑制Wnt通路的转录调控。药物剂量反应曲线下面积(AUC)显示,Adavivint可抑制CRC类器官生长且对正常结直肠类器官的毒性较低。 新闻图片6 图3 使用CRC类器官模型筛选靶向Wnt通路转录调控的抑制剂 裸鼠成瘤模型(PDOX)在体内进一步证实,Adavivint(50mg/kg剂量)可有效抑制CRC生长且不影响小鼠的体重,免疫组化染色(IHC)表明,Adavivint处理降低小鼠的Ki67(肿瘤细胞增殖活性指标)水平,增加caspase3(与细胞凋亡有关)水平。整体结果表明,Adavivnt是一种高抗肿瘤活性,低毒性的候选结直肠癌治疗药物。 新闻图片7 图4 Adavivint在体外体内抑制CRCs生长   3. 深入剖析药物治疗靶点,揭示Adavivint的药敏机制 3.1ADAM10/NOTCH2是Adavivint治疗靶标 使用肿瘤组织、类器官和两例来自TCGA和GEO数据库的RNA-seq数据,利用相关性分析发现ADAM10与Wnt通路和NOTCH通路存在正相关。IP结果表明,ADAM10特异性的直接与NOTCH2结合。使用Adavivint处理CRC类器官,通过WB、RNA-seq、IP、IHC(免疫组化染色)等方式,最终确定Adavivint可增加ADAM10的泛素化水平,特异性减弱ADAM10和NOTCH2的蛋白水平而非转录水平以抑制Wnt通路的激活。 新闻图片8 图5 ADAM10/NOTCH2 信号转导为 Adavivint 调节 CRCs 中 Wnt 通路的靶标   3.2ADAM10/NOTCH2通过诱导CRC中TCF72和Wnt靶基因的转录来调节Wnt通路 为进一步剖析Adavivint特异性减弱ADAM10 和NOTCH2蛋白水平后,如何抑制Wnt通路的转录过程?对Wnt通路富集评分、Adavivint的AUC值、Wnt通路的四类转录因子(TCF7、TCF7L2、TCF7L1和LEF1)的mRNA进行相关性分析,发现TCF7L2在CRC组织和类器官中表现出最高的mRNA水平,并在Wnt通路的下游基因MYC、JUN、FOSL1、CCND1、CCND2、CCND3启动子处均达到峰值富集。Cut&Tag、qRT-PCR结果表明,NOTCH2和TCF7L2可直接相互作用,该过程会因ADAM10敲低而减弱。在CRC类器官中敲除ADAM10和NOTCH2可降低TCF7L2蛋白的表达。NOTCH2敲低同时会使TCF7L2介导的上述Wnt下游通路基因(MYC、JUN等)表达出现逆转。整体结果表明,ADAM10/NOTCH2/TCF7L2是调节Wnt靶基因转录的旁路信号通路。 新闻图片9 图6 ADAM10/NOTCH2 信号转导直接激活 CRC 中 TCF7L2 和 Wnt 靶基因的转录   3.3 使用Adavivint和阻断ADAM10/NOTCH2/TCF7L2信号转导可抑制Wnt靶基因表达,进而抑制CRC生长或缓解CRC化疗耐药性 为再次验证Adavivint药物是否通过ADAM10/NOTCH2/TCF7L2信号通路抑制Wnt靶基因表达,进而抑制CRC类器官增长?IF结果表明Adavivint处理24h后,可降低细胞膜和细胞质中的ADAM10表达,以及细胞膜、细胞质、细胞核中NOTCH2的表达。处理48h后,可降低TCF72表达。过表达Wnt靶基因(MYC、JUN)可逆转Adavivnt诱导的CRC类器官生长抑制现象。同时,CRC类器官中过表达ADAM10可促进类器官生长,敲低MYC、JUN、NOTCH2可逆转生长过程。 新闻图片10 图7 ADAM10/NOTCH2/TCF7L2 信号传导的 adavivint 和阻断都通过降低 Wnt 靶基因的表达来抑制 CRC 类器官的生长   3.4 使用Adavivint和阻断ADAM10/NOTCH2通路抑制Wnt靶基因表达以缓解CRC化疗耐药性 先前研究表明,CRC患者的化疗耐药性与Wnt通路的激活有关。Adavivint治疗是否可减轻CRC化疗的耐药性?使用对亚叶酸、氟尿嘧啶、奥沙利铂(FOLFOX)联合治疗存在耐药性的类器官构建FOLFOX耐受类器官。在FOLFOX耐受类器官中Wnt富集评分、ADAM10、NOTCH2、MYC、JUN水平均升高,Adavivint治疗可逆转这一过程。相比单一治疗,Adavivint与FOLFOX的联合用药可有效抑制对FOLFOX治疗中度敏感和耐药类器官的生长过程,且对FOLFOX耐受类器官的影响更大。 同时,ADAM10过表达可诱导对FOLFOX治疗方案的耐药性,通过敲低NOTCH2MYCJUN可缓解上述耐药性。 新闻图片11 图8 Adavivint 或靶向 ADAM10/NOTCH2 信号转导通过抑制 CRC 中 Wnt 靶基因的表达来减轻化疗耐药性


 
文章亮点
1. 类器官保留了人源化疾病特征,同时使研究聚焦癌细胞系。相比于2D的细胞系实验,类器官的3D模型可在尽可能大程度上复现肿瘤组织类型,避免癌旁细胞对药筛过程产生的结果误差。 2. 文章反复论证极具严谨性。先从H&E染色、WES、RNA-seq角度确认各类结直肠癌类器官的成功构建并确保生理和功能与来源组织的一致性,保证后续研究结果的准确性。在药敏机制探索过程,使用基因过表达、基因敲低等实验正反论证,共同验证Adavivint药物介导的ADAM10/NOTCH2/TCF7L2机制准确性; 3. 类器官支撑研究样本。药筛和药敏机制探索需要大量的样本做支撑,难以从临床中取得合适且充足的样本量,小鼠模型也存在一定的异质性壁垒导致药物临床转化时,使得研究周期不断拉长,利用类器官不仅保留人源化疾病特征,还因具备传代特征,堪称临床肿瘤组织的“ATM”机,加速研究周期。


    中科优品推荐 类器官打破物种异质性性壁垒,保留人源化疾病特征,为药物筛选耐药机制剖析奠定基础。中科新生命可为各位老师提供从类器官建模到组学检测全流程服务,目前已助力客户在疾病分子分型、中药药效机制探索、药物靶点筛查等领域发表高分文章!
 

上一篇

空间蛋白质组学:2024年Nature Methods年度技术的璀璨之星

下一篇

Nat Food | 只要吃的对,健康又长寿:华科大刘刚教授团队研究揭示八种健康饮食模式可降低疾病风险,延长寿命

更多资讯

我的询价