上海中科新生命生物科技有限公司

18

手机商铺

qrcode
商家活跃:
产品热度:
  • NaN
  • 0.5
  • 1.5
  • 0.5
  • 3.5

上海中科新生命生物科技有限公司

入驻年限:18

  • 联系人:

    杨小姐

  • 所在地区:

    上海 闵行区

  • 业务范围:

    技术服务

  • 经营模式:

    生产厂商 科研机构

在线沟通

公司新闻/正文

Nat Commun丨高大明/吴令英/邵振/周虎等绘制宫颈癌蛋白基因组图谱,系统揭示放疗潜在生物标志物

364 人阅读发布时间:2024-12-10 10:10

新闻图片1 宫颈癌 (CC) 是女性第四大常见恶性肿瘤,超90%CC患者与人乳头瘤病毒(HPV)感染相关。接受根治性手术治疗的早期CC患者通常预后良好,然而约30-50%接受放化疗标准治疗的CC患者在五年内出现疾病进展或复发。潜在的放疗生物标志物和有效的干预措施,对改善局部晚期疾病的结果起到关键作用。 今年11月22日,中国科学院分子细胞科学卓越创新中心高大明研究员、国家癌症中心/中国医学科学院肿瘤医院吴令英教授、中国科学院上海营养与健康所邵振研究员和中国科学院上海药物研究所周虎研究员领导的学术团队在Nature Communications杂志发表题为“ A proteogenomic analysis of cervical cancer reveals therapeutic and biological insights”的研究论文。通过对139名中国女性的宫颈癌样本进行全面的蛋白基因组分析(全外显子测序、RNA测序、蛋白质组学、磷酸化蛋白组、乙酰化蛋白组),揭示HPV相关的多组学变化。蛋白质组学分层确定了三个患者亚组,这些亚组在预后、遗传改变、免疫浸润和翻译后修饰调节方面具有不同的特征。PRKCB被进一步确定为CC患者潜在的放疗响应相关生物标志物。 新闻图片2  


 
 研究材料
139 个未经治疗的宫颈癌肿瘤样本和33个正常邻近组织 (NAT) 。其中,112名被诊断为鳞状细胞癌,19名腺癌,2名腺鳞癌,4名宫颈小细胞神经内分泌癌(NECC),2名其他混合组织学类型。


 
 技术路线
步骤1:临床队列和分子数据的统计 步骤2:体细胞拷贝数变化的多组学分析 步骤3:HPV相关蛋白基因组变化的景观 步骤4:与CC肿瘤发生相关的蛋白质组改变 步骤5:蛋白乙酰化异常调节CC进展 步骤6:具有不同生物学和临床特征的蛋白质组亚群 步骤7:识别和验证放疗响应相关生物标志物和风险评分模型


 
 研究结果
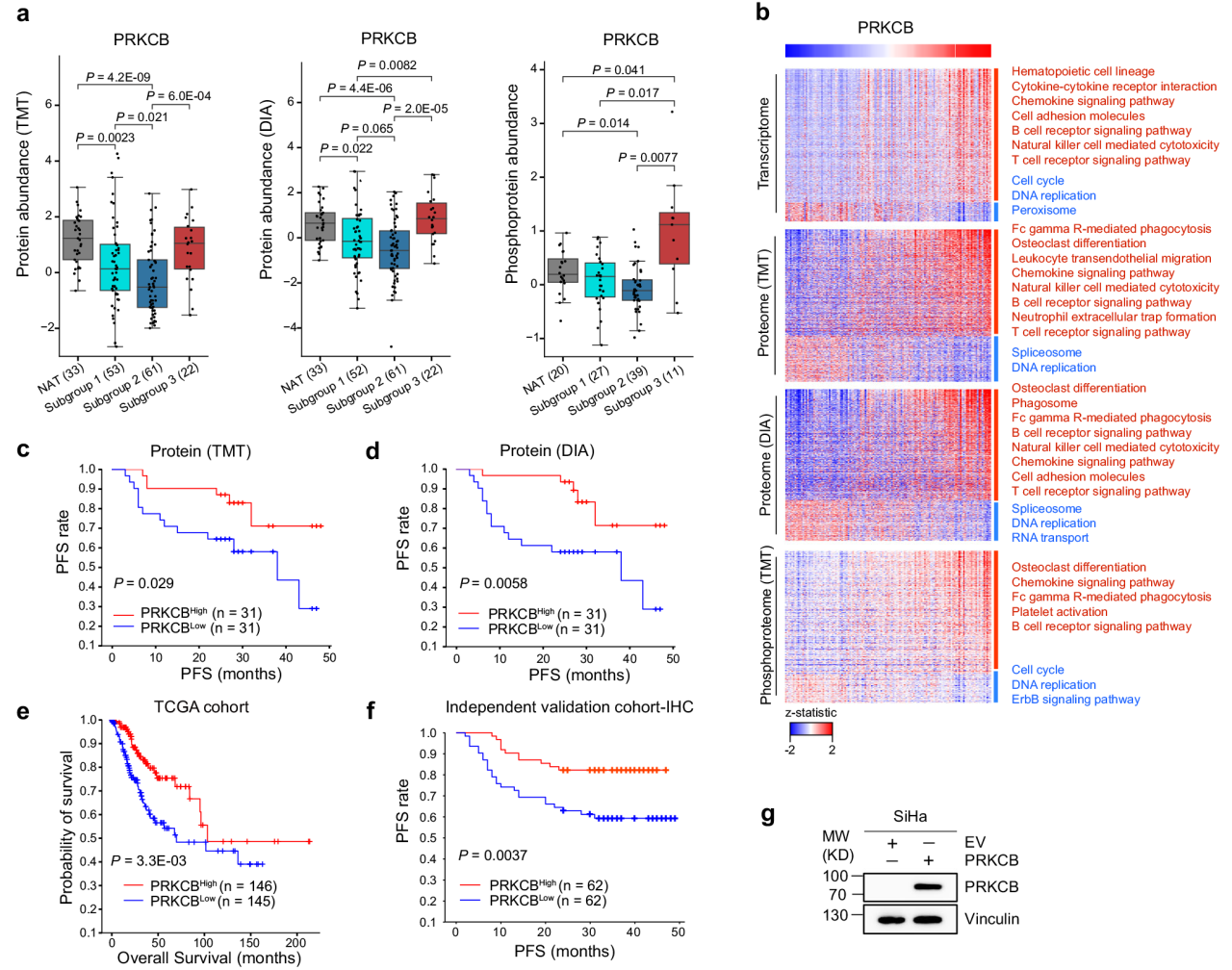
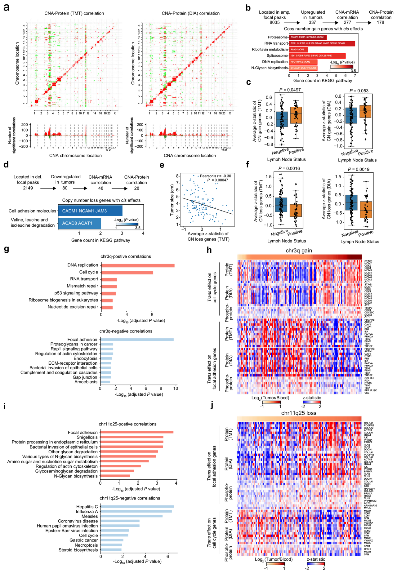
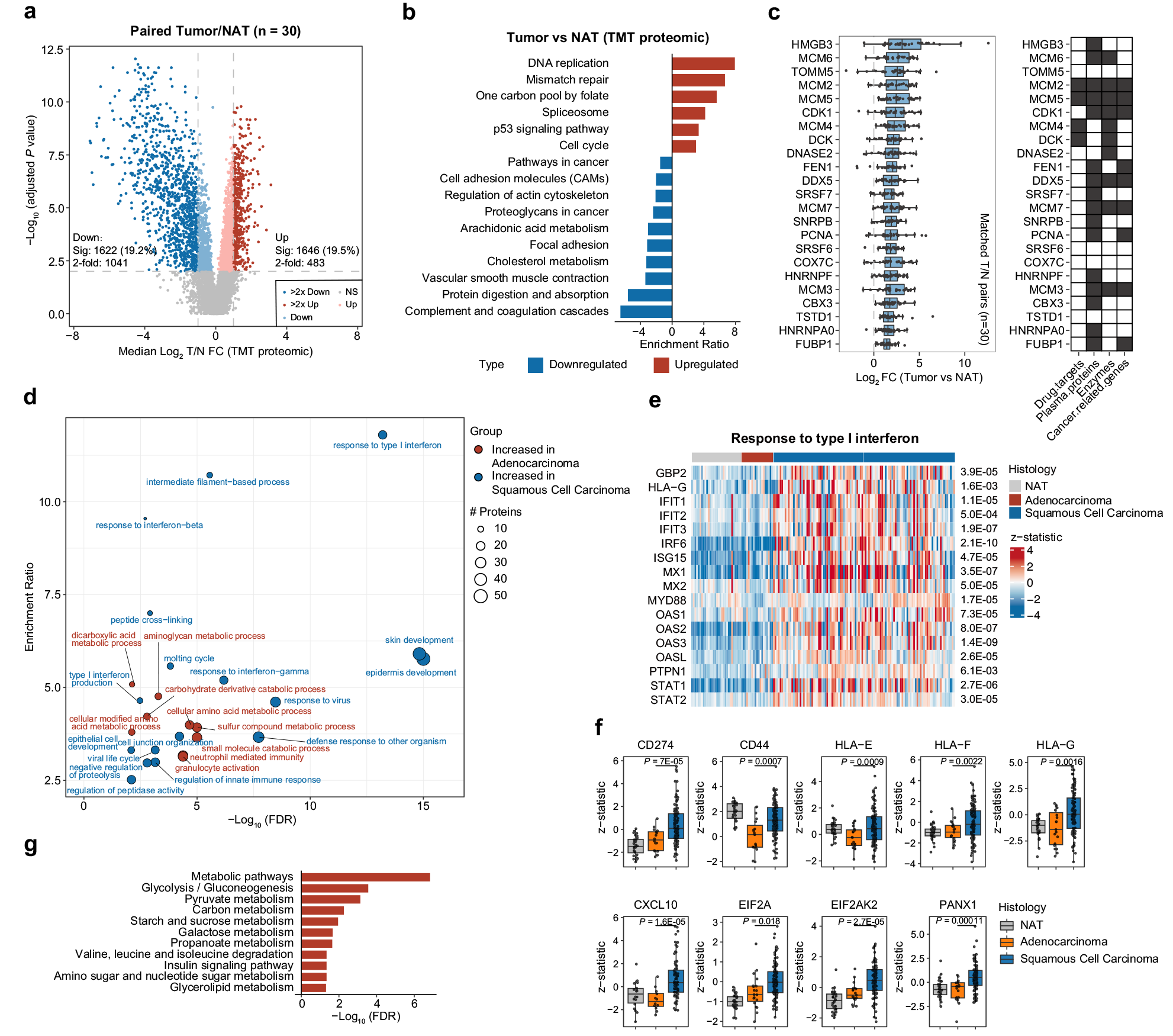
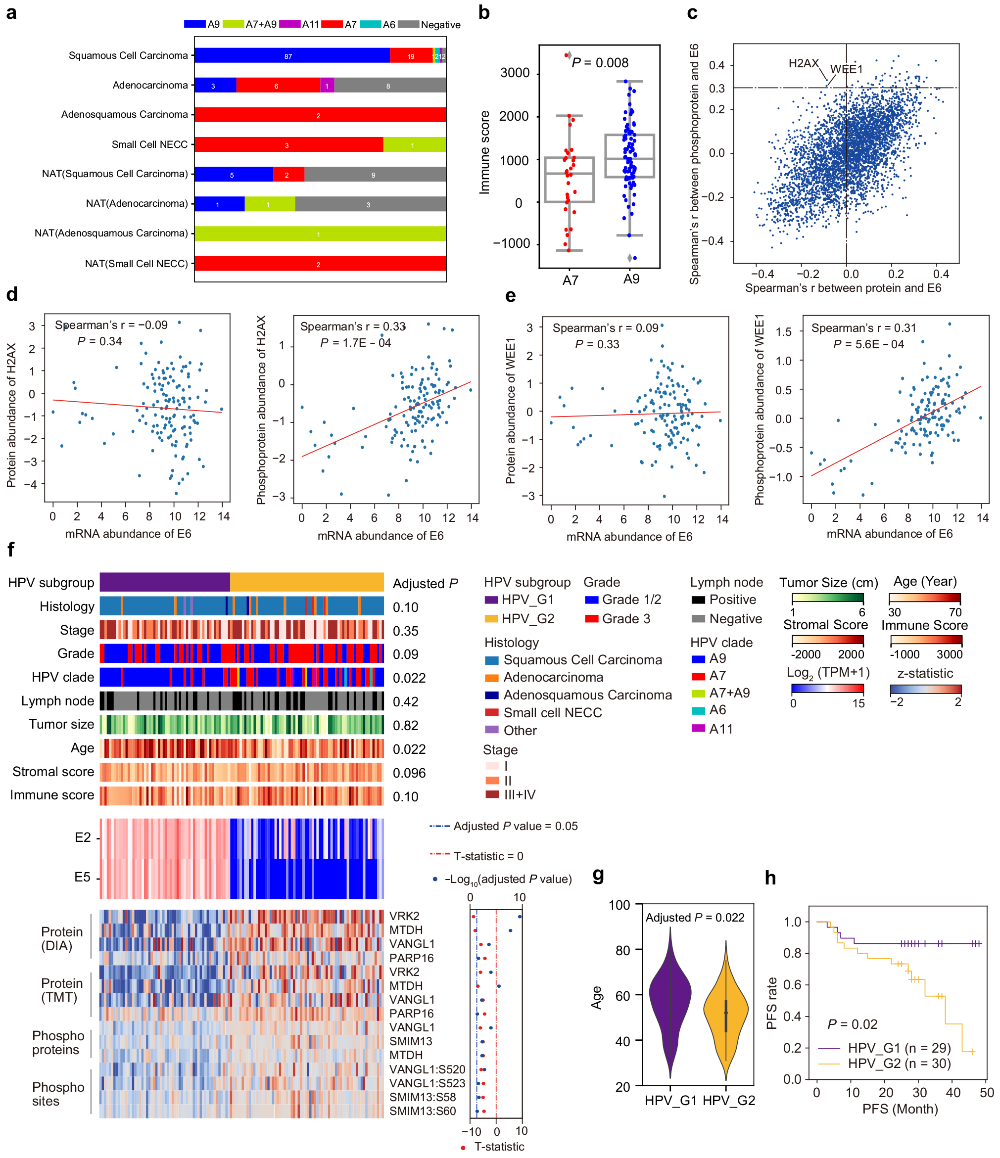
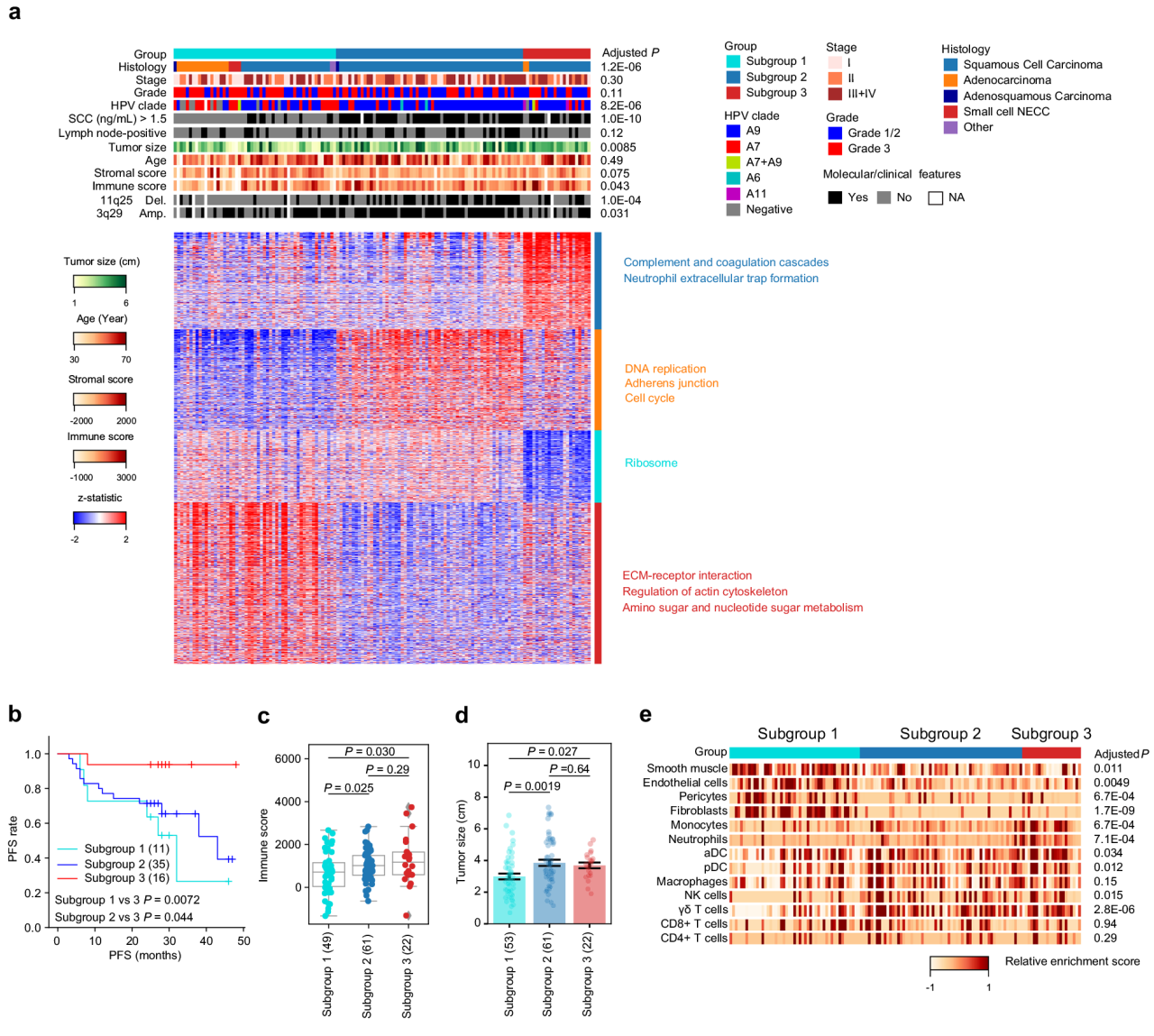
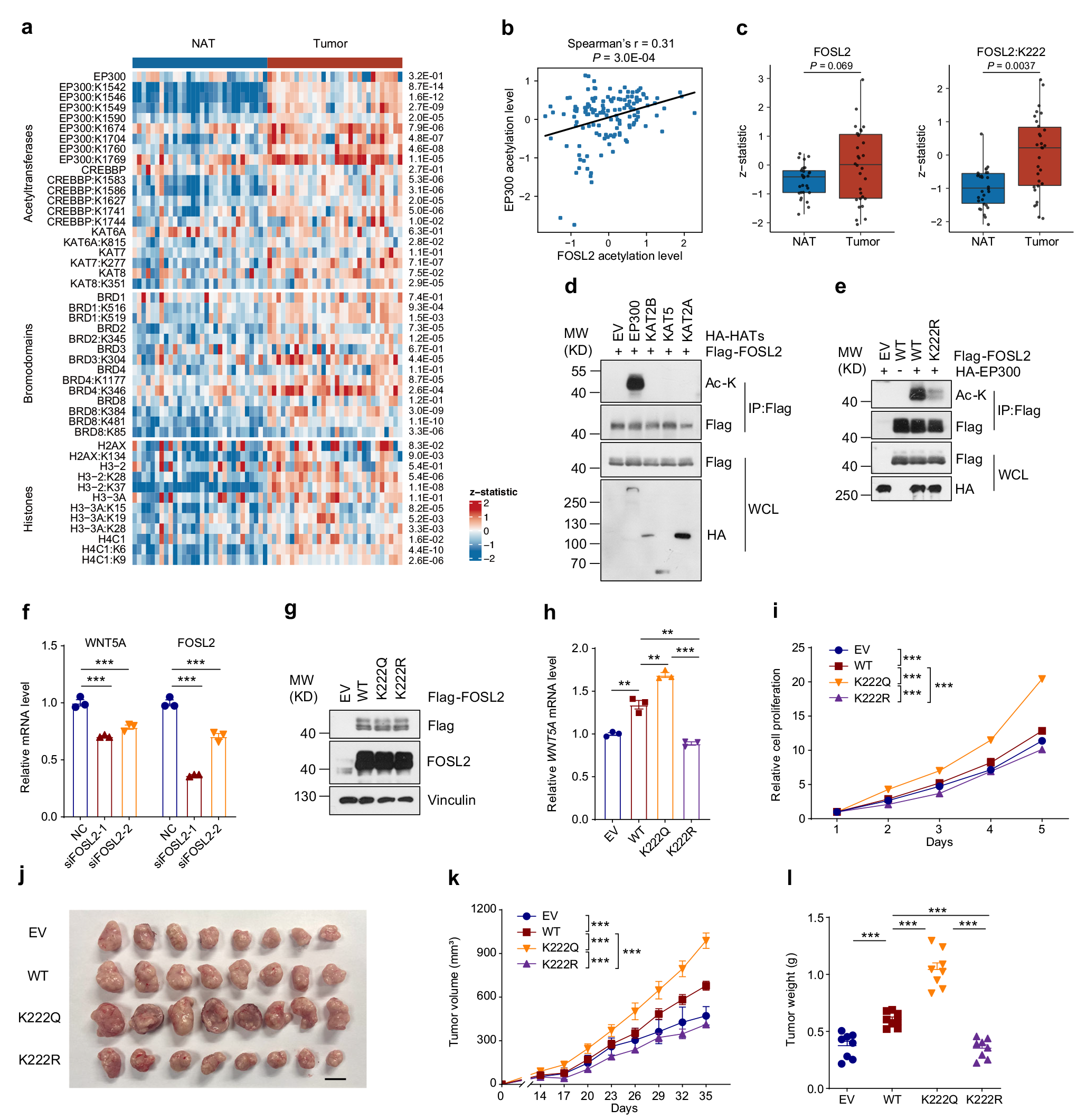
1. 中国宫颈癌(CC)队列的蛋白质基因组图谱 作者前瞻性收集了北京协和医院(PUMC)139个未经治疗的肿瘤样本以及33个临近正常组织。WES数据显示总共检测到31047个非沉默点突变和1050个小插入缺失。PUMC队列中最常见的突变基因包括PIK3CA (32.8%)、KMT2C (18.7%)等(图1a),与TCGA CC研究(15.6% vs 2.9%)一致(图1b)。 RNA-seq对24595个基因进行了定量。基于TMT蛋白质组学分析鉴定出9600种蛋白质;磷酸化蛋白组分析鉴定出41448个磷酸位点(7721个磷酸化蛋白),乙酰化蛋白组检测到5749个乙酰位点(2456个乙酰化蛋白)。基于DIA蛋白质组学鉴定了11904个蛋白质,与TMT蛋白质组学数据表现出一致性。 新闻图片3 图1 基于WES的中国CC队列突变谱   2. 体细胞拷贝数改变的多组学分析 拷贝数变异(CNA)蛋白(TMT和 DIA)和 CNA 磷酸化蛋白之间的顺式和反式关联比CNA-RNA之间的关联程度更弱(图2a)。有178个基因被鉴定为具有顺式效应的拷贝数增益基因(CNG-Cis基因),富含蛋白酶体等(图2b);其中,淋巴结阳性的肿瘤表现更高的平CNG-Cis蛋白丰度(图2c)。此外,鉴定到28个具有顺式效应的拷贝数丢失基因(CNL-Cis基因),它们参与细胞粘附分子以及氨基酸降解途径(图2d)。CNL-Cis基因蛋白表达水平与肿瘤大小成反比(图2e),通路富集分析显示,Chr3q的获得和 Chr11q25的缺失在蛋白质和磷蛋白水平上,对细胞周期通路上调和粘附斑通路下调具有相同的反式效应(图2g-j)。 新闻图片4 图2 体细胞拷贝数变异(SCNA)的影响   3. HPV相关蛋白基因组变化的图谱 基于RNA-seq数据,作者进行HPV检测和基因分型。大多数鳞状细胞癌样本为HPV阳性(98.2%),所有肿瘤中HPV阳性样本的比例(92.6%)显着高于NAT中的比例(42.9%)(图3a)。感染HPV A9的肿瘤样本相较于HPV A7样本显示出更高的免疫浸润评分(图3b)。E6 mRNA丰度较高的肿瘤中H2AX和WEE1的磷蛋白上调,而它们的蛋白表达没有显示出显着的改变(图3c-e)。HPV_G2肿瘤中表现出VRK2和MTDH的高表达,以及SMIM13和VANGL1的磷酸化增加(图3f)。HPV_G2中的患者比HPV_G1中的患者更年轻(图3g)且PFS更差(图3h)。这些数据揭示了HPV相关蛋白质组变化的情况以及HPV对预后的影响。 新闻图片5 图3 基于HPV E2/E5 mRNA水平的HPV相关蛋白基因组图谱和患者亚组   4. 与CC中肿瘤发生相关的蛋白质组改变 CC肿瘤和配对NAT中的蛋白、磷酸化位点、乙酰化位点存在显著差异。作者将23种蛋白定义为CC相关蛋白,注释了其潜在的临床用途(图4c)。鳞状细胞癌中免疫相关的生物过程、干扰素调节因子和结合蛋白显着上调,鳞状细胞癌肿瘤中免疫检查点和MHC分子表达也上调(图4f)。因此,鳞状细胞癌有活跃的免疫微环境,可能有利于免疫治疗。 新闻图片6 图4 CC肿瘤中蛋白差异突出鳞状细胞癌的免疫微环境变化 为了探索 CC 肿瘤进展的分子动力学,作者进行了不同阶段(I、II、III + IV)的差异蛋白表达分析KEGG通路富集分析表明:丙酮酸代谢、糖酵解/糖异生等过程在肿瘤进展中失调(图4g,h)。利用 TCGA CC 队列数据进行临床结果的验证:B4GALT1等与CC中较差的总生存期 (OS) 呈正相关(图4i-l)。 新闻图片7 图4 不同肿瘤阶段的蛋白特性及临床OS分析   5. 蛋白乙酰化异常调节CC进展 蛋白质的乙酰化在肿瘤中相对于NAT中丰度显着上调(图5a)。EP300的高乙酰化水平与FOSL2的高乙酰化相关(图5b),FOSL2-K222乙酰化显着上调,但其蛋白质丰度没有显着上调(图5c)。 EP300共转染促进了FOSL2乙酰化(图5d),与EP300共转染引起的FOSL2乙酰化水平显着降低(图5e),这表明K222是EP300对FOSL2的主要乙酰化位点。RT-PCR验证 SiHa 细胞中的 FOSL2-WNT5A 调节(图5f),乙酰化模拟FOSL2-K222Q突变体在提高WNT5A转录方面比FOSL2-WT更有效(图5g,h)。此外,与FOSL2-WT和FOSL2-K222R相比,表达FOSL2-K222Q的细胞表现出更强的增殖率(图5i),并在异种移植肿瘤发生实验中形成最大的肿瘤(图5j-l),这些数据都表现了肿瘤的抑制作用。 新闻图片8 图5 蛋白乙酰化异常调节CC进展   6. 具有不同生物学和临床特征的蛋白质组亚群 根据TMT蛋白质组数据进行无监督聚类,产生三个亚组(图6a),亚组3患者PFS最佳(图6b)。DIA蛋白组,磷酸化和乙酰化组亚群分群结果与TMT蛋白组结果分群一致。免疫浸润评分:亚组>亚组2>亚组1(图6c)。亚组1中患者PFS较差与免疫浸润评分较低有关(图6d)。亚组3患者的单核细胞和中性粒细胞比例明显较高(图6e),表明亚组3患者可能会从免疫治疗中受益。 新闻图片9 图6  CC队列基于蛋白组的亚组分析 对差异磷酸位点进行无监督聚类得到四个模块(图6f)。激酶底物富集分析(KSEA)鉴定亚组特异性激酶(图6g),蛋白亚组特异性激酶蛋白质显示出与磷酸化相似的表达模式,进一步证明了磷酸化功能和蛋白质表达之间的强关联(图6h)。亚组 3 特异性激酶 PRKCB(图6g)被确定为有利的生物标志物之一,在肿瘤中下调。 新闻图片10 图6 CC队列基于磷酸化位点的亚组分析及激酶预测   7. 识别/验证放疗响应相关生物标志物和风险评分模型 具有高PRKCB表达的肿瘤显示FcγR介导的吞噬作用的上调,以及细胞周期下调(图7b)。此外,PRKCB蛋白表达高的根治性放疗患者具有更好的PFS(图7c,d)。此外,在 TCGA CC队列中,PRKCB mRNA水平升高与更好的OS 呈正相关(图7e)。IHC 结果进一步验证了较高的 PRKCB 表达与更好的放疗疗效呈正相关(图7f)。 新闻图片11 图7  放疗响应的生物标志物PRKCB 作者进行了CCK-8实验证实SiHa细胞中PRKCB的过表达抑制了肿瘤细胞增殖(图7g,h)。PRKCB过表达细胞形成的肿瘤比对照细胞更小(图7i-k),PRKCB可能通过调节细胞周期进程来增强放疗敏感性(图7l,m)。总之,以上数据表明 PRKCB可能是预测放疗疗效的潜在生物标志物,并在CC中发挥肿瘤抑制作用。 新闻图片12 图7 实验验证PRKCB可能是放疗响应的预测标志物

 
小结
本研究采用WES、转录组学、蛋白组学、磷酸化组学和乙酰化组学对宫颈癌队列样本进行分子分型分析,为探索CC基因组、转录组和蛋白质组的景观特征提供了宝贵的公共资源。对放疗响应标志物进行了预测,可能为临床CC患者治疗提供理论支持。

    中科优品推荐 【中科新生命】开发肿瘤分子分型解决方案,并提供基因组学、转录组学、蛋白质组学、磷酸化组学、乙酰化组学等相关检测,并可进行多组学联合分析,以及完整的分子分型解决方案,为您的研究精准定位,保驾护航!欢迎感兴趣的老师前来咨询。 新闻图片13
 

上一篇

Nat Food | 只要吃的对,健康又长寿:华科大刘刚教授团队研究揭示八种健康饮食模式可降低疾病风险,延长寿命

下一篇

第二届中国植物小肽研讨会会议第一轮通知

更多资讯

我的询价