18 年
手机商铺
公司新闻/正文
763 人阅读发布时间:2024-11-28 17:08

肿瘤异质性不仅体现在个体间异质性,在个体肿瘤内部也存在一定的差异性,使得临床肿瘤患者的精准有效治疗困难重重。为进一步使更多患者受益实现精准治疗,瘤内异质性剖析及耐药机制挖掘一直是肿瘤研究的热点领域。
今天跟大家分享一篇由北京大学张宁、吴健民、杨兴团队及河南省肿瘤医院张建功团队联合发表在Cancer Cell上的原发性肝癌(PLC)肿瘤异质性的研究,全文以类器官为研究基础,从肿瘤内部异质性探索到开发用于患者分层的预测性生物标志物,揭示耐药机制以识别新的治疗机会,并在最后提出精准治疗方案,使更多PLC患者受益。文章的整体完成度极高,对临床筛查、预测患者分层标志物、耐药机制剖析均有关注的老师可重点关注下,希望能为老师带来科研思路上的拓展。

研究步骤
步骤1:肿瘤不同区域组织构建的类器官,在H&E染色、全外显子组测序、转录组测序结果上与源组织具有一致性; 步骤2:肝癌内部不同区域存在突变-ITH、拷贝数变异峰(CNA)-ITH、药靶基因表达异质性; 步骤3:类器官药筛结果与患者临床治疗结果具有一致性; 步骤4:转录组数据筛选出一组由13个基因组成的仑伐替尼治疗预测性生物标志物; 步骤5:转录组表明,JNK和Wnt/β-catenin高表达使c-Jun水平升高导致类器官对仑伐替尼治疗产生耐药性; 步骤6:PKUF-01化合物对仑伐替尼耐药类器官表现出显著疗效,可使更多原发性肝癌患者受益。
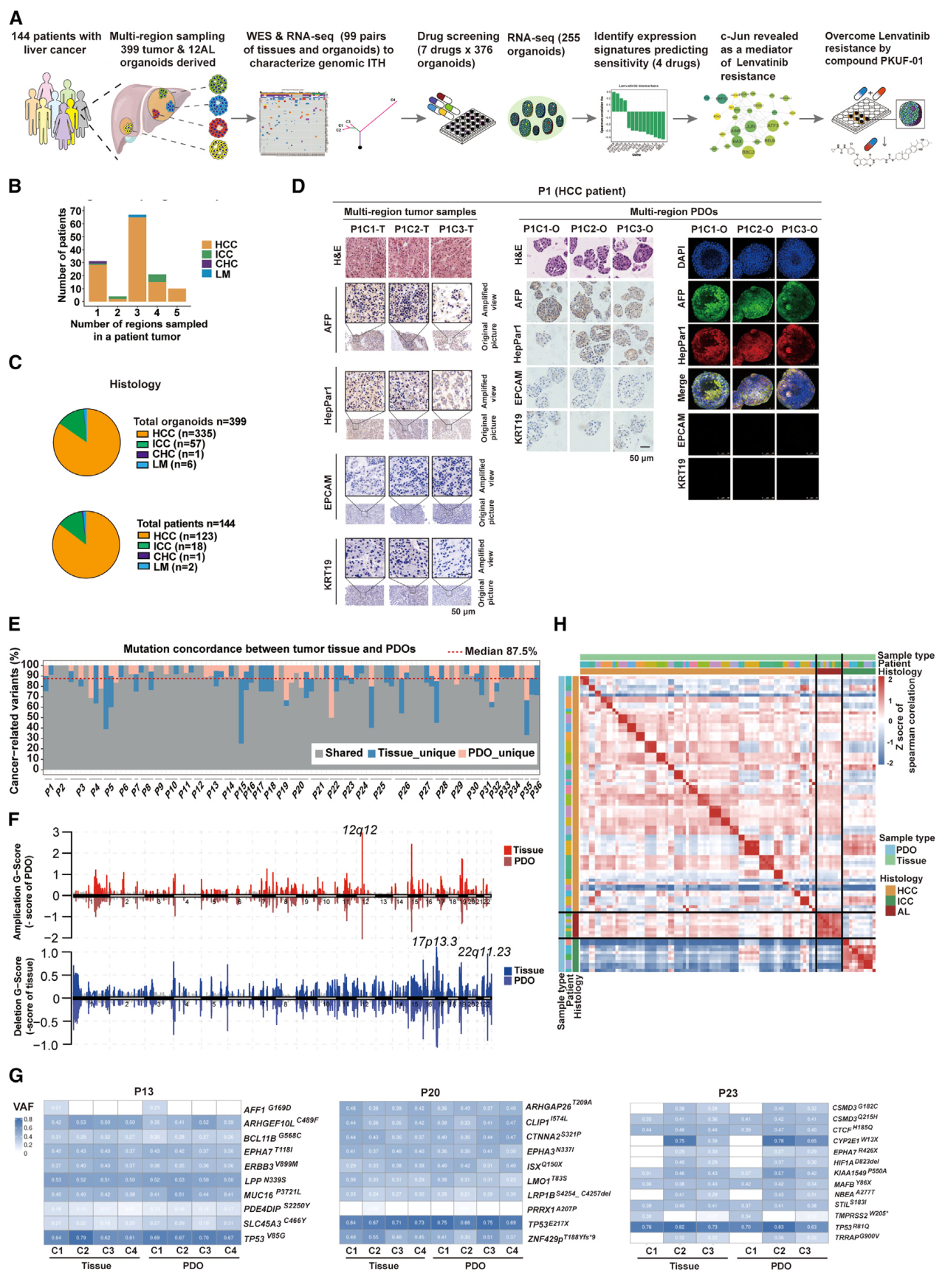
研究结果 1. PLC衍生类器官与亲本组织在生理形态、基因组和转录组水平具有一致性
为评估构建的类器官是否存在与亲本组织具有一致的形态功能?研究者采用H&E染色、病理标志物表达、类器官异种移植小鼠进行综合评估,发现类器官与源组织具有较高一致性。
对其中99对类器官及其亲本肿瘤组织进行全外显子组和RNA-seq检测,癌症相关基因突变负荷、突变谱、显著拷贝数改变峰、标志物mRNA表达水平、转录组亚型分型结果共同证实PLC衍生类器官与亲本组织具有一致性,对后续研究PLC肿瘤间和肿瘤内一致性具有通用性。

图1 多区域类器官生物库概括了肝癌的组织学、基因组学和转录组学特征
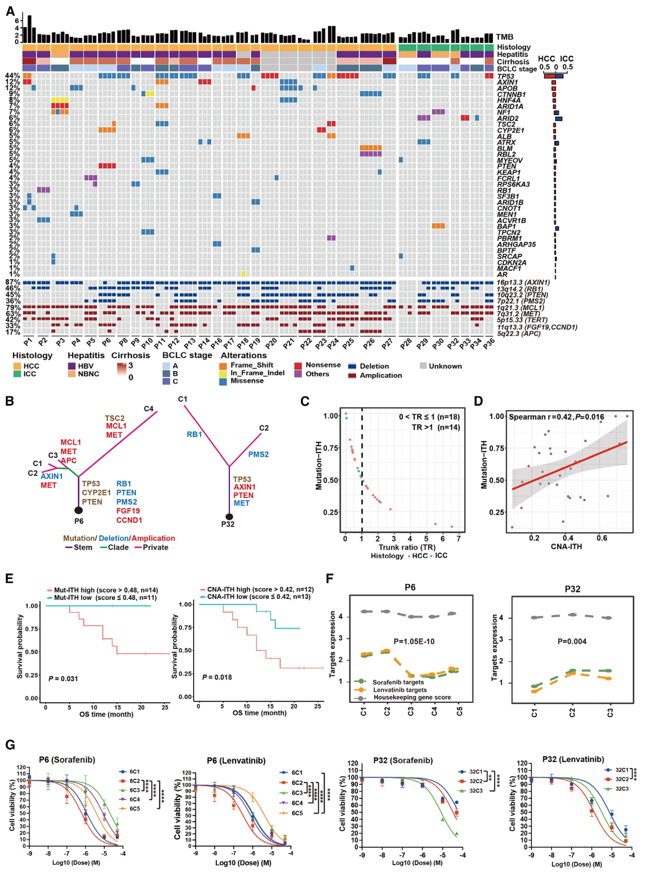
2. 肝癌肿瘤内部存在区域突变异质性进而导致对药物治疗的异质性
为进一步确定同一肿瘤组织内部是否存在异质性?对PLC患者不同区域衍生的类器官基因组ITH数据进行分析,发现多名患者存在同一肿瘤组织内不同区域类器官肿瘤突变负荷(TMB)的差异性。突变和/或拷贝数变异(copy number variation,CAN)-ITH水平较高的PLC患者总生存期较差。使用PLC一线药物索拉菲尼和仑伐替尼对类器官进行药敏测试,发现部分患者中,来自不同区域衍生的类器官存在药物靶基因的差异性表达,表达水平降低的区域其耐药性增加。

图2 多区域类器官分析表征基因组ITH和相关功能意义
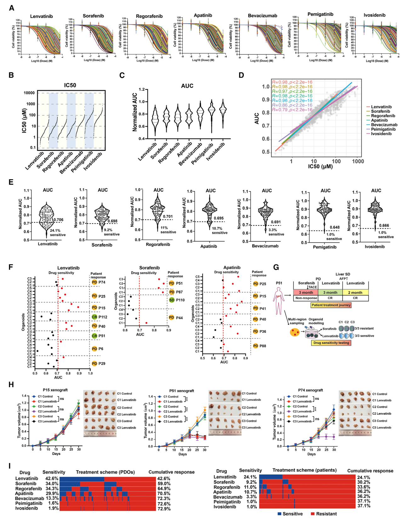
3. 临床相关药物筛选可预测患者反应并揭示药物敏感性的肿瘤内异质性
为进一步测试肿瘤不同区域衍生的类器官间是否存在药物敏感性差异?使用7种PLC相关药物对116名患者的376种类器官进行药敏测试并将结果与临床反应进行比较。发现仑伐替尼治疗有效的患者,其肿瘤内不同区域衍生的类器官均对药物呈现敏感性,而治疗后效果较差的患者存在至少一个区域的类器官对仑伐替尼耐药,该结果在阿帕替尼、贝伐珠单抗治疗、类器官异种移植小鼠模型中均得到验证。后续需要更精确的方法对PLC患者进行靶向治疗分层。

图3 活体生物样本库的大规模药筛及与患者反应的一致性
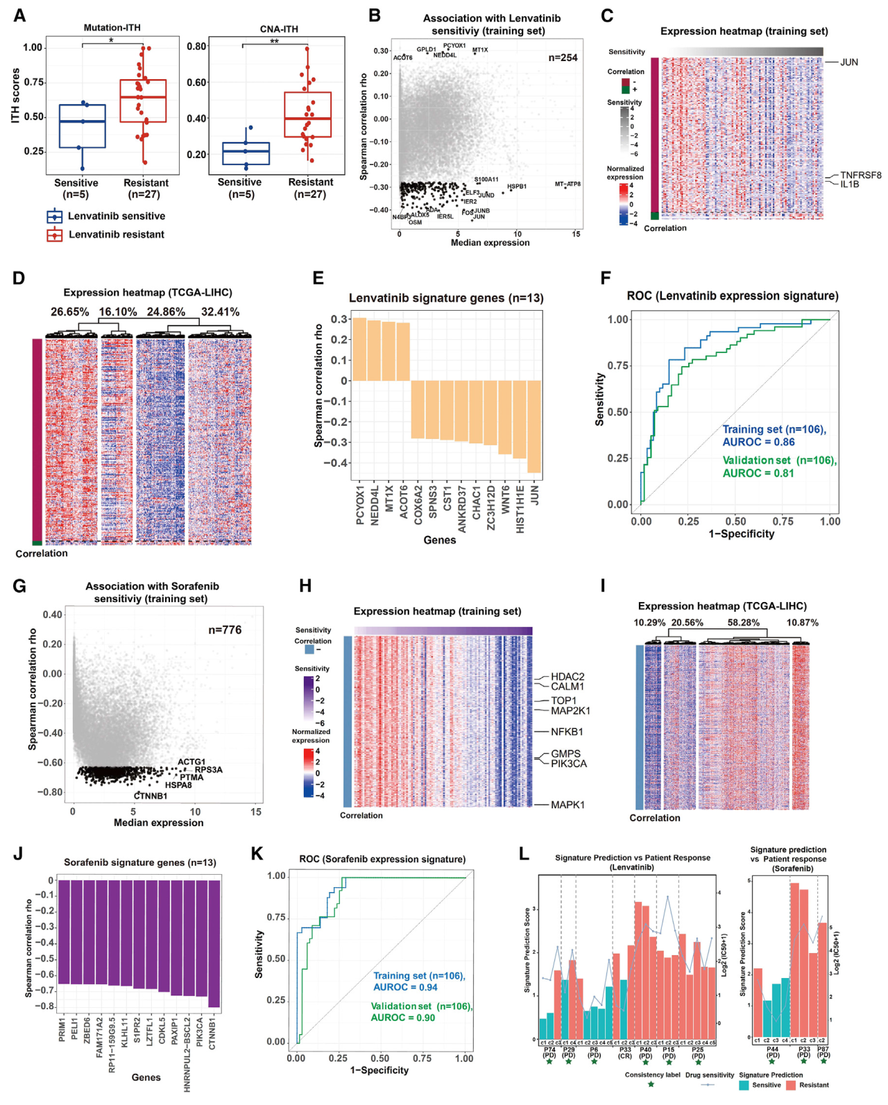
4. 分子分型预测对仑伐替尼和其他三种药物敏感性的关键基因
随后使用转录组数据对PLC患者进行分层并对PLC药物敏感性分子进行建模。通过机器学习(LASSO模型)在类器官训练集中确定出一组由13个基因组成的可用于预测仑伐替尼临床治疗效果的生物标志物(AUC=0.86),并在验证集中得到验证。使用相同程序分别开发了阿帕替尼(AUC>0.7)、索拉菲尼(AUC>0.9)、瑞格菲尼(AUC>0.8)药物治疗效的临床预测生物标志物。

图4 分子分型确定预测临床相关药物敏感性的表达特征
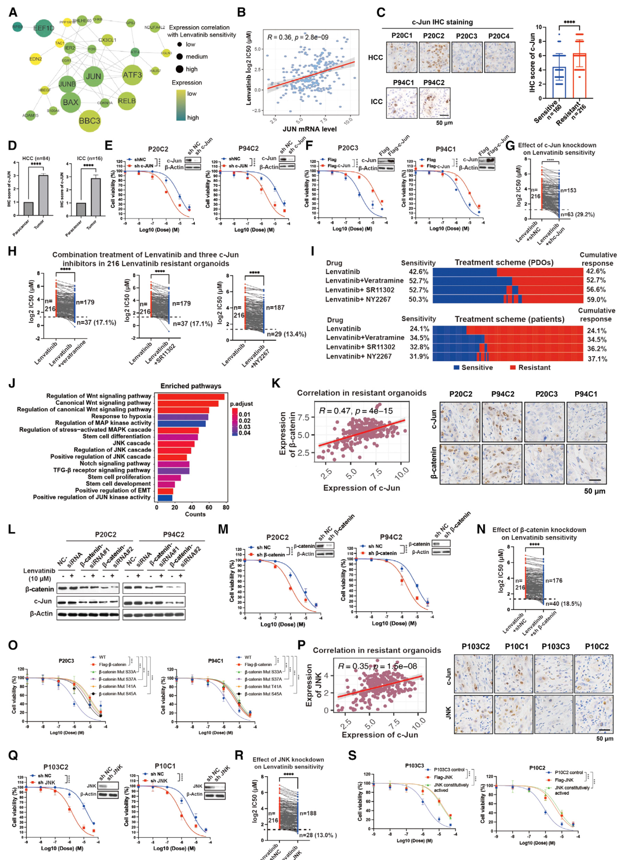
5. 组学剖析c-Jun介导的仑伐替尼耐药性分子机制
研究团队以肝癌一线药仑伐替尼为例,具体研究其关键耐药靶点,开发联合用药新方案。对仑伐替尼敏感性显著相关的基因进行PPI网络分析,发现JUN是网络中的核心蛋白。将半数最大抑制浓度(IC50)与JUN基因表达进行关联,发现JUN与对仑伐替尼治疗的耐药性呈正相关。JNK敲除和JNK抑制剂可增加部分耐药类器官的药物敏感性。免疫组化染色表明c-Jun蛋白在仑伐替尼耐药类器官中高表达,其过表达会使类器官对仑伐替尼治疗产生耐药性。基因功能富集表明,Wnt和c-Jun N末端激酶(JNK)信号通路显著失调,β-catenin(一种关键的Wnt信号调节因子)和c-Jun在仑伐替尼耐药类器官中呈正相关。敲低β-catenin可降低c-Jun蛋白水平并增加对仑伐替尼治疗的敏感性。整体表明,JNK和Wnt/β-catenin高表达使c-Jun水平升高,导致类器官对仑伐替尼治疗的耐药性增加。

图5 c-Jun介导的仑伐替尼治疗耐药性机制
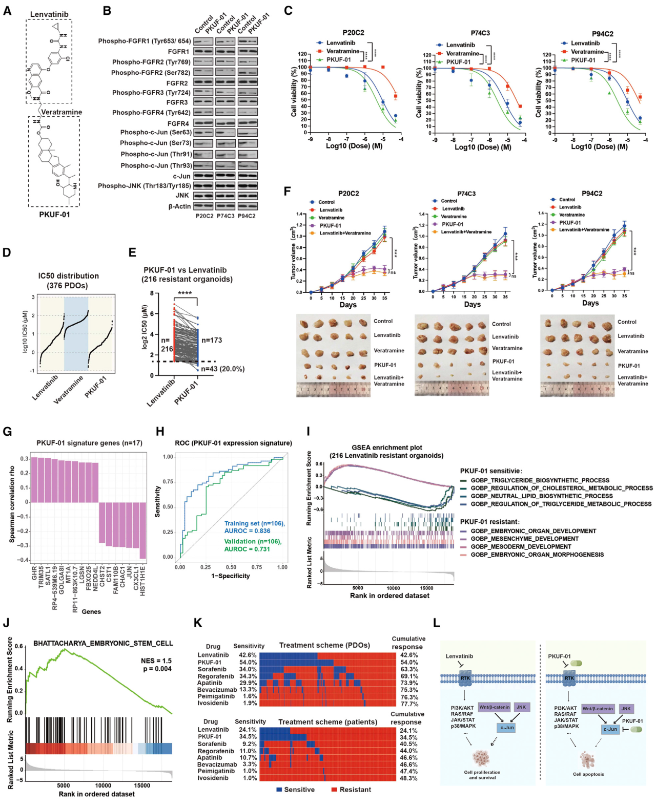
6. PKUF-01化合物对仑伐替尼耐药类器官表现出显著疗效
由于仑伐替尼和c-Jun抑制剂可协同治疗肝癌,随后设计6种连接仑伐替尼和黎芦碱(一种c-Jun抑制剂)的化合物,发现PKUF-01化合物可有效阻断c-Jun和FGFRs,具有显著抑制效果。类器官药敏测试同样显示PKUF-01治疗可增加仑伐替尼耐药类器官的药物敏感性。GSEA表明,相较于PKUF-01治疗敏感的类器官,耐药类器官中胚胎器官发育和干细胞相关基因上调表达,暗示靶向干性相关基因是PKUF-01治疗的潜在策略。整体结果表明:仑伐替尼可以靶向FGFR和其他受体,减弱下游信号转导以抑制肿瘤生长。然而,受Wnt/β-catenin和JNK通路调节的c-Jun会导致患者出现仑伐替尼耐药。PKUF-01靶向c-Jun治疗,对仑伐替尼耐药类器官具有显著疗效,使更多PLC患者受益。

图6 化合物PKUF-01提高了仑伐替尼耐药类器官的敏感性
文章亮点
1. 类器官建库奠定样本基础
文章研究的内容较多,使用的样本量及样本群体大,完全从临床取样的难度较大且周期较长。文中构建肿瘤不同区域组织的类器官,不仅解决了样本量不足问题,同时患者组织来源的类器官保留了人源化疾病特征,为药筛和药敏测试奠定基础;
2. 组学检测既验证类器官与源组织一致性又阐明原发性肝癌的耐药机制
中科新生命可承担文中涉及的组织类器官建模、鉴定、组学检测、组学数据挖掘等内容,真正实现从类器官建库到组学检测及数据挖掘的流程服务,助力您规避研究进程中涉及到的样本周转、结果评估、样本,数据适配性评估等各类问题,加速研究结果产出。目前,中科新生命已在类器官样本研究中合作发表数篇高分文章,内容涉及:药物靶点筛查、耐药机制、中药药效机制、临床转化等多类领域。
中科优品推荐
类器官,打破物种异质性性壁垒,实现罕见临床样本使用自由。中科新生命可为各位老师提供从类器官建模到组学检测全流程服务,目前已助力客户在疾病分子分型、中药药效机制探索、药物靶点筛查等领域发表高分文章!想要进一步了解的老师,快来咨询吧~
