上海中科新生命生物科技有限公司

18

手机商铺

qrcode
商家活跃:
产品热度:
  • NaN
  • 0.5
  • 1.5
  • 0.5
  • 3.5

上海中科新生命生物科技有限公司

入驻年限:18

  • 联系人:

    杨小姐

  • 所在地区:

    上海 闵行区

  • 业务范围:

    技术服务

  • 经营模式:

    生产厂商 科研机构

在线沟通

公司新闻/正文

Science | 兴奋神经元:精神疾病的关键角色?哈佛-麻省理工团队单细胞多队列研究揭示精神分裂症分子病理机制

1144 人阅读发布时间:2024-11-27 10:40

新闻图片1 精神分裂症作为一种神经精神疾病,临床症状表现为精神病、社交退缩和认知障碍相互交织的特征,常使患者陷入严重慢性残疾状态。其发病机制推测始于产前脑发育阶段,但首次发病多在三十岁左右。病因涉及遗传和环境因素,影响神经发育、突触功能、神经元兴奋性等脑相关过程。尽管在精神分裂症遗传基础的认知以及死后组织功能基因组的研究层面已取得显著进展,但精准界定将病因风险因素与临床表现紧密相连的特定分子和细胞层面的改变,依旧充满巨大挑战。 2024年5月24日,来自来自哈佛大学、麻省理工学院和西奈山医学院的研究在《Science》杂志上发表了一项重要研究成果,该研究对两个独立队列中的140名个体进行了研究,针对人前额叶皮层中的精神分裂症相关转录组变化进行了单细胞分析,发现兴奋性神经元是精神分裂症中受影响最大的细胞群,转录变化富集在神经发育和突触相关分子通路上。该研究将转录变化与病因遗传风险因素相关联,促进了对精神分裂症病理生理学以及临床异质性的理解。 新闻图片2



 
 研究结果
结果1:跨队列的细胞类型识别 结果2:精神分裂症中的细胞类型特异性表达变化 结果3:神经元DEGs是精神分裂症GWAS风险转录因子的靶点 结果4:精神分裂症的DEGs与常见和罕见的遗传风险变异有关 结果5:转录病理学揭示精神分裂症的异质性亚群
   
 研究结果
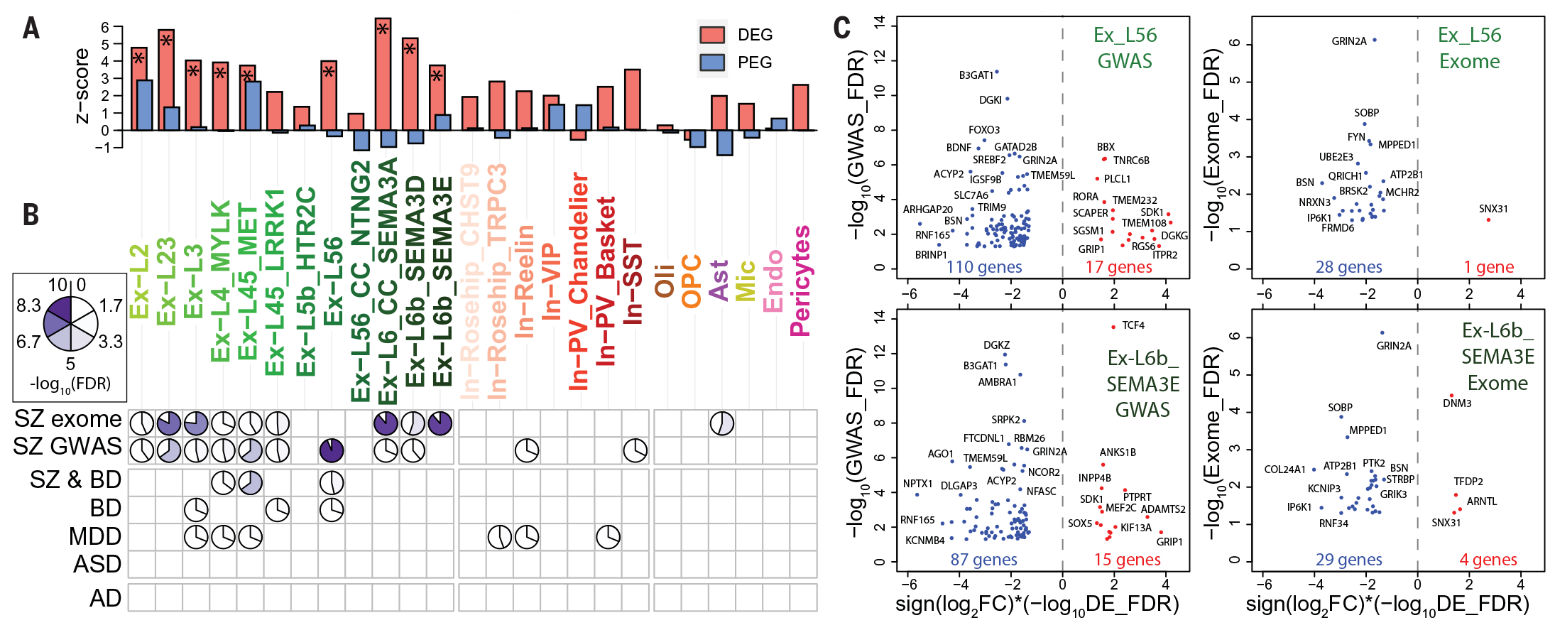
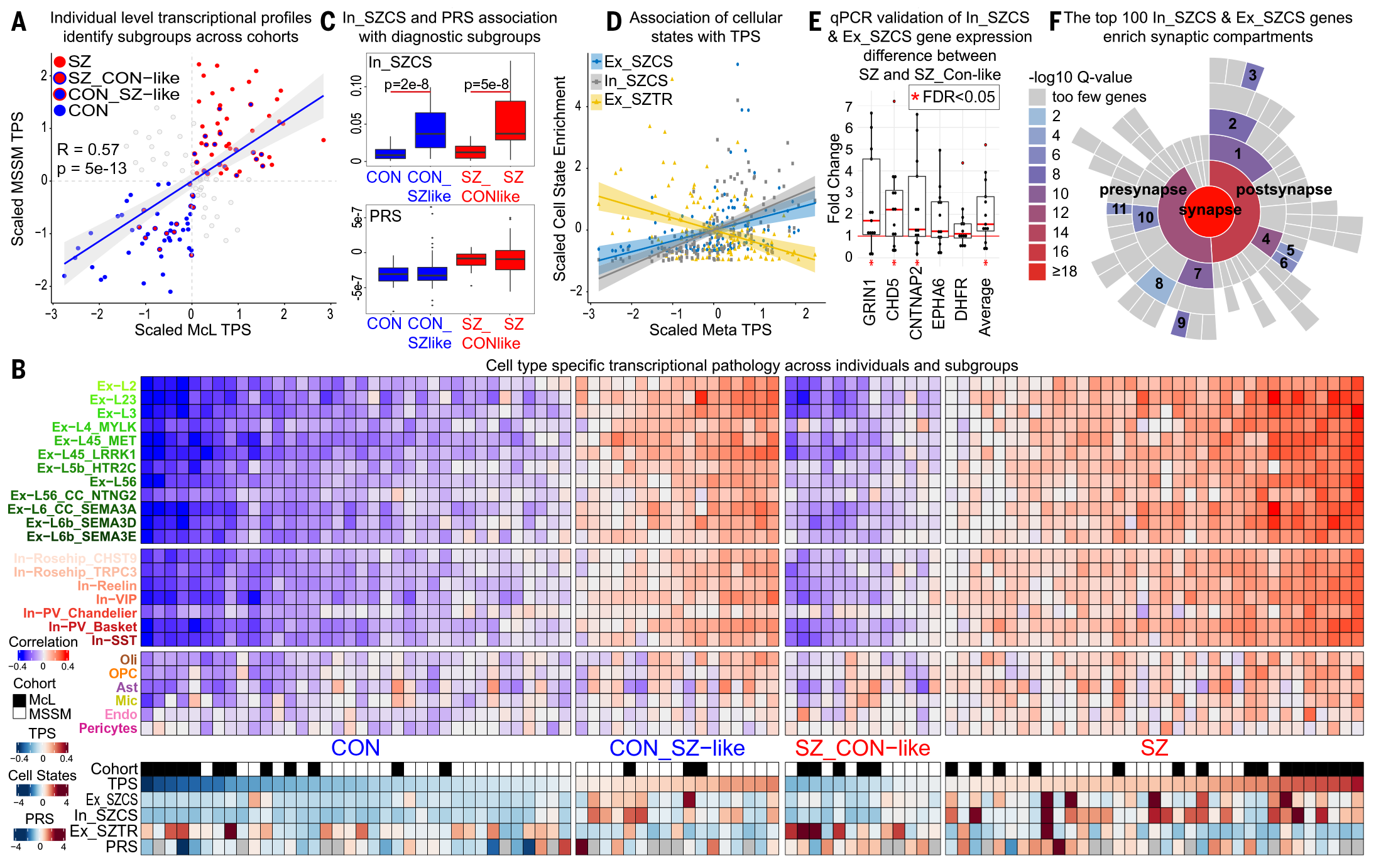
1. 跨队列的细胞类型识别 对来自两个独立队列(MCL 和 MSSM)共140例人类死后前额叶皮层组织样本进行单细胞核 RNA 测序(snRNA-seq)。使用 ACTIONet 构建并注释细胞相似性网络,识别出主要脑细胞类型和神经元亚群,包括兴奋性和抑制性神经元、星形胶质细胞、少突胶质细胞、少突胶质前体细胞和小胶质细胞等共 27 种细胞类型和亚群。当然细胞类型的注释也通过既往研究中的marker基因表达情况做了进一步确认(Fig1.D在脑相关的单细胞和空间组学研究中对于细胞类型的注释是非常值得借鉴的信息)。 新闻图片3 图1 细胞亚群的多分辨率解析   2. 精神分裂症中的细胞类型特异性表达变化 为了鉴定与精神分裂症相关的转录变化,系统地对每个队列中的每种细胞类型分别进行了差异表达分析,随后通过荟萃分析来整合结果,鉴定出 6634 个差异表达基因,大多数表现为下调且主要发生在神经元中尤其是兴奋性神经元。与其他数据(PsychENCODE联盟提供的高质量的大脑皮层bulkRNA-seq数据,包括559名精神分裂症患者和936名健康个体)的比较也验证了此研究snRNA-seq数据中鉴定出的差异表达基因,尤其是在神经元中观察到的表达变化显示出高度一致性。对差异基因的富集分析也显示,神经发育和突触过程在精神分裂症DEG关联中高度富集,与神经发育过程相关的生物学途径与兴奋和抑制神经元种群中的DEG集有关。(这里可以看到,顶刊的文章也要用bulk维度的分析讲故事,因为在bulkRNA-seq中都能体现出的分子差异一定是重要的,并且通过与单细胞结合方式,将重要的分子或分子途径锁定到关键的细胞类型中,这样就完成了一个机制的描述) 新闻图片4 图2 精神分裂症中细胞类型特异性差异表达基因及相关的生物学通路   3. 神经元DEGs是精神分裂症GWAS风险转录因子的靶点 研究分析了精神分裂症细胞类型特异性转录失调与转录因子的关联。使用ChEA3在差异表达基因中富集注释的转录因子靶点,以此对TF共表达模块进行优先级排序。经共表达分析和转录因子靶基因分析,发现与神经元差异表达基因相关的 TF 模块 10。通过 CUT&Tag 实验验证优先级转录因子与精神分裂症差异表达基因的关联,在兴奋性神经元中发现目标基因与差异表达基因高度重叠,非神经元细胞类型无关联。实验数据支持 TF 模块 10 成员与细胞类型特异性精神分裂症失调基因间存在调控关联。 新闻图片5 图3 精神分裂症差异表达基因涉及了一个协调表达的转录因子模块   4. 精神分裂症的DEGs与常见和罕见的遗传风险变异有关 为了探讨遗传风险与转录变化之间的关系,研究分析了转录失调基因与精神分裂症遗传风险位点关系。在兴奋性神经元中有力支持了失调基因与遗传变异相关,浅层神经元适度支持了特定细胞类型高表达基因与精神分裂症的风险有关。研究还测试了基因水平遗传风险与细胞类型特异性表达变化关联,发现精神分裂症差异表达基因与常见和罕见风险变异靶向基因有关,且与部分精神疾病风险变异相关,与阿尔茨海默病无关联。最后也确定了与遗传风险和差异表达强烈关联的具体基因及风险基因集的转录失调情况。 新闻图片6 图4 细胞类型和疾病范围内的差异表达基因与遗传风险变异的关联 新闻图片7 图5 高置信度精神分裂症风险基因的细胞类型特异性差异表达   5. 转录病理学揭示精神分裂症的异质性亚群 精神分裂症是一种高度异质性的疾病,其经典描述包括多种临床亚型及病因多样性证据。为了探究这种异质性是否在细胞类型和个体水平上的转录组层面有所体现,该研究开发了一种转录病理评分(TPS),依 TPS 将个体分为四组,显示临床诊断与转录模式不一致。经计算验证实验及分析与遗传风险关系,发现 TPS 与多基因风险评分(PRS)相关,但部分亚群分组不能由常见遗传风险因素解释。通过矩阵分解法揭示细胞状态及相关基因特征,部分基因在不同亚群表达有差异,这些结果表明在与精神分裂症相关的神经元分子过程中,涉及一碳代谢、神经元去极化等的基因表达及在突触处的富集情况,可能指示被临床诊断为精神分裂症的部分个体存在不同的分子病理学。 新闻图片8 图6 临床个体间转录变化的异质性


 
 小结
精神分裂症是一种复杂的精神疾病,其发病机制一直是研究的难点。本文采用先进的单细胞多队列研究方法,对精神分裂症患者的前额叶皮层转录组进行细致分析。通过大规模样本和高精度技术,研究人员绘制了详细的基因表达图谱,明确了不同细胞类型中的基因表达变化,揭示了这些变化与神经发育、突触功能等生物学过程的紧密联系,为理解精神分裂症的病理机制提供了全新的视角,有望推动该疾病的精准诊断和有效治疗。

    中科优品推荐 【中科新生命】布局先进的10x Genomics、Visium CytAssist、MALDI 2、Astral等国际的时空多组学平台,提供单细胞空间多组学联合的一站式解决方案,包含单细胞测序类、单细胞蛋白组、空间转录组、空间蛋白组、深度空间代谢组、全息空间多组学以及常规转录、蛋白、代谢组检测,积累了丰富的项目经验,助力发表多篇高分文章,快来联系我们展开时空多组学联合实验吧!!! 新闻图片9
 

上一篇

CMI/NC/MOL CELL等期刊7连发!一文get2024棕榈酰化在免疫&炎症方向的高分成果

下一篇

Cell Host & Microbe | 西北农林科技大学团队揭示硒纳米颗粒招募有益土壤微生物促进植物生长机制

更多资讯

我的询价