上海中科新生命生物科技有限公司

18

手机商铺

qrcode
商家活跃:
产品热度:
  • NaN
  • 0.5
  • 1.5
  • 0.5
  • 3.5

上海中科新生命生物科技有限公司

入驻年限:18

  • 联系人:

    杨小姐

  • 所在地区:

    上海 闵行区

  • 业务范围:

    技术服务

  • 经营模式:

    生产厂商 科研机构

在线沟通

公司新闻/正文

Nat Commun|单细胞发高分:中南大学湘雅医院力作,揭秘酒糟鼻 “幕后黑手”!

831 人阅读发布时间:2024-11-12 17:11

新闻图片1 玫瑰痤疮是一种常见的慢性炎症性皮肤病,又名酒糟鼻,其特征是面部红斑、毛细血管扩张、丘疹、脓疱和潮红。由于技术局限性和疾病复杂性,目前未能完全揭示酒糟鼻发病机制,单细胞RNA测序(scRNA-seq)技术的发展为研究复杂组织中的细胞组成提供了新的视角。 2024年10月9日中南大学湘雅医院在Nature Communications(IF 14.7)上发表了一篇题为“Single-cell transcriptomics reveals aberrant skin-resident cell populations and identifies fibroblasts as a determinant in rosacea”的研究论文,分析了来自女性酒糟鼻患者和健康个体的面部皮肤样本,构建单细胞图谱以探索酒糟鼻的细胞异质性和分子变化,并锁定成纤维细胞在病程中的关键角色。这一突破性进展不仅深化了我们对这一常见皮肤病的理解,更为未来的治疗提供了新方向。 新闻图片2  



 
 研究材料
单细胞转录组:
对9例女性酒糟鼻患者的病变和非病变面部皮肤(3例毛细血管扩张性红斑(ETR)、3例丘疹性脓疱(PPR)、3例血肿性红斑(PhR)) 以及3例女性健康人的面部皮肤活检样本


 
 技术路线
步骤1:构建酒糟鼻scRNA-seq图谱 步骤2:酒糟鼻中角质细胞亚群鉴定 步骤3:成纤维细胞亚群亚群鉴定 步骤4:酒糟鼻中不同免疫细胞群的变化 步骤5:细胞通讯分析推断成纤维细胞是酒糟鼻的主要决定因素 步骤6:小鼠模型验证成纤维细胞是酒糟鼻的主要决定因素
   
 研究结果
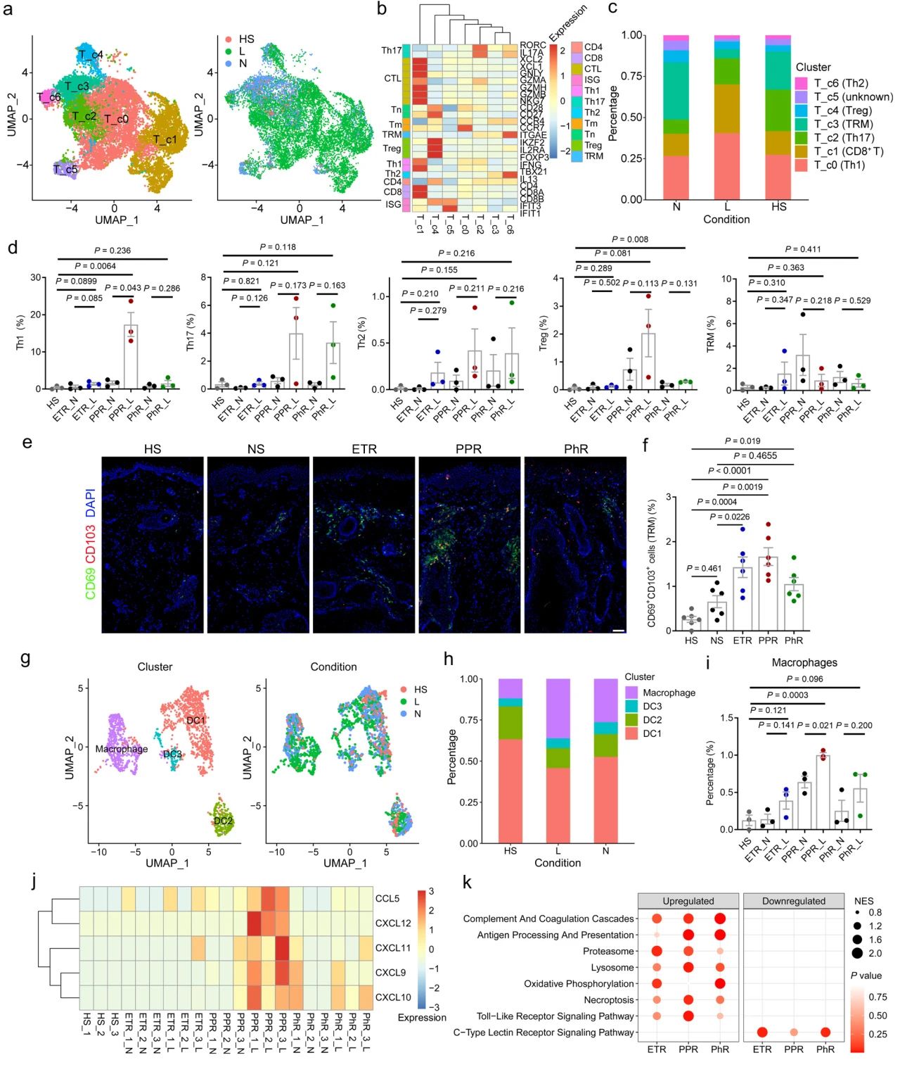
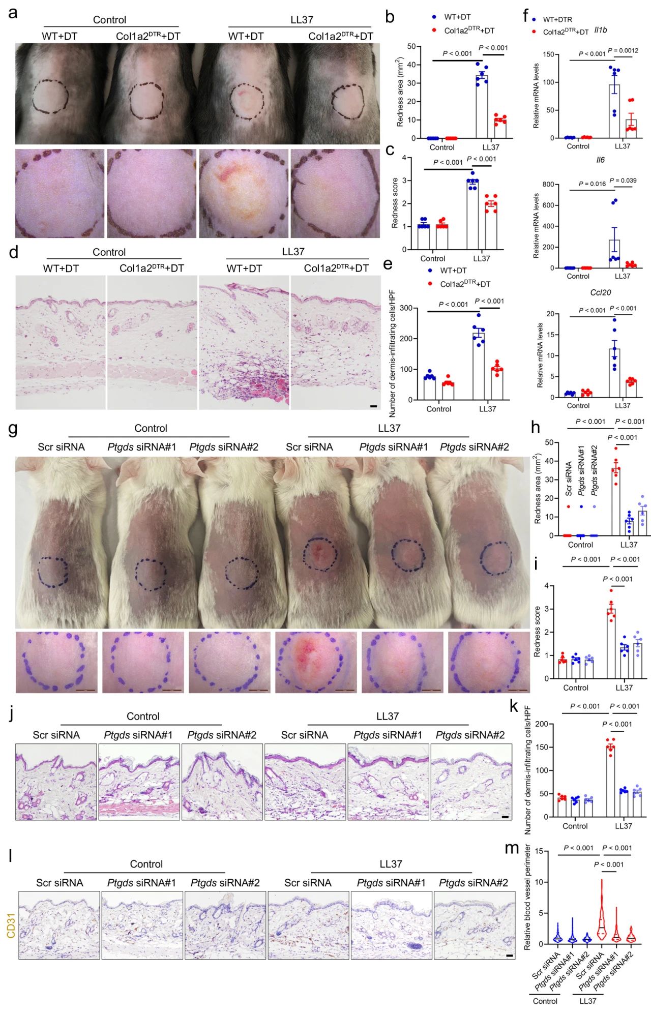
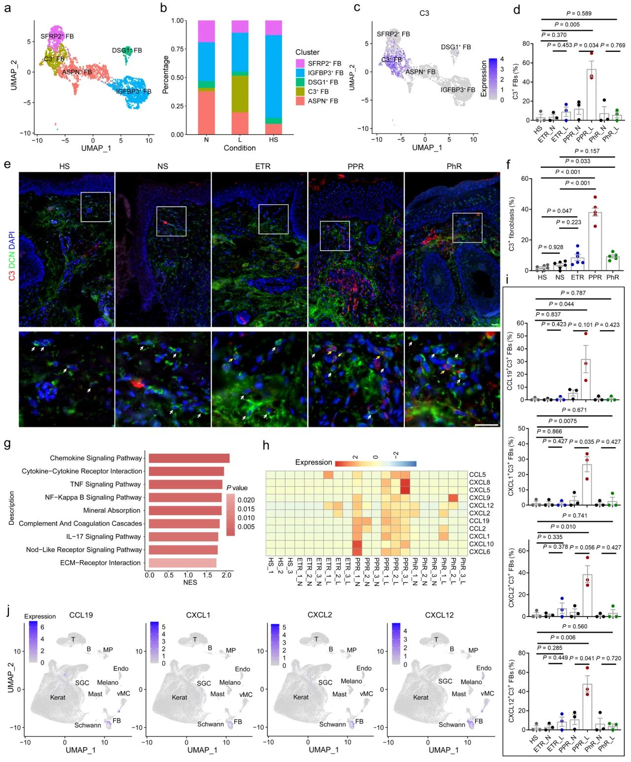
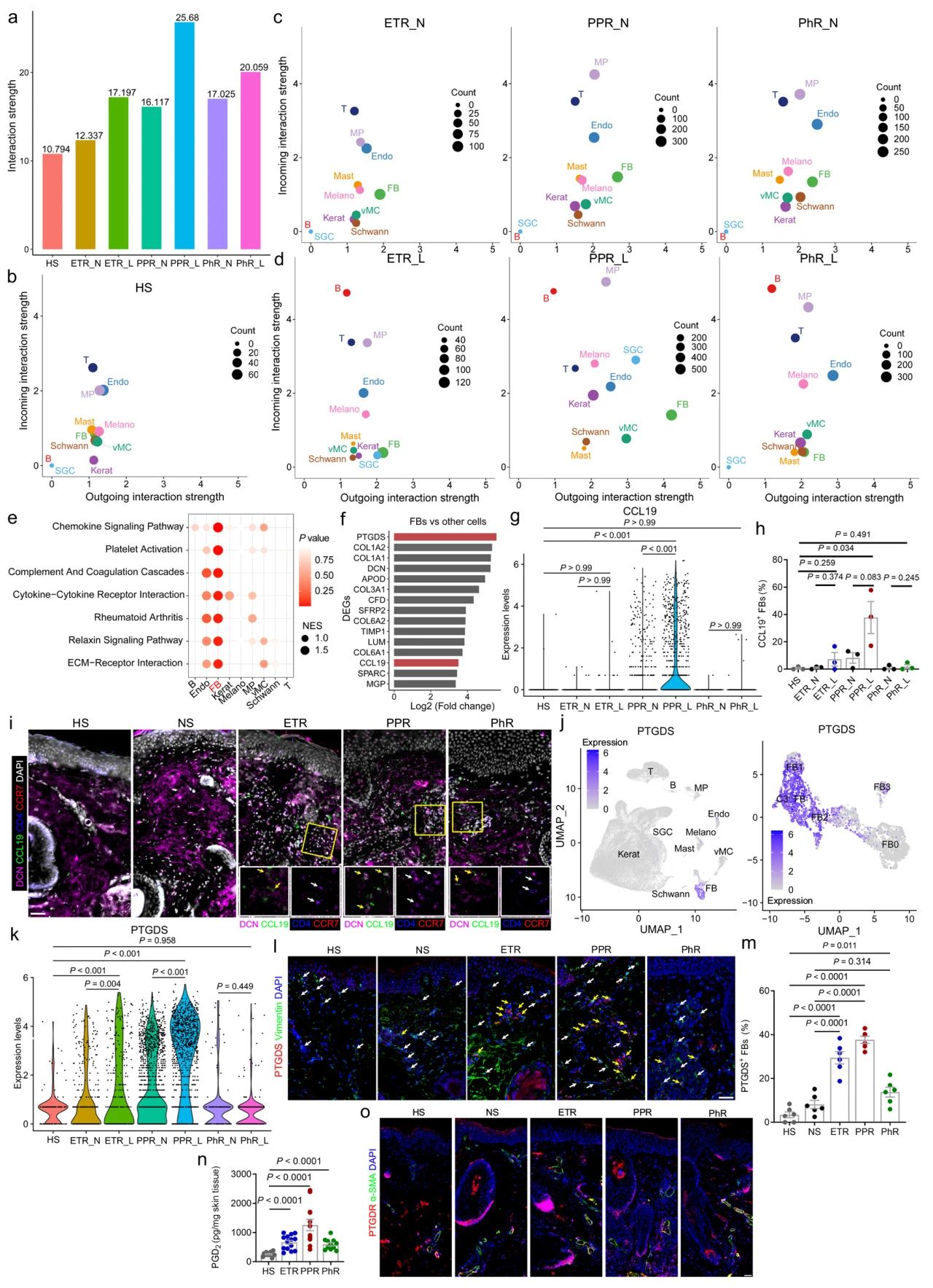
1. 构建酒糟鼻scRNA-seq图谱 从女性酒糟鼻患者和健康个体获取面部皮肤活检样本,进行scRNA-seq。分析发现酒糟鼻皮肤中细胞组成显著变化,特别是免疫细胞浸润和角质形成细胞的减少。T细胞是主要的浸润细胞,在所有酒糟鼻亚型的病变皮肤中都有所增加。其余细胞(成纤维细胞、内皮细胞和B细胞等)在个别亚型中有所增加,这些结果揭示了酒糟鼻皮肤中细胞群的组成和变化。 新闻图片3 图1 scRNA-seq 揭示了酒糟鼻患者和健康个体皮肤病变中的细胞类型组成   2. 酒糟鼻中角质形成细胞亚群的鉴定 角质形成细胞是皮肤表皮中最主要的细胞类型,已被证明参与多种炎症性皮肤病的发病机制,通过对角质细胞重新聚类分析发现了一个高表达CD74的角质细胞亚群,该细胞主要在PPR的病变皮肤显著增加,免疫荧光证实这一结果。随后通过基因集富集分析,发现CD74+角质细胞亚群中干扰素(IFN)相关通路上调,而皮肤屏障相关通路下调。进一步分析IFN功能,发现IFNγ (IFNγ)信号通路在酒糟鼻中有重要作用,通过小鼠模型和CD4-IFNγ的共免疫染色发现阻断IFNγ信号可以减轻酒糟鼻样症状和小鼠皮肤屏障的损害。 新闻图片4 图2 鉴定酒糟鼻中的角质形成细胞亚群   3. 酒糟鼻成纤维细胞亚群的鉴定 成纤维细胞是真皮中的主要细胞类型,在炎症性疾病中发挥重要作用。该研究发现了一种特殊的成纤维细胞亚群——C3+成纤维细胞,这类细胞群在PPR的病变皮肤中特异性增加,上调炎症相关的信号通路,表达CCL19CXCL1CXCL2CXCL12这些趋化因子,表明 C3+成纤维细胞具有明显的促炎作用,通过转变为促炎状态来促进炎症的放大。 新闻图片5 图3 在酒糟鼻中鉴定出促炎性成纤维细胞亚群   4. 酒糟鼻中不同免疫细胞群的变化 免疫系统失调是酒糟鼻的标志,scRNA-seq结果表明 T 细胞在所有酒糟鼻亚型的病变皮肤中都有所增加。对T细胞重新聚类分析发现高表达Th1和Th17的细胞亚群在PPR患者病变皮肤显著增加,调节性T细胞(Treg)亚群和驻留记忆T细胞(TRM)亚群也在病变皮肤中有所增加。对巨噬细胞/DCs亚群重新聚类分群分析发现,巨噬细胞在 PPR 病灶皮肤中显著增加,参与T细胞活化和分化的CCL5、CXCL9、CXCL10、CXCL11、CXCL12)在PPR患者的病变皮肤中增加。结果表明 Th1/Th17 极化和巨噬细胞浸润是皮肤炎症的标志。 新闻图片6 图4 酒糟鼻免疫细胞的组成和基因表达改变   5. 细胞通讯分析推断成纤维细胞是酒糟鼻的主要决定因素 为了确定哪种细胞类型疾病中起主导作用,作者进行了CellChat分析,以研究酒糟鼻细胞类型之间的细胞相互。结果显示成纤维细胞是产生传出信号的主要细胞,而T细胞、B细胞和巨噬细胞是主要的接收细胞。成纤维细胞高表达促炎途径和血管舒张途径相关基因(CCL19和PTGDS)。 新闻图片7 图5 成纤维细胞是酒糟鼻的主要决定因素   6. 小鼠模型验证成纤维细胞是酒糟鼻的主要决定因素 鉴于成纤维细胞是病变皮肤中起主要作用的细胞类型,通过小鼠模型进一步验证成纤维细胞是否在酒糟鼻的发展中发挥重要功能作用。发现皮肤成纤维细胞消融小鼠没有表现出典型的酒糟鼻样表型。PTGDS敲除小鼠不仅显著改善了小鼠的酒糟鼻样特征,而且还减少了小鼠的真皮浸润细胞和炎症因子。此外,通过CD31的免疫组化(IHC),证明PTGDS敲低改善了血管的异常扩张。综上所述,这些发现表明成纤维细胞在酒糟鼻的发病机制中起着主要的决定作用。  新闻图片8 图6 成纤维细胞对于酒糟鼻发病基质至关重要


 
 总结
本文首次对酒糟鼻患者皮肤病变内所有细胞类型进行的全面单细胞转录组学分析,描绘了皮肤驻留细胞群的细胞和分子图景,揭示了酒糟鼻患者皮肤驻留细胞群的异常改变,并确定成纤维细胞在该病发生发展中的关键作用。研究发现,在酒糟鼻皮损中角质形成细胞比例减少、成纤维细胞增加,且成纤维细胞通过PTGDS等关键分子诱导皮肤炎症和血管异常扩张。这一发现为酒糟鼻的临床治疗提供了新思路和潜在治疗靶点。


  参考文献 [1] Chen M, Yang L, Zhou P, et al. Single-cell transcriptomics reveals aberrant skin-resident cell populations and identifies fibroblasts as a determinant in rosacea. Nat Commun. 2024;15(1):8737. 

    中科优品推荐 【中科新生命】重点布局单细胞多组学平台,先后建立了基于10x Genomics Chromium X的单细胞转录组测序平台以及“一站式”单细胞蛋白质组服务平台。其中,Chromium X作为当前业内通量最高的单细胞测序平台之一,可以实现百万级细胞通量检测,为大规模单细胞图谱、高通量药物筛选、稀有细胞鉴定分析等需求提供助力。

上一篇

Nat Aging | 女性比男性老得更快!万人队列,跨越25年随访,揭示女性生理年龄与衰老的关系为何比男性更紧密

下一篇

项目文章Science | 喜讯!郭红卫团队发现新的渗透感受器,揭示相分离蛋白介导渗透胁迫感知与适应的新途径

更多资讯

我的询价