上海中科新生命生物科技有限公司

18

手机商铺

qrcode
商家活跃:
产品热度:
  • NaN
  • 0.5
  • 1.5
  • 0.5
  • 3.5

上海中科新生命生物科技有限公司

入驻年限:18

  • 联系人:

    杨小姐

  • 所在地区:

    上海 闵行区

  • 业务范围:

    技术服务

  • 经营模式:

    生产厂商 科研机构

在线沟通

公司新闻/正文

Nat Cancer(IF 23.5)| 复旦大学王红阳/陈磊教授团队揭示肝癌微环境免疫机制

865 人阅读发布时间:2024-10-29 15:36

新闻图片1 肝细胞癌(HCC)是最常见的原发性肝癌类型,随着死亡率的增加,已成为一个严重的全球健康问题。尽管早期患者可以通过手术切除,但仍有约50%的患者需要全身治疗。虽然免疫治疗取得了快速进展,阿替利珠单抗联合贝伐珠单抗已确定是晚期HCC的治疗方案。然而,总体反应率仍低于50%,这表明相当一部分晚期HCC患者无法从现有的治疗方法中受益,而缺乏对HCC肿瘤间和肿瘤内微环境异质性的充分认知可能是其中一个主要原因。在过去的几年中,高通量技术极大地推动了对肿瘤微环境异质性的了解。尽管空间转录组学(ST)和scRNA-seq数据的综合分析有助于理解多样化细胞类型之间的空间关系,但由于ST方法分辨率低、缺乏蛋白质分布信息以及样本量有限,难以破译负责TIME重塑的直接细胞间相互作用以及跨肿瘤样本的空间特征。 近日,复旦大学的王红阳/陈磊教授团队于2024年9月在Nature Cancer (IF:23.5)上发表了题为“Spatial single-cell protein landscape reveals vimentinhigh macrophages as immune-suppressive in the microenvironment of hepatocellular carcinoma”的研究性文章。该篇文章绘制了HCC单细胞空间蛋白图谱,充分解析了HCC肿瘤间空间异质性,建立了预后相关的干细胞癌(HCC)空间分型(Spatial Pattern),并整合多组学和体外实验揭示了Vimentin高表达的巨噬细胞与Treg细胞的空间互作促进HCC的疾病进展。 新闻图片2


 
 研究材料
401名患者的临床组织样本,其中346名男性,55名女性;VIM+巨噬细胞和Treg细胞81例,其中61名男性,22名女性。该项研究还涉及到其他样本类型。


 
 研究结果
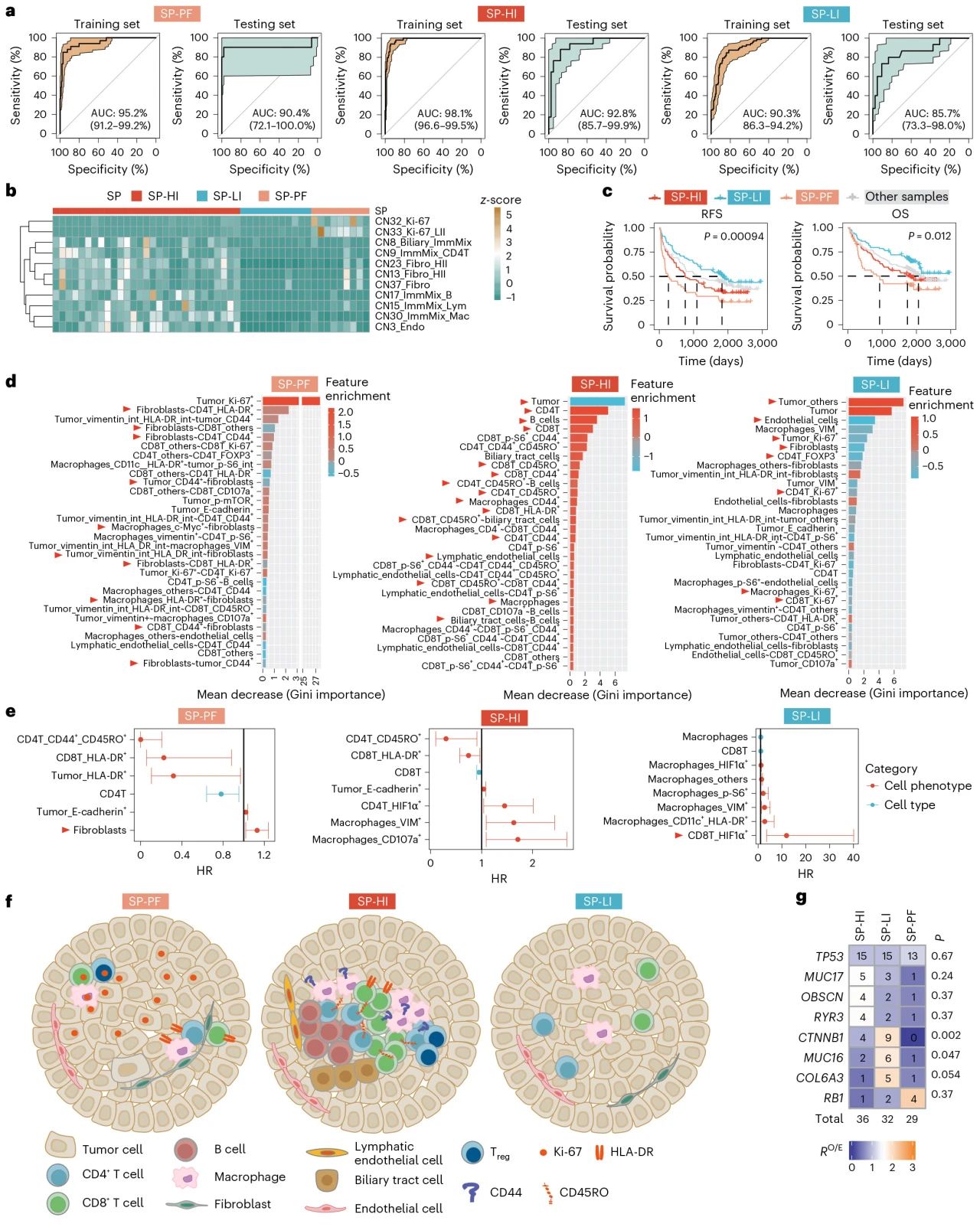
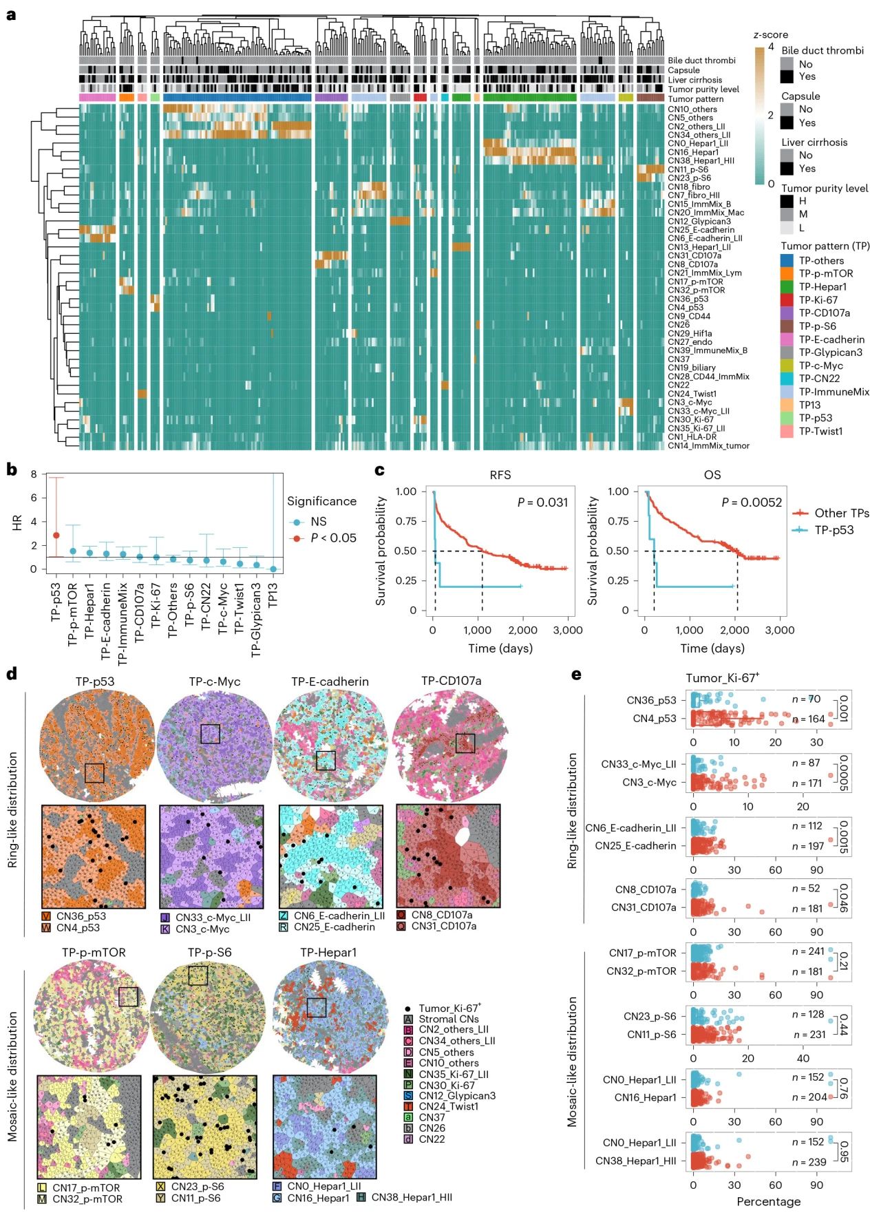
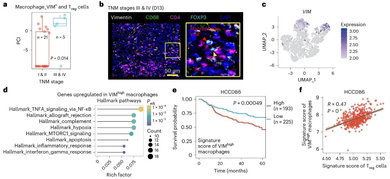
1. HCC 空间单细胞表型图谱研究 为了全面探究 HCC 的空间异质性,利用 36 种抗体的 CODEX panel可视化401个 HCC 样本(图1a)。同时检测 HCC 的临床特征、免疫细胞标记物(CD4 和 CD8+T 细胞、T细胞、巨噬细胞、B 细胞和抗原呈递细胞)、内皮细胞、成纤维细胞、淋巴内皮细胞的标记和细胞的状态(图1b)。在发现队列中总共鉴定了 3231437 个细胞,包括 9 种细胞类型和 67 种细胞表型(图1b、1c)。接下来进行细胞-细胞相互作用(PCI)和细胞邻域(CN)的计算来表征空间特征(图2)。 新闻图片3 图1 研究设计以及细胞类型和表型定义 新闻图片4 图2 HCC的空间单细胞表型图谱   2. 空间模式对HCC患者进行预后分层 研究人员进一步探究肿瘤间异质性和预后分层。首先,基于细胞类型的 CN 上进行了尝试,并确定了三个主要簇,即高、中和低肿瘤水平。接下来,基于细胞表型的 CN 的层次聚类识别出 14 种肿瘤模式(图3a)。与其他患者相比,肿瘤模式 TP-p53 与复发风险相关(图3b),并且具有不同的临床结果(RFS和OS)(图3c)。在 TP-p53 样品中观察到 p53 蛋白的显性核定位,说明p53 的异常积累可能会导致 HCC 进展。而且两个具有相似构成但不同空间位置的生态位具有不同的特征(图2c)。同时观察到 CN36_p53 被 CN4_p53 包围的中心定位(图3d)。在 TP-c-Myc、TP-E-钙粘蛋白和 TP-CD107a 中也发现了类似的环状分布(图3d)。对于 TP-p-mTOR、TP-Hepar1 或 TP-p-S6而言,具有两个中枢神经系统相互之间以及与其他中枢神经系统之间更紧密地交织在一起,呈现出马赛克状分布(图3d)。有趣的是,与相应的环状分布的中央定位的 CN 相比,Tumor_Ki-67+细胞在周边定位的 CN 中显著富集(图3d、3e)。结果表明基质和免疫细胞与肿瘤细胞之间的空间相互作用可能会促进肿瘤细胞的增殖。 新闻图片5 图3 HCC样本中肿瘤模式的定义   3. SP 的空间、基因组和分子特征 为了进一步验证上述研究结果,对验证队列应用了相同的分析方法。发现队列中的大多数细胞类型、细胞表型、基于细胞表型的 CN 和肿瘤模式均在验证队列中成功鉴定。现队列被分为训练集 (80%) 和测试集 (20%)。保留测试集中的 SP-PF、SP-HI 和 SP-LI 模型的曲线下面积分别为 90.4%、92.8% 和 85.7%(图4a)。再验证队列,分别预测 SP-PF、SP-HI 和 SP-LI。相应的基质主导的 CNs 的构成与其各自的特征一致(图4b)。研究人员进一步将模型应用于发现和验证队列中的所有样本,发现预测的 SP 在 RFS (P = 0.00094) 和 OS (P= 0.012) 方面存在显著差异(图4c)。为了确定某个空间模式的区分特征,对前 30 个特征进行排名,并计算它们的富集水平(图4d)。进一步在 SP-PF、SP-HI 和 SP-LI 中分别确定了具有预后意义(P< 0.05)的特征(仅训练分类器的特征)(图4e)。所表示的特征总结在图形中(图4f)。有关成纤维细胞与 CD8+细胞、CD4+细胞、巨噬细胞和肿瘤细胞表型之间相互作用的大量特征均位于 SP-PF 分类器中的前 30 个特征中(图4d,左)。成纤维细胞在 SP-PF 中复发的风险最高(图4e),表明成纤维细胞可能促进 SP-PF 病例的进展。 SP-HI中发现CD4+、B和CD8+细胞、淋巴内皮细胞和巨噬细胞高富集,而肿瘤细胞富集低(图4d,中)。 CD8T_HLA-DR(一种激活的表型)和CD8+细胞是SP-HI中HCC复发的保护因素(图4e,中)。在 SP-LI 病例中,Ki-67+细胞富集程度较低。内皮细胞富集较少和肿瘤细胞富集较多是SP-LI的特征(图4d,右),表明SP-LI中可能存在缺氧微环境。由于CD8T_HIF1α+是SP-LI复发的关键危险因素(图4e,右),这表明缺氧可能是促进SP-LI进展的关键因素。说明CD8+T细胞的数量与SP-LI复发风险增加有关(图4e,右)。此外,研究人员进一步对发现队列中 SP-HI、SP-LI 和 SP-PF 的样本进行了全外显子组测序 (WES) 和RNA 测序表征SP 的基因组景观和分子特征。 新闻图片6 图4 SPs的区别特征   4. HCC中 VIMhigh巨噬细胞和Treg细胞的共存 在独立 HCC 队列中使用多重荧光免疫组织化学(mIHC)技术发现VIMhigh的巨噬细胞和 Treg细胞的空间共定位确实与 HCC 进展相关(图5a、5b)。然后,在 CODEX 队列中,巨噬细胞_VIM+细胞约占巨噬细胞总数的 10%。因此,将VIM表达前10%的巨噬细胞分类为VIMhigh巨噬细胞,将其他巨噬细胞分类为VIMlow巨噬细胞。VIMhigh巨噬细胞主要发现于簇1和簇6中(图5c)。 DEGs的富集分析表明,炎症相关通路在VIM高的巨噬细胞中高度富集(图5d), 三个独立的 HCC RNA-seq 队列表明,较高的 VIMhigh巨噬细胞特征评分与 HCC 预后较差相关(图5e)。总之,在所有共定位簇中发现VIMhigh巨噬细胞和Treg细胞呈显著正相关。在所有样本中,在共定位簇中发现了 EMT 富集。EMT是肿瘤细胞转移前的过程。这些结果进一步证实了VIMhigh巨噬细胞和Treg细胞的共定位,并表明这种共定位可能有助于HCC的进展。 新闻图片7 图5 巨噬细胞VIM+和Treg细胞的共存有利于HCC的免疫治疗


 
 结论
本文章描绘了 HCC 的空间分辨单细胞蛋白质组结构,鉴定了三个具有不同预后、基因组和分子特征的SP,并揭示了VIMhigh巨噬细胞和 Treg细胞的共存促进肿瘤进展并有利于免疫治疗。功能研究进一步表明,VIMhigh巨噬细胞通过增强IL-1β分泌来促进Treg细胞的免疫抑制能力。除了描绘肝癌的空间图谱外,还为肝癌的空间肿瘤生态系统提供了有意义的见解,揭示了巨噬细胞未被注意到的表型的渐进作用,并阐明了其潜在机制,这为开发个性化癌症预防和治疗提供了潜力。


    中科优品推荐 【中科新生命】现有空间蛋白质组产品升级,基于新一代Orbitrap™ Astral™高分辨质谱仪,潜心研发出,为广大科研用户提供更优质的空间蛋白质组学产品服务。 新闻图片8 经过研发团队对样本前处理和液质方法的全面优化,蛋白鉴定数量实现新突破!跟着小编来看看部分经验的数据。 新闻图片9
 

上一篇

项目文章Environ Sci Technol | 环境领域顶刊!广州大学转录+代谢联合揭示盐度调控青鳉鱼砷甜菜碱合成

下一篇

Nat Med | 肺腺癌脑转移预测难题破解?“预言家”精准把脉五年风险走向

更多资讯

我的询价