上海中科新生命生物科技有限公司

18

手机商铺

qrcode
商家活跃:
产品热度:
  • NaN
  • 0.5
  • 1.5
  • 0.5
  • 3.5

上海中科新生命生物科技有限公司

入驻年限:18

  • 联系人:

    杨小姐

  • 所在地区:

    上海 闵行区

  • 业务范围:

    技术服务

  • 经营模式:

    生产厂商 科研机构

在线沟通

公司新闻/正文

食品领域研究:探索小分子靶点的健康力量

830 人阅读发布时间:2024-10-24 17:01

新闻图片1 食品中的关键小分子的直接靶点研究,揭示了食品成分如何与人体生物分子相互作用,对于理解食品对健康的影响具有重要意义。这一研究有助于我们更精准地设计具有特定营养和治疗特性的食品,同时提高食品安全性和预防食品相关疾病的风险。  
  小编梳理了24年多篇食品小分子研究的文章以供参考。   案例1
 
 
  姜烯酮A靶向IL-17RA抑制炎症减轻溃疡性结肠炎 2024年4月,广州中医药大学与中山大学研究团队在Advanced Science(IF=14.3)发表题为“Gingerenone A Attenuates Ulcerative Colitis via Targeting IL-17RA to Inhibit Inflammation and Restore Intestinal Barrier Function”的文章,揭示姜烯酮A通过靶向IL-17RA抑制炎症和恢复肠屏障功能减轻溃疡性结肠炎。 新闻图片2 姜烯酮A(GA)是一种从生姜中分离得到的酚类化合物,具有抗高血糖、抗肥胖、保肝、抗肿瘤、抗炎等多种药理活性。本研究首次揭示了口服GA能够通过抑制炎症反应和保护肠道粘膜屏障的作用,有效缓解DSS诱导的小鼠结肠炎模型。此外,作者发现GA能够直接与IL-17RA活性蛋白相结合,进而阻断其下游信号传导路径,预防溃疡性结肠炎(UC)的发生。这表明GA有潜力成为治疗UC的一种新型候选药物。 新闻图片3
图1 姜烯酮A(GA)作用机制模式图



  案例2
 
 
  绿茶活性成分EGCG靶向诱导FTO泛素-蛋白酶体降解防治糖尿病 2024年6月,南京医科大学韩晓、陈芳及吴倜珺团队在Autophagy(IF=14.6)发表了题为“(-)-Epigallocatechin 3-gallate protects pancreatic β-cell against excessive autophagy-induced injury through promoting FTO degradation”的研究论文,揭示绿茶的主要活性成分表没食子儿茶素没食子酸酯(EGCG)能够作用于胰岛β细胞,通过促进肥胖相关基因(FTO)的降解来调控代谢压力,如高糖和高脂引起的β细胞过度自噬。这种作用有助于维持胰岛素的正常分泌,稳定血糖水平。这一发现为绿茶可能减少糖尿病风险提供了新的科学依据。 新闻图片4 在体内和体外的小鼠实验中,研究人员探讨了绿茶中的活性成分EGCG对于β细胞中特异性NR3C1过表达的潜在保护效果。结果显示,EGCG能够提升小鼠的葡萄糖耐受性并改善β细胞的功能。在机制研究方面,当糖脂毒性导致β细胞中的NR3C1持续激活时,EGCG能够与过表达的FTO相互作用,促进FTO的降解,从而抑制NR3C1/FTO轴引发的氧化应激相关基因的过度激活。这一过程减轻了氧化应激,阻止了过度自噬,保证了胰岛素的正常分泌。同时,FTO的过度表达会消除EGCG在糖脂毒性条件下对NR3C1增强引起的β细胞损伤的保护效果。 新闻图片5
图2 EGCG作用机制模式图



  案例3
 
 
  柑橘属中药关键成分川陈皮素减轻神经炎症的效用机制研究 2024年7月,韩国研究团队在Redox Biology(IF=10.7)发表了关于柑橘属中药关键成分川陈皮素减轻神经炎症的效用机制的研究成果“Nobiletin regulates intracellular Ca2+ levels via IP3R and ameliorates neuroinflammation in Aβ42-induced astrocytes”。 新闻图片6 研究结果表明,柑橘类黄酮nobiletin(NOB)能够保护原代大鼠星形胶质细胞,防止由Aβ42引起的细胞毒性,并且能够抑制Aβ42激活的TLR4/NF-κB信号通路。NOB通过调控Keap1-Nrf2通路来控制Aβ42引起的活性氧(ROS)水平。同时,NOB还能够调节与细胞内钙水平相关的多个受体,包括P2Y1、P2Y2、mGLUR5、α7nAChR和NMDARs,通过激活IP3R来影响细胞内Ca2+浓度。分子对接分析表明NOB可能与IP3R直接相互作用,参与其调控过程。此外,RNA测序技术揭示了NOB介导的多种生物信号通路,这表明NOB可能具有神经保护功能。综合这些发现,NOB被认为是一种具有潜力的阿尔茨海默病治疗药物,其在Aβ42诱导的大鼠原代星形胶质细胞中调节阿尔茨海默病病理的机制是多方面的。 新闻图片7
图3 川陈皮素作用机制模式图



  案例4
 
 
  山竹素靶向调控内质网重塑诱导骨肉瘤焦亡 2024年9月,北大药学院与北京大学人民医院团队在Protein & Cell(IF=13.6)发表题为“ER membrane remodeling by targeting RTN4 induces pyroptosis to facilitate antitumor immune”的文章,揭示了山竹活性成分α-倒捻子素诱导细胞焦亡的靶点及机制。 新闻图片8 本研究通过细胞表型筛选发现,山竹果壳中提取的天然小分子山竹素(α-倒捻子素,α-MG)对骨肉瘤细胞具有显著的促焦亡作用。进一步实验中,研究者合成了一种生物素化的α-MG探针,并利用HuProt人类蛋白质组微阵列技术,确定了RTN4为α-MG诱导焦亡的关键靶点蛋白。研究还揭示了α-MG通过吸引E3泛素连接酶UBR5,促进RTN4的K48泛素化并经蛋白酶体途径降解,从而有效诱导骨肉瘤细胞焦亡。 新闻图片9
图4 山竹素作用机制模式图



  案例5
 
 
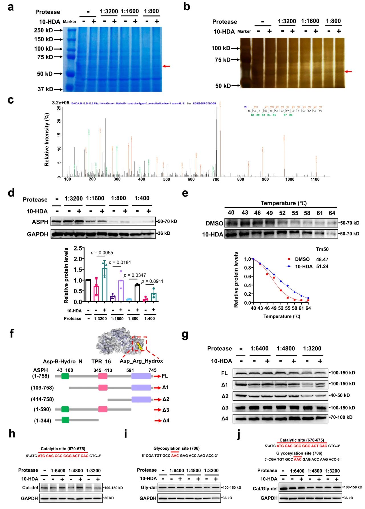
  蜂王浆中天然化合物-10-羟基-2-癸烯酸(10-HDA)防治骨关节炎的作用靶点研究 2024年9月,重庆医科大学基础医学院郭风劲教授团队在Nature Communications(IF=14.7)发表题为“10-hydroxy-2-decenoic acid prevents osteoarthritis by targeting aspartyl β hydroxylase and inhibiting chondrocyte senescence in male mice preclinically”的文章,揭示了10-HDA通过作用于天冬氨酰β-羟化酶(ASPH)来调节软骨代谢,进而减缓骨关节炎中软骨细胞的衰老过程,这为骨关节炎的治疗提供了新的临床策略。 新闻图片10 研究揭示了蜂王浆中的天然成分10-HDA对软骨代谢的调节作用,有助于预防和减轻骨关节炎的症状。通过DARTS实验,研究确定了10-HDA的作用靶点为ASPH。进一步的研究发现,10-HDA通过针对ASPH,影响ERK/p53/p21和GSK3β/p16信号通路,从而发挥治疗骨关节炎的作用。该研究不仅发现了10-HDA的新作用靶点,也为开发新的骨关节炎治疗药物提供了科学依据。 新闻图片11
图5 10-HDA作用机制模式图



 
 
  总结
 
  食品中的小分子直接靶点研究揭示了食物成分如何与人体生物分子相互作用,对于理解食品对健康的具体影响至关重要。这一研究有助于我们发现新的营养干预策略,开发具有特定健康益处的食品,并提高食品安全性,从而为预防和治疗慢性疾病提供科学依据。
 
  小分子靶点的寻找,除了标记的方法之外,也可考虑一些新的化学蛋白质组方法,如有限酶切法(Lip-MS)。有限酶切法(Lip-MS)可通过分析蛋白的酶切状态,是否因被小分子结合而发生改变,实现对结合蛋白的大规模鉴定。这类方法无需将小分子制备成探针,而且还可能提供结合区域序列的精细信息。 新闻图片12  
 
 


 
 
  中科Lip-MS项目经验
 
  中科新生命在Lip-MS实验上有着丰富的项目经验,目前与各大中医药院所有着广泛的合作,已开展Lip-MS服务3年 小分子类型涵盖中药单体、天然产物、合成药物、内源性代谢物、食品小分子 样本类型:细胞、细菌、真菌、组织、蛋白裂解液 新闻图片13
  中科优品推荐 有限酶切法(药靶蛋白质组,Lip-MS),可通过分析蛋白的酶切状态,是否因被药物结合而发生改变,实现对结合蛋白的大规模鉴定。这类方法无需将小分子制备成探针,而且还可提供结合区域序列的精细信息。

上一篇

纵横捭阖新医学:纵向多组学队列开启精准医疗新篇章

下一篇

Nat Commun|年纪轻轻,“秃”然面临脱发困扰?哥伦比亚大学研究揭示脱发关键基因

更多资讯

我的询价