18 年
手机商铺
公司新闻/正文
395 人阅读发布时间:2024-10-22 14:17

肿瘤异质性对理解驱动肿瘤进展和转移的机制提出了巨大的挑战,肝细胞癌(HCC)在细胞水平上的异质性尚不清楚。复旦大学黄傲/周俭团队发表在《Molecular Cancer》上的一项突破性研究,标题为“Single-cell tumor heterogeneity landscape of hepatocellular carcinoma: unraveling the pro-metastatic subtype and its interaction loop with fibroblasts”。该研究揭示了肝癌细胞的三大亚型,它们在肿瘤微环境中扮演着不同角色。S100A6+的转移亚型与肿瘤的侵袭性行为密切相关,而这一亚型与成纤维细胞之间存在一个正反馈循环,通过SPP1-CD44和CCN2/TGF-β-TGFBR1相互作用对促进肿瘤转移。通过靶向肿瘤细胞与成纤维细胞之间的相互作用,我们可能找到抑制肝癌转移的新方法。以下是对该研究的深度解读。

技术方法和研究设计

单细胞RNA测序(scRNA-seq):共计52个HCC样本
空间转录组测序 (stRNA-seq):共计5个HCC样本
主要结果展示
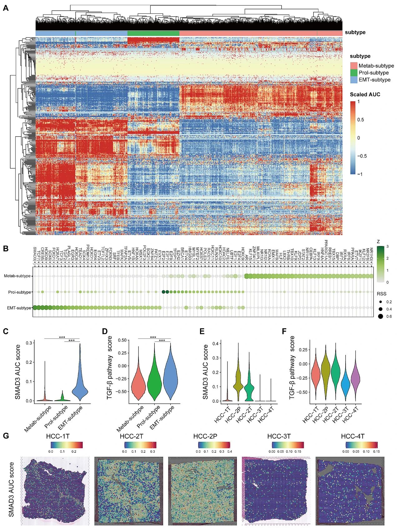
结果1:揭示了HCC中三种不同的肿瘤细胞亚型:代谢亚型(Metab-subtype)、增殖表型(Prol-subtype)和促转移亚型(EMT-subtype);结果2:三种肿瘤细胞亚型的功能性特征和演化过程;
结果3:三种肿瘤细胞亚型的转录因子(TFs)谱,特别是EMT-subtype中SMAD3和TGF-β信号通路的激活;
结果4:肿瘤细胞亚型在样本水平的组成、异质性及其临床意义;
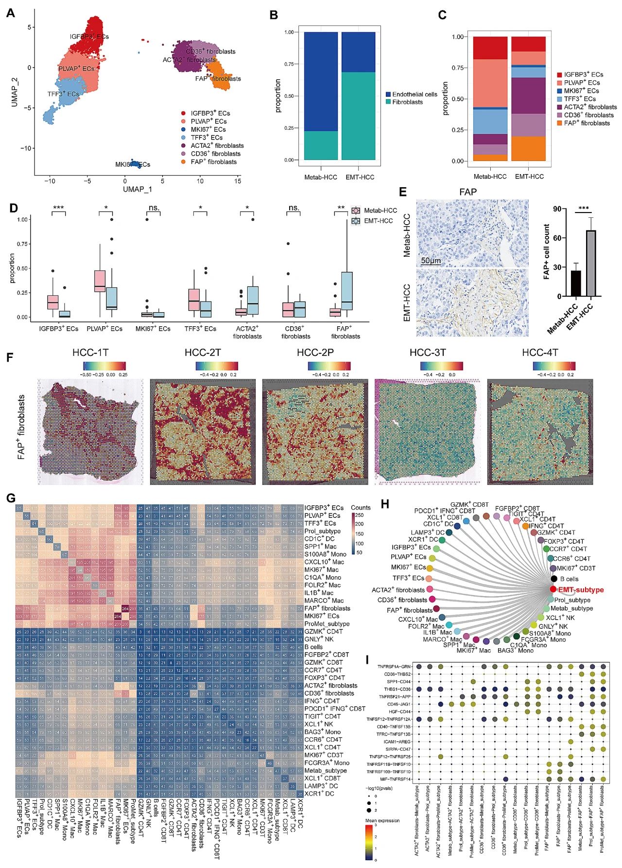
结果5:EMT-HCC中成纤维细胞的激活状态,特别是FAP+成纤维细胞的富集;
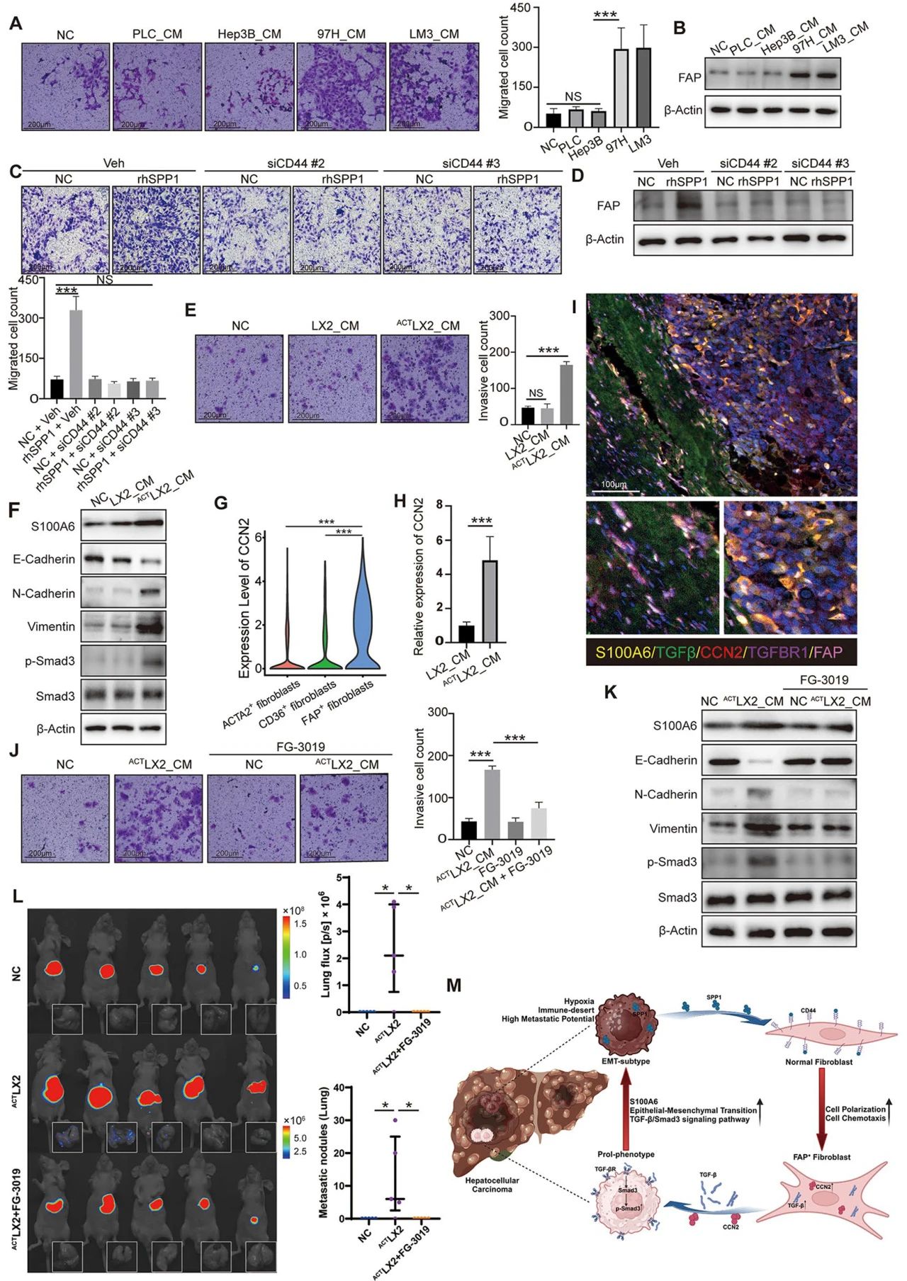
结果6:EMT-subtype肿瘤细胞和成纤维细胞之间的相互作用循环,特别是SPP1-CD44和CCN2/TGF-β-TGFBR1相互作用对。
研究结果 1. 揭示了HCC中三种不同的肿瘤细胞亚型:Metab-subtype、Prol-subtype、EMT-subtype
通过综合分析scRNA-seq数据,研究者们识别出三种主要的肿瘤细胞亚型:Metab-subtype、Prol-subtype、EMT-subtype。这些亚型通过UMAP图和高变基因热图被清晰地区分开来,并通过多重免疫荧光和空间转录组数据得到了验证。研究还揭示了这些亚型之间的转录组相似性,并通过非负矩阵因子分解(NMF)聚类进一步确认了它们的分类。这些发现为理解HCC的肿瘤细胞异质性提供了新的视角,并为未来的研究和治疗策略提供了重要的基础。

图1 HCC的单细胞异质性景观识别三种亚型肿瘤细胞
2. 三种肿瘤细胞亚型的功能性特征及演化过程
通过高变基因的功能性分析,研究发现Metab-subtype在代谢过程中显著富集,特别是胆汁酸代谢和外源物质代谢。Prol-subtype则在细胞周期和增殖相关过程中富集,EMT-subtype在细胞趋化和迁移过程中富集,显示出最高的EMT和低氧标志物得分,指出其高转移潜力。通过轨迹分析,揭示了Metab-subtype和EMT-subtype都源自于Prol-subtype,展示了肿瘤细胞从增殖状态向代谢或转移状态演化的路径。此外,通过GSVA分析和流式细胞术,研究在单细胞水平上验证了这些亚型的生物学特征,并在细胞系中进一步证实了这些发现。这些结果不仅揭示了HCC肿瘤细胞的异质性,还为理解肿瘤进展和转移提供了重要见解。

图2 三种HCC肿瘤细胞亚型的功能特征及演化过程
3. 三种肿瘤细胞亚型的TFs谱,特别是EMT-subtype中SMAD3在TGF-β信号通路的激活
深入分析了HCC三种肿瘤细胞亚型的TFs激活情况,揭示了它们在肿瘤发展中的调控机制。Metab-subtype显示出与药物代谢和能量代谢相关的转录因子NR1I3、NR1I2和HNF4A的激活。Prol-subtype则表现为细胞周期相关TFs如E2F2和E2F7的激活。最引人注目的是EMT-subtype,其特征TGF-β-SMAD信号通路关键分子SMAD3的激活,以及WNT信号通路关键分子TCF7的激活。GSVA分析进一步证实了EMT-subtype中TGF-β信号通路的上调,与促进肿瘤晚期转移的功能一致。这些转录因子的激活模式与肿瘤细胞亚型的特定生物学过程紧密相关,为HCC的分子分类和治疗提供了新的视角。

图3 三种肿瘤细胞亚型的TFs谱
4. 肿瘤细胞亚型在样本水平的组成、异质性及其临床意义
研究通过计算每个样本中各亚型的比例,揭示了Metab-subtype和EMT-subtype在不同HCC样本中的主导地位。通过层次聚类分析,研究者能够将样本分为由Metab-subtype或EMT-subtype主导的两组。此外,研究还发现,同一患者在不同时间点或不同肿瘤部位的样本展现出相似的亚型组成,表明肿瘤细胞亚型的组成在个体内部具有一致性。在EMT-subtype主导的HCC样本中,观察到更差的预后和更贫瘠的肿瘤微环境。这些发现强调了肿瘤细胞亚型在HCC进展中的重要作用,并为开发针对特定亚型的治疗策略提供了重要信息。

图4 三种亚型在样本水平上的组成
5. EMT-HCC中成纤维细胞的活化,特别是FAP+成纤维细胞的富集
研究发现,EMT-subtype细胞与FAP+成纤维细胞之间存在显著的相互作用,这通过大量的受体-配体对来介导。特别是,EMT-subtype细胞通过分泌SPP1蛋白,特异性地与成纤维细胞上的CD44受体结合,促进成纤维细胞的招募和激活。此外,FAP+成纤维细胞分泌的CCN2蛋白被发现可以增强TGF-β信号通路,这可能促进肿瘤细胞向EMT-subtype的转化。研究还通过免疫组化和空间转录组数据验证了FAP+成纤维细胞在EMT-HCC中的富集。这些发现揭示了肿瘤微环境中细胞间相互作用的复杂性,并可能为开发针对肿瘤转移的治疗策略提供新的靶点。

图5 EMT-HCC中成纤维细胞的活化
6. EMT-subtype肿瘤细胞和成纤维细胞之间的相互作用,特别是SPP1-CD44和CCN2/TGF-β-TGFBR1相互作用对
研究发现,EMT-subtype肿瘤细胞通过SPP1-CD44相互作用招募并激活成纤维细胞,促使它们转化为FAP+表型。这些激活的成纤维细胞进一步通过分泌CCN2蛋白增强TGF-β信号通路,从而促进肿瘤细胞向EMT-subtype的转化,形成正反馈循环。实验中,使用CCN2拮抗剂FG-3019能够阻断这一循环,减少肿瘤细胞的迁移和侵袭能力。这些结果在体外细胞实验和体内动物模型中得到了验证,表明靶向SPP1-CD44和CCN2/TGF-β-TGFBR1信号对可能是治疗HCC转移的有效策略。

图6 SPP1-CD44和CCN2/TGF-β-TGFBR1在肿瘤细胞和成纤维细胞之间的相互作用
小编小结
本研究通过分析52个单细胞RNA测序和5个空间转录组数据,揭示了肝癌中三种主要的肿瘤细胞亚型:Metab-subtype、Prol-subtype和EMT-subtype。研究发现,EMT-subtype与肿瘤的侵袭性行为密切相关,并通过与成纤维细胞的相互作用循环促进肿瘤转移。这一发现为肝癌的治疗提供了新的靶点,特别是在针对肿瘤微环境的干预策略中具有潜在的应用价值。研究结果强调了深入理解肿瘤异质性对于开发有效治疗策略的重要性。
中科优品推荐
【中科新生命】布局先进的10x Genomics、Visium CytAssist、MALDI 2、Astral等国际的时空多组学平台,提供单细胞空间多组学联合的一站式解决方案,包含单细胞测序类、单细胞蛋白组、空间转录组、空间蛋白组、深度空间代谢组、全息空间多组学以及常规转录、蛋白、代谢组检测,积累了丰富的项目经验,助力发表多篇高分文章,快来联系我们展开时空多组学联合实验吧!!!