18 年
手机商铺
公司新闻/正文
471 人阅读发布时间:2024-09-03 17:26

由于人口老龄化,冠状动脉疾病(CAD)的患病率在全球呈上升趋势。2020年,仅在中国,CAD就影响了约1139万人,且其死亡率仍然很高。随着测序技术的不断改进,肠道菌群逐渐被发现在冠状动脉疾病的发生发展中起着关键作用。在新兴的益生菌中,普拉梭菌(Faecalibacterium prausnitzii)由于具有产生酪酸的作用而引起了极大的关注。
2024年1月,新疆医科大学第一附属医院心内科谢翔教授、马依彤教授、郑颖颖教授和杨海涛博士团队在《Cell Commun Signal》上发表题为“Faecalibacterium prausnitzii as a potential Antiatherosclerotic microbe”的文章,证实了普拉梭菌与CAD发病率之间的显著关系,是一种稳健、独立的CAD预测因子。此外,作者基于动物模型证明了普拉梭菌通过显著降低血浆LPS浓度来保护小鼠免受动脉粥样硬化。中科新生命为该研究提供了非靶代谢组学和宏基因的检测服务。

研究材料
来源于215例包含各种CAD类型的患者和156例无CAD的对照受试者的粪便样本;ApoE缺陷型雄性小鼠的粪便、心脏、回肠、血浆;HCT-116人结肠癌细胞系。
技术路线
步骤1:在患者组和对照组中寻找差异菌;
步骤2:基于肠道微生物,使用随机森林筛选重要细菌;
步骤3:基于代谢物筛选重要分子,构建多组学诊断模型评估最优生物标记物;
步骤4:动物模型验证普拉梭菌对疾病的改善作用;
步骤5:挖掘普拉梭菌治疗动脉粥样硬化的机制。
研究结果
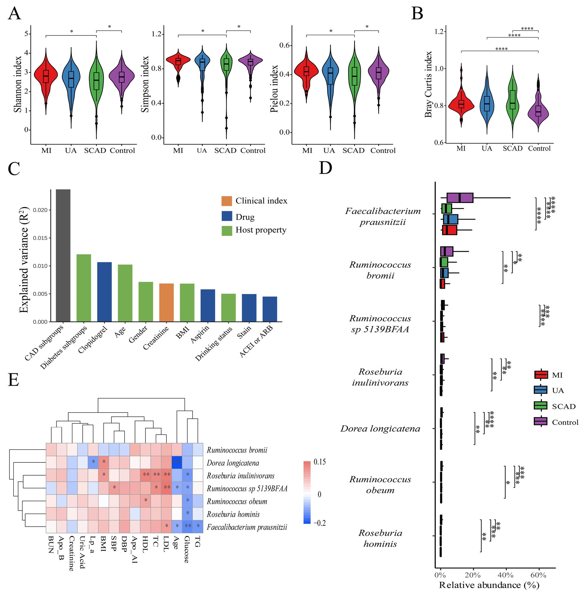
1. CAD患者中存在肠道微生物紊乱
基于对所有受试者粪便的宏基因测序,发现不同患者组在物种水平上的α和β微生物多样性存在显著差异。为了进行精确的物种水平分析,将Kruskal-Wallis检验与aldex2和Bonferroni-Holm校正结合使用,从而确定了6种显著差异的微生物群,其中普拉梭菌的差异是最明显的。进一步对人群进行了倾向评分匹配分析后,普拉梭菌仍为显著差异菌。

图1 肠道微生物群多样性分析
2. 肠道微生物可用于CAD诊断
研究团队随后将整个队列按照3:1的比例随机分为训练队列和验证队列。对物种水平的微生物群进行10倍交叉检查,通过随机森林模型识别训练队列中更重要的特征物种。其中普拉梭菌在两组的比较中均表现出了绝对的重要性。此外,在训练队列中鉴定的重要微生物群在训练和验证队列中都显示出对各种类型CAD的显著预测能力。具体数据如图2所示。

图2 肠道微生物的重要生物标志物
3. 粪便代谢组学可单独或联合微生物诊断CAD
对验证队列的粪便样本进行非靶代谢组学分析,基于多维统计分析的VIP>1和单因素统计分析的P<0.05筛选差异代谢物。随后同样使用随机森林模型鉴定重要代谢物,并使用ROC曲线下面积评估其功效。将这些结果与重要微生物群成分的诊断功效进行比较,并探索联合诊断。结果显示,微生物群和代谢物具有不同的诊断能力,联合方法显示出更高的诊断效率。具体数据可参考图3。

图3 代谢及联合生物标志物
4. CAD相关的微生物和代谢物关联分析和关键分子挖掘
首先,在KEGG中对宏基因组基因片段进行相关通路注释,随后将代谢物注释到相关通路,以构建代谢物通路气泡图。根据注释结果,微生物群可以参与肠道代谢物途径,它们可能共同影响氨基酸代谢和维生素代谢。
为了确定哪些物质对冠状动脉疾病的发生和发展最重要,分别评估了模型鉴定的重要代谢物和微生物群的诊断效果。最终结果显示,在不同程度的CAD与对照组的比较中,普拉梭菌表现出更好的诊断效果。这些结果表明普拉梭菌具有潜在的抗动脉粥样硬化作用。

图4 CAD相关的肠道微生物功能变化及其代谢组学关联
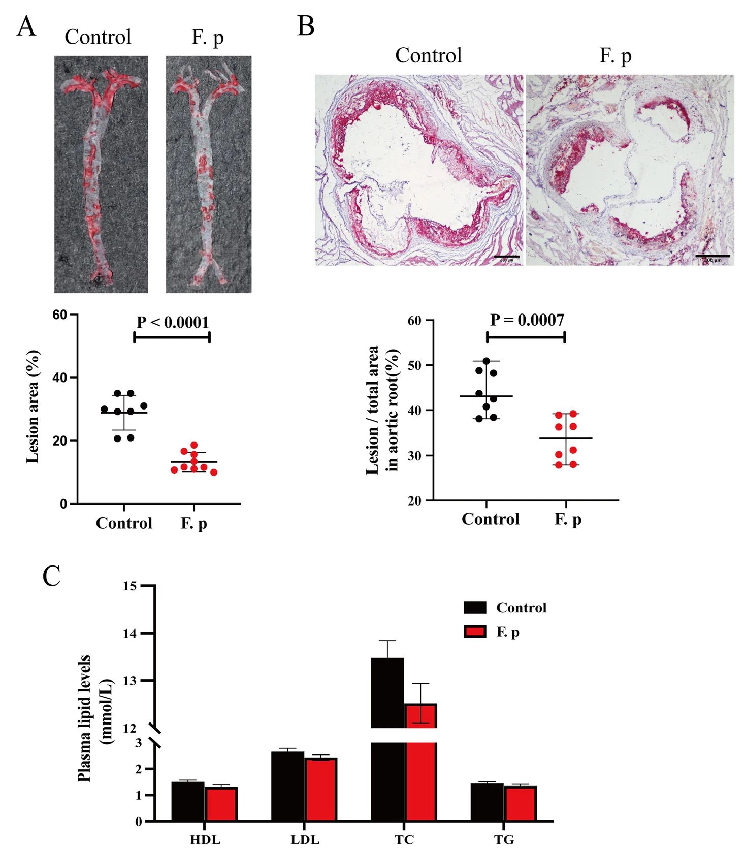
5. 普拉梭菌灌胃可减轻小鼠动脉粥样硬化斑块的形成
为了验证普拉梭菌的抗动脉粥样硬化作用,作者将12周龄的雄性APOE−/−小鼠随机分为灌胃组和对照组,进行了灌胃实验。12周后,与对照组相比,实验组大主动脉和主动脉根部斑块组织明显减少,而血浆脂质水平和空腹血糖水平在两组之间没有显著差异。因此,可以确认普拉梭菌具有抗动脉粥样硬化作用,并且这种作用与血脂和血糖无关。

图5 普拉梭菌可减轻动脉粥样硬化病变
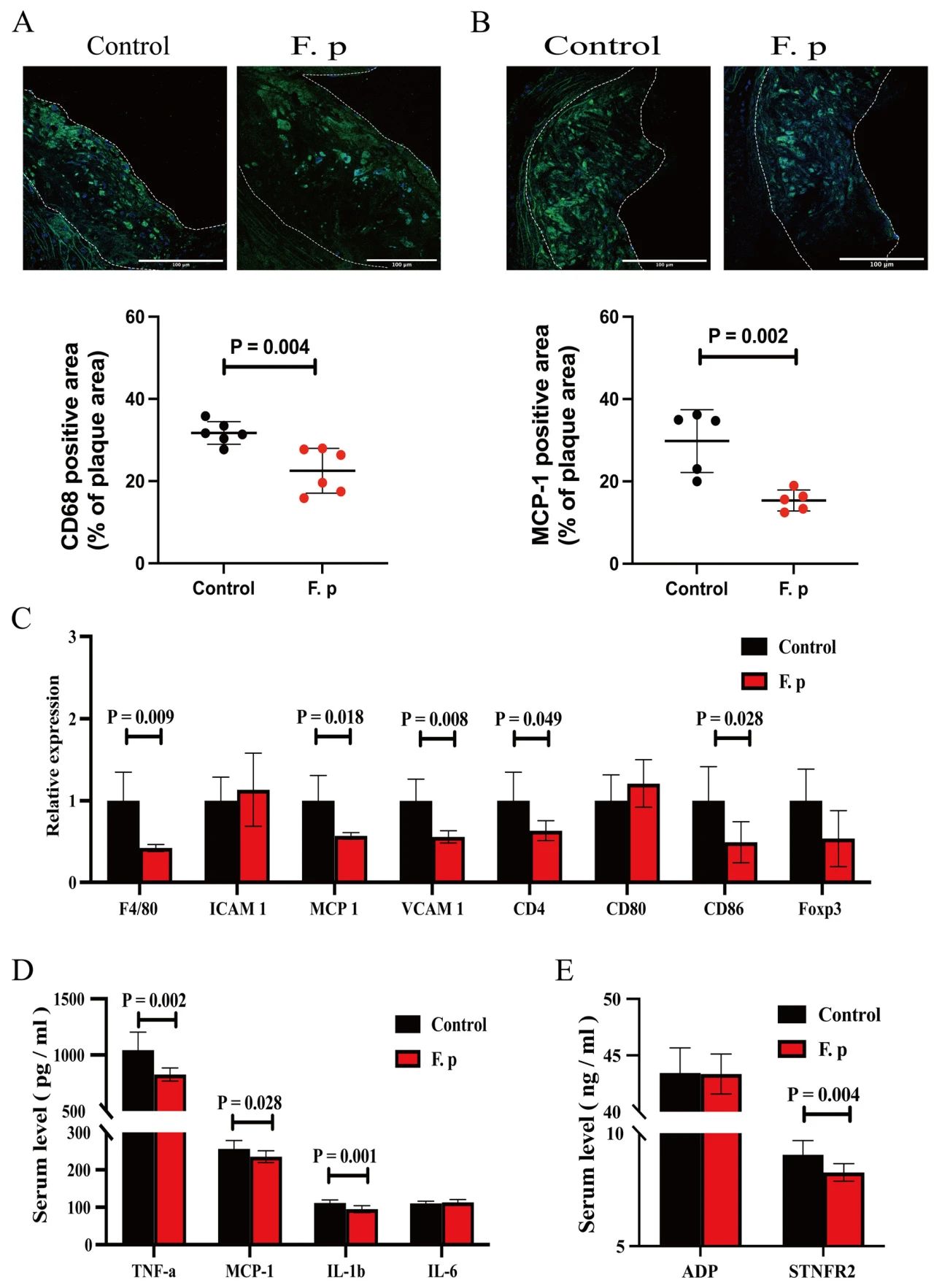
6. 普拉梭菌灌胃可治疗主动脉局部炎症和全身炎症
为了确定普拉梭菌抗动脉粥样硬化作用的原因,研究团队使用免疫荧光分析对主动脉根部进行了定量评估,结果显示巨噬细胞标志物和巨噬细胞趋化因子的表达存在显著差异。随后定量RT-PCR证明,与对照组相比,实验组动脉粥样硬化组巨噬细胞标志物、趋化因子和趋化因子受体的mRNA表达较低。这些结果表明,普拉梭菌可以通过减少炎症来预防动脉粥样硬化。为了进一步验证这一假设,作者通过使用血浆炎性细胞因子评估了全身炎症反应:实验组血浆促动脉粥样硬化细胞因子水平显著低于对照组。这些数据表明,普拉梭菌可以通过减少全身炎症反应和抑制主要由主动脉巨噬细胞引起的局部炎症来发挥抗动脉粥样硬化作用。

图6 普拉梭菌减轻局部和全身炎症
7. 普拉梭菌灌胃可改善内毒素血症并加强肠道屏障的形成
内毒素血症可引起全身炎症并加重动脉粥样硬化。由于LPS的合成主要来源于肠道,血浆LPS水平也是衡量肠道屏障功能的重要指标。与对照组相比,实验组的肠道屏障指标(包括血浆DAO、LPS和D-乳糖水平)较低。为了进一步阐明普拉梭菌与LPS之间的关系,作者评估了灌胃组普拉梭菌的丰度与血浆LPS水平之间的关系,发现二者负相关。总之,用普拉梭菌灌胃处理的小鼠表现出增强的肠道屏障功能和降低的肠道通透性,导致血浆 LPS 水平降低。

图7 普拉梭菌干预前后肠道屏障功能变化
肠道通透性受粘液层和肠道紧密连接的调节。为了进一步验证肠道屏障功能的变化,作者通过AB-PAS染色证明了实验组的杯状细胞数量更多;通过免疫荧光染色证明黏液层的主要成分MUC-2蛋白在实验组的表达量增加;通过免疫组化证明回肠的紧密连接蛋白ZO-1在实验组中表达量增加。以上结果均证明普拉梭菌灌胃可改善内毒素血症并加强肠道屏障的形成。

图8 普拉梭菌干预前后肠粘液屏障和机械屏障变化
小结
本研究报道了CAD中存在显著的肠道菌群紊乱现象,其中普拉梭菌是最突出的一个,具有良好的CAD诊断效能。此外,动物实验证明,对ApoE-/-小鼠灌胃后,普拉梭菌可减轻炎症并表现出抗动脉粥样硬化作用。这种效应归因于肠道LPS合成减少,机械和粘膜屏障增强,导致血浆LPS水平降低和抗动脉粥样硬化结果。
中科优品推荐
【中科新生命】以蛋白质组、修饰组、代谢及脂质组等质谱服务为核心,并延伸打造微生物、转录组、时空多组学服务,已搭建完整的创新型多组学平台,为您的研究保驾护航!
