18 年
手机商铺
公司新闻/正文
449 人阅读发布时间:2024-08-30 16:22

盐胁迫是限制植物生长和作物生产的重要环境因素之一。随着全球盐碱化耕地面积的迅速扩大,迫切需要研究水稻等农作物盐胁迫反应的分子机制。
2024年5月,武汉大学生命科学学院李绍清教授团队在The Plant Cell (IF 10)发表了题为“GROWTH REGULATING FACTOR 7-mediated arbutin metabolism enhances rice salt tolerance”的研究论文,该研究发现生长调控因子7(OsGRF7)在调节水稻熊果苷代谢、盐胁迫反应和籽粒大小方面的作用,以及其在水稻育种中的广泛潜在用途。中科新生命为该研究提供了非靶向代谢组产品服务。

研究材料
野生型水稻GRF7-Ri-水稻
grf7-14-水稻
ugt1GRF7OE-水稻
ugt5GRF7OE-水稻
大肠杆菌
烟草
技术路线 步骤1:转录和代谢组学检测分析发现有影响水稻生长发育的关键物质;
步骤2:验证熊果苷增强水稻的耐盐性;
步骤3:基因敲低或者敲除的水稻中OsUGT1和OsUGT5验证OsGRF7直接调节熊果苷的生物合成;
步骤4:蛋白互作分析发现,泛素化调控蛋白OsFBO13可与OsGRF7蛋白互作促进其降解。
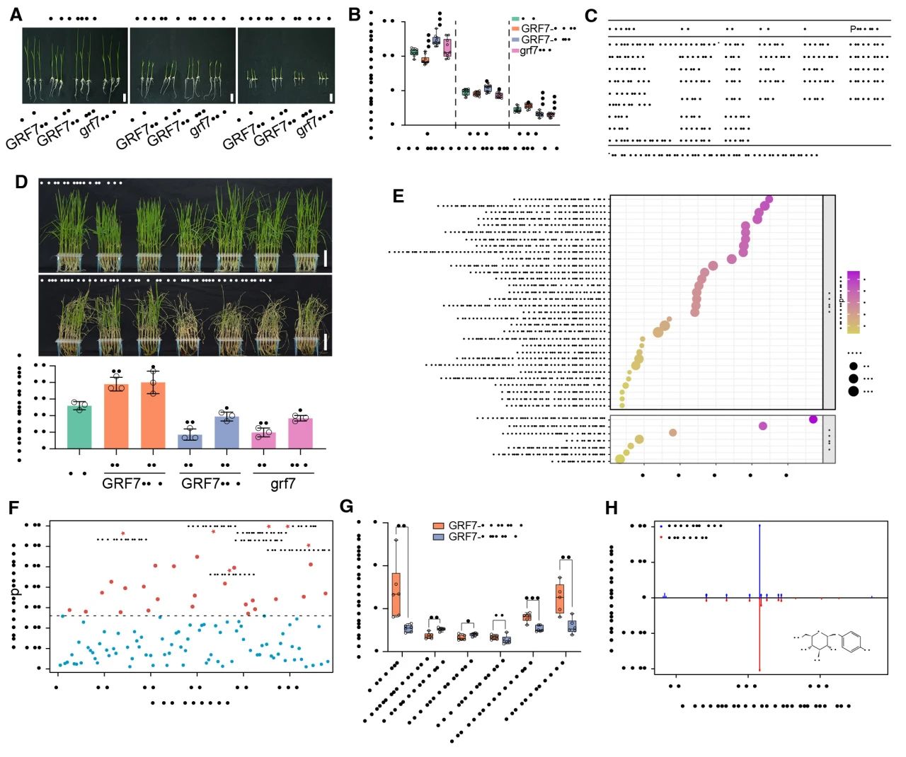
研究结果 1. OsGRF7正向调节水稻耐盐性
用140 mM NaCl处理5天后,作者发现GRF7-Ri-1(基因敲低)和grf7-14(基因敲除)植株的幼苗长度明显短于野生型,而GRF7-OE-1(基因过表达)幼苗的趋势相反(图1A-B)。进一步用100 mM NaCl处理15天大小的OsGRF7(GRF7-OE)转基因水稻,GRF7-OE水稻表现出比野生型水稻更高的耐盐表型和存活率(图1D),表明OsGRF7正向调节水稻的耐盐性。转录基因功能分析显示,1041个下调的基因在“对非生物刺激的反应”和“代谢过程的调节”功能中富集程度较高(图1E)。非靶向代谢组学显示有30种代谢物在野生型、GRF7-Ri和GRF7-OE转基因水稻之间表现出显著差异(图1F),与野生型相比,GRF7-OE转基因植株中熊果苷的含量显著增加(图1G-H)。因此,推测熊果苷可能参与盐胁迫反应。

图1 OsGRF7提高熊果苷含量使得水稻对盐度胁迫的耐受性提高
2. 熊果苷提高水稻耐盐性
靶向代谢同样验证了熊果苷在GRF7-OE转基因水稻中浓度高,C₆H₆O₂在GRF7-OE转基因水稻中浓度低(图2A-B)。在没有盐胁迫的情况下,熊果苷不会影响水稻之间的表型差异,在100mM NaCl下,熊果苷降低了转基因水稻的盐敏感性(图2C-D),表明熊果苷增强了水稻的耐盐性。

图2 熊果苷提高了水稻的耐盐性
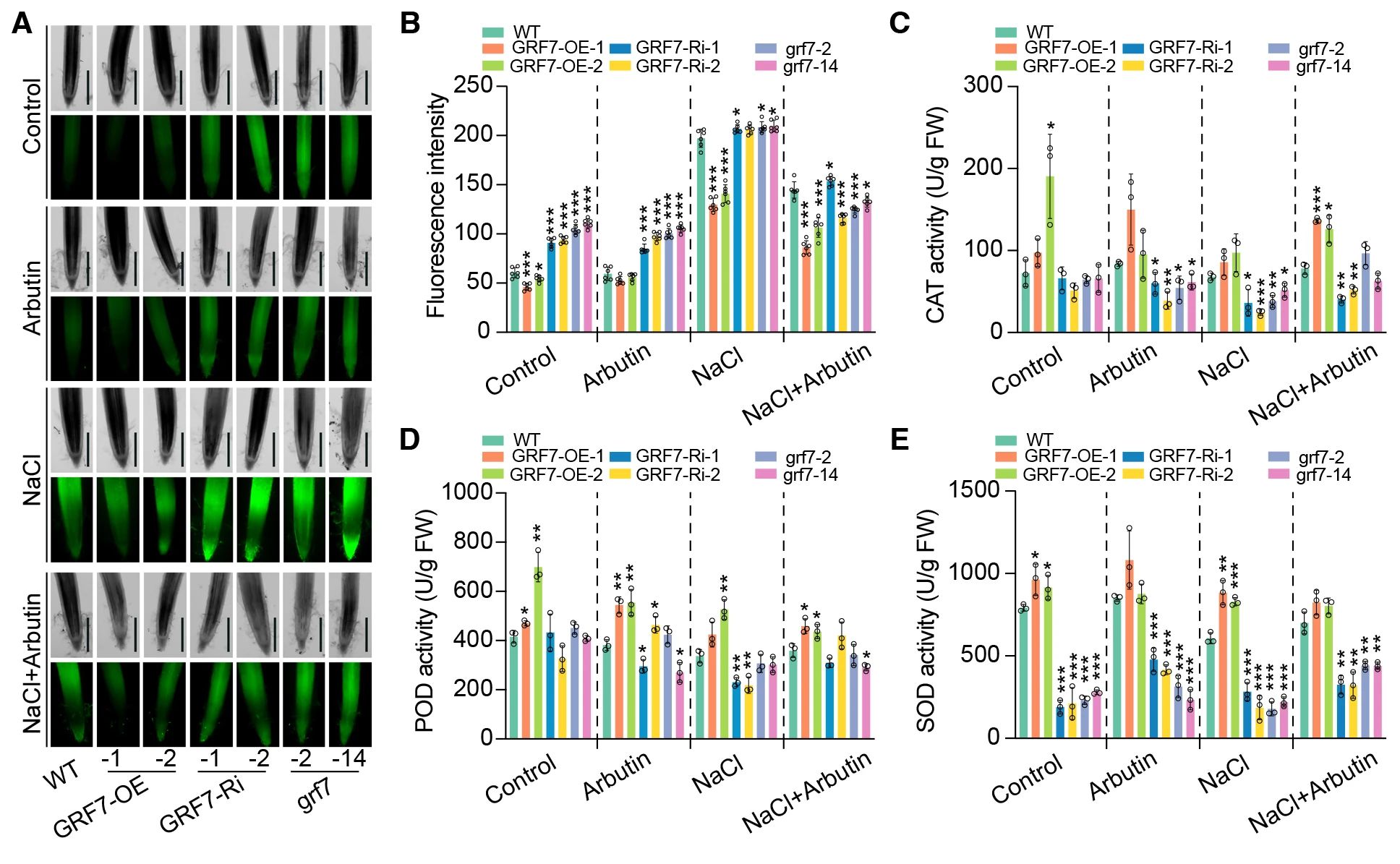
体外补充熊果苷降低了GRF7-Ri和grf7转基因水稻的ROS荧光信号(图3A-B),并且GRF7-Ri和grf7转基因水稻中ROS清除酶、过氧化氢酶(CAT)、过氧化物酶(POD)和超氧化物歧化酶(SOD)的活性均显著降低(图3C-E)。因此,OsGRF7通过调节熊果苷代谢来促进盐胁迫引起的ROS清除。

图3 盐度胁迫下GRF7-Ri和grf7品系ROS积累情况
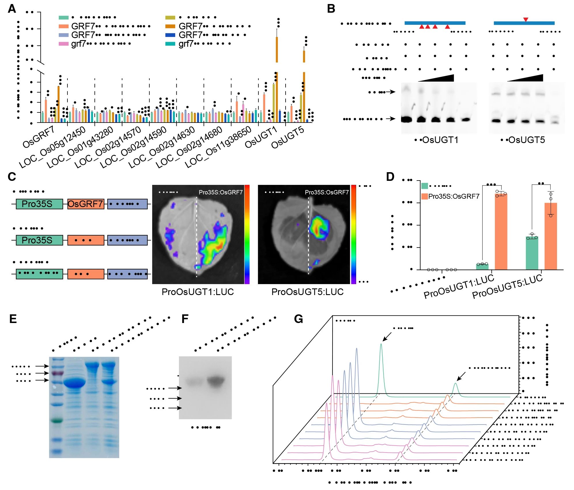
3. OsGRF7直接调节熊果苷的生物合成
LOC_Os01g53330(OsUGT1)和LOC_Os05g08480(OsUGT5)在GRF7-OE转基因系中高度表达,表明它们可能被OsGRF7直接调控。此外,OsGRF7敲低或者敲除的水稻中OsUGT1和OsUGT5表达低(图4A)。在分析了OsUGT1和OsUGT5的启动子区域之后,发现了OsGRF7的结合基序ACRGDA序列。电泳迁移率变化分析表明,OsGRF7与来自OsUGT1和OsUGT5的含有ACRGDA的启动子片段结合(图4B)。此外,烟草叶片和水稻原生质体中的转录激活试验表明,OsGRF7通过启动子激活了OsUGT1和OsUGT5的转录(图4C-D)。为了研究OsUGT1和OsUGT5是否催化熊果苷的生物合成,在大肠杆菌中异源表达了OsUGT1和OsUGT5,以探索重组蛋白糖基化C₆H₆O₂的能力(图4E-F),反应产物的HPLC-MS分析表明,C₆H₆O₂在体外被OsUGT1和OsUGT5糖基化(图4G)。这些结果表明,OsGRF7直接调节OsUGT1和OsUGT5的表达,以调节水稻中熊果苷的生物合成。

图4 OsGRF7直接调节熊果苷的生物合成
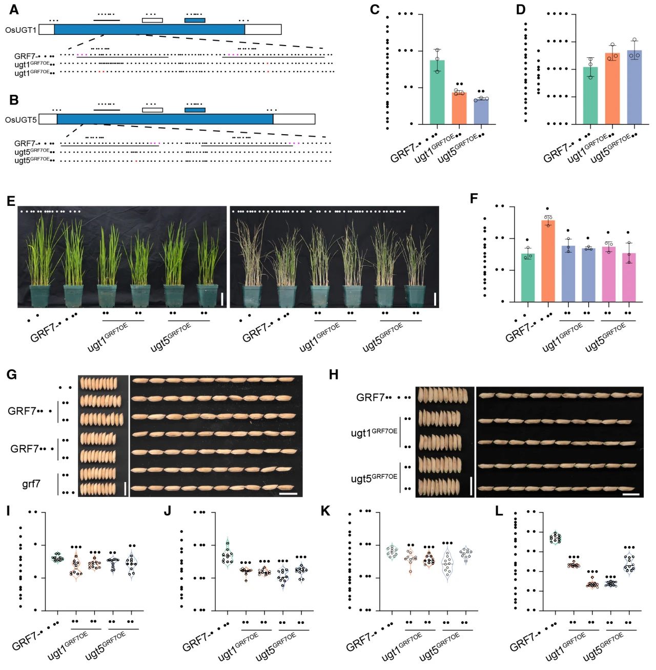
4. OsUGT1和OsUGT5正向调节水稻的耐盐性和粒型
为了进一步了解OsUGT1和OsUGT5在水稻盐胁迫反应中的作用,在GRF7-OE水稻中敲除了OsUGT1和OsUGT5(ugt1GRF7OE和ugt5GRF7OE)。序列鉴定后,获得了两个不含Cas9蛋白的纯合ugt1GRF7OE和ugt5GRF7OE株系(图5A-B)。ugt1GRF7OE和ugt5GRF7OE幼苗的熊果苷水平都降低,C₆H₆O₂的含量高于GRF7-OE水稻(图5C-D),证实OsGRF7通过直接调节OsUGT1和OsUGT5的表达来调节熊果苷代谢。GRF7-OE-1的存活率显著高于野生型水稻,而ugt1GRF7OE和ugt5GRF7OE的存活率低些(图5E-F)。ugt1GRF7OE和ugt5GRF7OE水稻与GRF7-Ri和GRF7转基因系相似,其籽粒小(图5G-L)。表明OsGRF7可能调节熊果苷的生物合成。

图5 OsUGT1和OsUGT5正向调节水稻的耐盐性和粒型
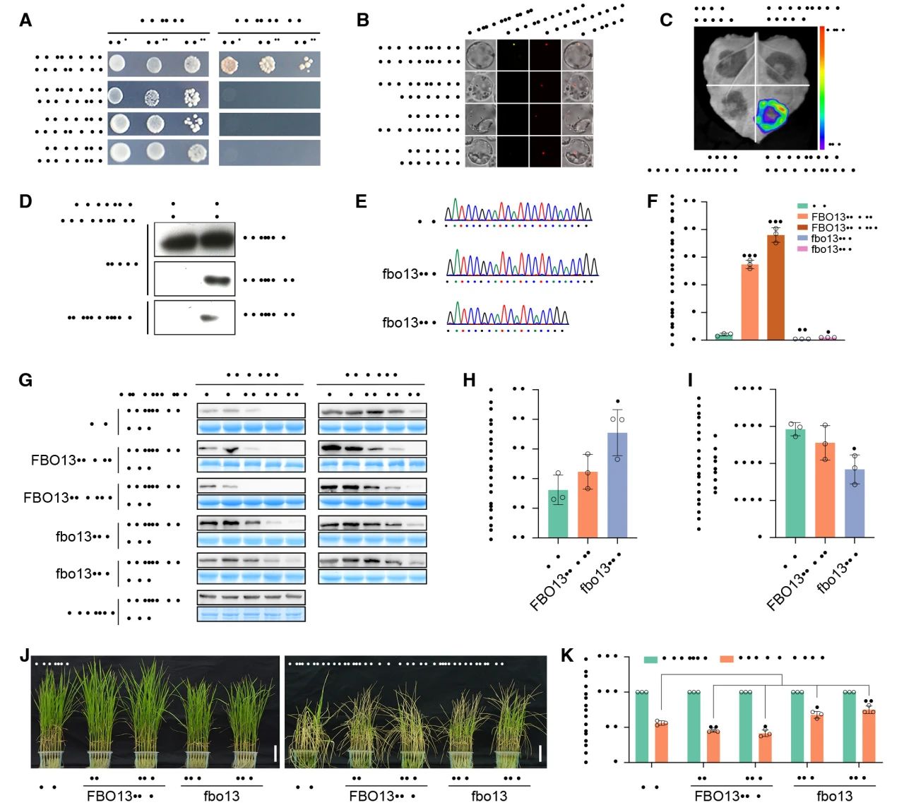
5. OsGRF7被OsFBO13降解后负调控水稻盐胁迫反应
进一步的酵母双杂交试验(图6A)、瞬时双分子荧光互补(图6B)、萤火虫荧光素酶互补成像(图6C)和水稻原生质体细胞中的免疫共沉淀实验(图6D),证实OsGRF7在体外和体内都与OsFBO13相互作用。与野生型和FBO13-OE水稻相比,fbo13-25和fbo13-62水稻的蛋白质提取物可以延缓GST-OsGRF7的降解(图6G)。因此,作者得出结论OsFBO13促进了OsGRF7的降解。fbo13-25水稻的熊果苷水平略高于野生型,fbo13-25转基因水稻的C₆H₆O₂含量低于野生型(图6H-I),FBO13-OE-1和FBO13-OE-11转基因系的存活率明显低于野生型,而fbo13-25和fbo13-62植株的存活率则明显高于野生型(图6J-K)。

图6 OsFBO13与OsGRF7相互作用负调控盐度胁迫反应
上述结果与盐胁迫下fbo13水稻中较低的ROS含量和显著增加的CAT、POD和SOD活性相一致(图7A-E),证实了OsFBO13在水稻盐胁迫反应中的负面作用。

图7 OsFBO13负调控水稻盐胁迫反应
小编小结
C₆H₆O₂在UDP-葡萄糖基转移酶(UGTs)的催化下可以生成熊果苷,而OsGRF7则可直接结合在OsUGT1和OsUGT5基因的启动子上促进其表达进而提升熊果苷的生物合成并使籽粒变大,泛素化调控蛋白OsFBO13可与OsGIF竞争性结合OsGRF7蛋白,促进其降解,从而负调控水稻耐盐性和籽粒大小。该研究揭示了OsFBO13-OsGRF7-OsUGT1/OsUGT5-arbutin调控模块在水稻盐胁迫应答和籽粒发育中的作用,为水稻耐盐遗传改良提供了理论参考。

图8 OsGRF7调控熊果苷的合成参与水稻盐胁迫应答和籽粒发育的模式图
中科优品推荐
【中科新生命】建立了完整的代谢组学服务平台,其中非靶代谢组plus产品使用优质平台和高质海量自建标准品数据库,采用严格的代谢物鉴定标准和要求,云平台交互式分析,更有多篇顶刊项目文章(CELL等)加持,助您分析无忧。欢迎感兴趣的老师前来咨询