18 年
手机商铺
公司新闻/正文
695 人阅读发布时间:2024-08-19 15:13

脂质对于维持细胞功能至关重要,尤其是对于快速增殖的癌细胞,它们需要持续的脂质供应来支持其生长和适应环境。在肿瘤中,与脂质合成和摄取相关的代谢基因经常被上调,脂质代谢可能与肿瘤的发生、转移和免疫逃逸存在潜在联系。然而,具体哪些脂质有助于肿瘤发生和免疫逃避及其机制尚不清楚。
2024年8月,来自美国洛克菲勒大学研究团队在《Nature》(IF 50.5)杂志上发表了题为“Glycosphingolipid synthesis mediates immune evasion in KRAS-driven cancer” 的文章。研究团队运用CRISPR-Cas9技术、脂质组学、转录组学、单细胞测序和蛋白质组学等手段,揭示了抑制鞘脂合成途径能显著减缓小鼠肿瘤生长,并增强免疫系统对肿瘤的识别与杀伤能力。这一发现证实了鞘脂合成是肿瘤免疫逃逸的一个关键途径。

研究材料
HY15549(KRAS突变小鼠胰腺癌细胞系)、KP LUAD细胞、C57BL/6J小鼠、NOD-SCID γ 小鼠(NSG小鼠)、OT-1小鼠
技术路线
步骤1:明确与肿瘤免疫逃逸相关联的脂质代谢途径;步骤2:确定鞘脂合成促进肿瘤免疫逃逸;
步骤3:分析鞘脂合成对TME中免疫细胞的影响;
步骤4:探索鞘脂在NK细胞和CD8+ T细胞介导的免疫逃逸的机制;
步骤5:证实鞘脂合成通过干扰素信号传导影响肿瘤细胞免疫逃逸。
研究结果
1. 鞘脂合成促进免疫逃逸
为了明确与肿瘤免疫逃逸相关的脂质途径。研究者将针对296个参与脂质代谢途径的基因的sgRNA分别转入HY15549细胞,并将这些细胞植入C57BL/6J小鼠、骨髓清除小鼠(作为对照组)以及NOD-SCID γ 小鼠(NSG小鼠)。通过对各组小鼠肿瘤内差异表达基因进行KEGG通路分析,结果显示,免疫逃逸需要合成膜脂,包括鞘脂、磷脂酰胆碱和磷脂酰乙醇,胺。进一步的脂质组学分析揭示,在免疫正常的小鼠肿瘤中,鞘脂含量显著增多,而在免疫缺陷小鼠的肿瘤中并未发现类似现象。
同时,研究发现新生神经酰胺合成途径中的酶编码基因(Sptlc1、Sptlc2、Kdsr、Cers和Degs)以及产生所有鞘糖脂前体(Ugcg)的酶,对于免疫正常小鼠肿瘤的生长至关重要。这表明鞘脂的产生可能与免疫逃逸有较大相关性。随后,研究者通过敲除Sptlc1和Sptlc2基因,成功构建了缺乏鞘脂合成的HY15549细胞系模型。动物实验结果表明,鞘脂合成的缺失显著抑制了C57BL/6J小鼠的肿瘤生长,但并未影响NSG小鼠。这些数据表明,鞘脂合成在促进肿瘤免疫逃逸过程中起着关键作用。

图1 鞘脂合成在癌症免疫逃避中的重要作用
2. 鞘脂合成保护癌细胞免受免疫细胞的抗肿瘤作用
研究者进一步探讨了肿瘤细胞中鞘脂合成如何影响肿瘤微环境(TME)中免疫细胞组成。他们从C57BL/6J小鼠的Sptlc1-KO和Sptlc1-addback (AB)肿瘤中分离出CD45+免疫细胞,并进行了scRNA-seq分析。结果显示,Sptlc1-KO肿瘤中的浸润淋巴细胞比例无明显变化。然而,在自然杀伤(NK)细胞和CD8+ T细胞中,与增强或激活细胞毒性相关的基因如干扰素-γ(IFNγ)上调。流式细胞实验也证实了这一结果,表明肿瘤细胞鞘脂的消耗改变了TME中细胞毒性淋巴细胞的功能状态。
为了更深入地了解NK细胞和CD8+ T细胞是否直接参与鞘脂合成缺陷癌细胞生长受抑制的过程,研究人员将Sptlc1-KO和Sptlc1-AB细胞分别与从C57BL/6J和OT-1小鼠中分离出的NK细胞或CD8+ T细胞共培养。结果显示,Sptlc1-KO细胞对NK细胞的抗增殖作用更为敏感,而补充3-酮鞘氨酸或鞘氨醇可以有效逆转这种作用。同样,与Sptlc1-AB对照相比,CD8+ T细胞以抗原特异性的方式更有效地抑制Sptlc1-KO肿瘤细胞的生长。这些结果表明,鞘脂合成可以帮助肿瘤细胞免受NK和CD8+ T细胞的免疫监视。

图2 鞘脂合成保护癌细胞免受免疫细胞的抗肿瘤作用
3. 鞘脂耗竭增强IFNγ信号传导
接下来,研究者们进一步探究了在癌症中,鞘脂介导的NK细胞和CD8+ T细胞免疫逃逸的潜在机制。他们比较了体外培养的,或是从C57BL/6J或NSG小鼠生长的肿瘤中分离的Sptlc1-KO和Sptlc1-AB胰腺癌细胞的转录组。分析表明,在免疫监视的环境下,Sptlc1-KO细胞中与干扰素信号传导及其应答途径相关的基因表达有所提高。这意味着新生鞘脂合成的缺失可能通过促进干扰素信号传导来增强肿瘤细胞的免疫敏感性。
更深入的分析发现,胰腺癌细胞在受到IFNγ刺激或自然杀伤(NK)细胞作用时,若鞘脂合成缺失,则JAK1和STAT1的磷酸化水平及表达量显著上升。同时,鞘脂合成的抑制使HY15549细胞对IFNγ介导的生长停滞更为敏感。
通过CRISPR介导的干扰素-γ受体亚基1(IFNGR1)或Jak1缺失,IFNγ在Sptlc1-KO细胞中的抗增殖作用得以恢复,缺乏IFNγ的NK细胞对Sptlc1-KO细胞的生长没有抑制作用。在IFNγ-缺陷小鼠中,Sptlc1缺失所带来的抗肿瘤作用被部分削弱。这些数据表明肿瘤中的鞘脂有助于保护肿瘤细胞免受宿主IFNγ信号的影响。

图3 鞘脂合成的缺失增强肿瘤细胞对INFγ的敏感性
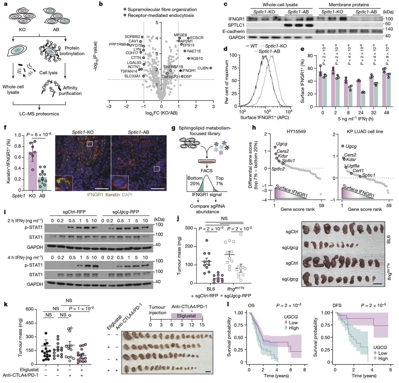
4. 鞘脂合成缺失通过破坏IFNGR1表面表达而使细胞对IFNγ敏感
4.1 鞘脂影响细胞膜IFNGR1的表达
考虑到细胞膜脂质组成的变化可能影响膜蛋白的功能,研究人员探究了鞘脂合成缺失对膜蛋白功能和表达的影响。通过蛋白质组学分析Sptlc1-KO和Sptlc1-AB胰腺癌细胞的全细胞和膜蛋白,结果显示Sptlc1-KO细胞的膜蛋白表达丰度发生显著变化,尤其是IFNGR1表达显著增加。
进一步的实验观察到,鞘脂合成的缺失导致IFNGR1在细胞表面和肿瘤组织中的表达上升,进而提高了细胞对IFNγ的反应性。为了确定调节IFNGR1水平的具体鞘脂类物质,研究人员利用CRISPR文库在HY15549和KP LUAD细胞中筛选鞘脂代谢相关基因,发现UDP-葡萄糖神经酰胺葡萄糖基转移酶(UGCG)——一种在鞘糖脂合成途径中起关键作用的酶,与之密切相关。这表明鞘糖脂的合成对于调控细胞膜上IFNGR1的表达至关重要。
4.2 鞘脂合成缺失增强免疫治疗
最后,研究者探讨了通过靶向鞘糖脂合成来增强肿瘤对免疫疗法反应的可能性。实验结果显示,消耗鞘糖脂能提高免疫正常小鼠肿瘤对IFNγ的敏感性,从而抑制肿瘤生长。在IFNγ缺乏的小鼠中,鞘糖脂合成酶UGCG的缺失减弱了抗肿瘤效果,这表明鞘脂有助于保护癌细胞免受IFNγ介导的肿瘤控制。
接下来,研究者采用了UGCG的小分子抑制剂Eligustat,并将其与检查点阻断疗法(CBT)结合使用,对HY15549或KP LUAD荷瘤的免疫活性小鼠进行治疗。结果显示,Eligustat与CBT的联合治疗能够显著减少肿瘤负担。此外,通过对TCGA-PanCanAtlas数据集的分析,研究者发现在PDAC患者中,UGCG的高表达与疾病的严重程度显著相关性。这些发现为靶向鞘糖脂合成作为增强肿瘤免疫疗法反应的新策略提供了科学依据。

图4 鞘糖脂合成影响细胞表面IFNGR1的表达
小结
中科优品推荐
【中科新生命】以蛋白质组、修饰组、代谢及脂质组等质谱服务为核心,并延伸打造微生物、转录组、时空多组学服务,已搭建完整的创新型多组学平台,为您的研究保驾护航!
