18 年
手机商铺
公司新闻/正文
531 人阅读发布时间:2024-08-07 13:24

在科学研究中,常使用发挥基因功能的蛋白质和反应生物表型特征的代谢物来探寻目标表型在分子层面的 “因果关联”。这两个组学数据的有效挖掘不仅可向下阐明表型差异的内在分子差异,还为向上溯源目标基因及分析基因的转录表达提供明确靶点,从而形成一个完整的表型调控机制,大大节约研究者的科研周期。在拿到蛋白质组和代谢组结果后,如何将两组学数据关联,发挥1+1>2的效果?
目前,该思路可划分为两大类型:
①数据层面关联:蛋白质丰度差异可一定层面反应其下游代谢产物的变化趋势。因此,从丰度信息上可借助相关性分析(Spearman、Pearman等)、O2PLS-DA分析进行预测,筛选关键蛋白质和代谢物。后续则通过细胞实验、功能基因过表达敲除、蛋白质抑制剂等验证组学结果;
②功能层面关联:KEGG数据库收录了多种代谢途径,清晰描述基因对代谢物的促进or抑制过程。借助该数据库开展KEGG功能富集分析,可从两个组学层面共同筛选受到显著调控的代谢通路,实现两个组学结果的相互验证,还可分析通路中其它蛋白或代谢物是否也发生差异变化。同时,代谢物的积累,可反向作用于蛋白质使其发生修饰(磷酸化、糖基化、乙酰化等),最经典的莫过于近些年提出的乳酸积累可使组蛋白赖氨酸残基发生乳酸化以调控细胞命运,重构肿瘤微环境、维持心血管功能等。代谢物对蛋白质的修饰结果,可通过蛋白质修饰组学开展验证。
因此,无论是“数据”还是“功能”层面,蛋白质组+代谢组的关联都存在着双向因果调控关系。在数据挖掘时,大家可灵活多变,使用“差异蛋白质+差异代谢物”, “目标蛋白质+目标代谢物”多种方案开展。

今天跟大家分享一篇发表在中科院一期Top期刊《Cancer Letters》上的研究性论文,该研究探讨了中医诊疗中瘤周针刺促进三阴性乳腺癌移植瘤的血管正常化的分子机制。该研究作者是来自北京中医药大学第三附属医院的针灸微创肿瘤科黄金昶教授的团队,在此恭喜黄老师、万老师!祝老师们多多paper,科研再攀高峰!
本文中,中科新生命为该研究提供了DIA蛋白质组、非靶代谢组检测和数据分析服务,接下来看下这篇研究如何开展的吧。

影响因子:9.1
发表时间:2024年6月
技术路线

研究结果
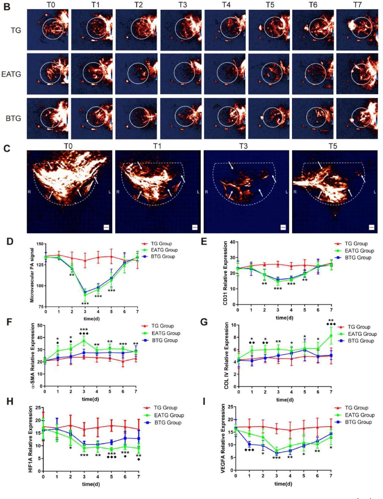
1. 瘤周电针促进4T1乳腺癌异种移植血管正常化
1.1 确认瘤周电针干预后第三天为最佳研究时间点
为选择瘤周电针治疗的最佳时间点,在电针治疗干预前(T0)到治疗后第7天(T7)使用微血管光声信号、肿瘤矢状面光声信号、图像定量分析ROI区域信号、血管指数、α-SMA表达水平,分析TG组、EATG组、BTG组模型肿瘤微血管随治疗时间的变化特征。发现T0时期,三组小鼠微血管光声信号均十分明显且各组间信号强度无显著差异。电针干预后,不同时间下TG组肿瘤区域微血管光声信号相对稳定且多呈分散簇状分布,其他两组呈现先降低后升高的趋势,在干预后第三天(T3)效果最佳,后续选择T3时间点开展研究(图1)。

图1 瘤周电针干预,测定4T1乳腺癌异种移植物血管正常化时间窗
1.2瘤周电针使4T1乳腺癌异种移植物的血管结构和功能正常化
T3时间点是瘤周电针治疗后效果最佳时间,此时瘤内血管结构和功能会出现哪些变化?进一步发现:
①血管结构方面:瘤周电针可显著降低4T1乳腺癌异种移植物微血管密度,增加周细胞覆盖率,且周细胞覆盖率比贝伐单抗(一种常用抗血管生成药物)效果更显著;
②血管基底膜完整性方面:电针可改善4T1乳腺癌异种移植物血管基底膜损伤,增强血管基底膜的完整性和稳定性、促进血管结构正常化;
③血管功能方面:瘤周电针可有效改善缺氧、改善肿瘤微血管渗漏、增强血液灌注,且对血液灌注的改善效果优于贝伐单抗治疗。
扫描电镜观察T3时间点4T1异种移植物的血管超微结构,发现相比于未治疗组,瘤周电针干预可使微血管趋向正常化,如:血管变圆、血管壁光滑、壁尖峰减少。透射电镜结果同样表明,瘤周电针干预可促进血管壁内皮连接更紧密,血管壁可见周细胞。该结果在免疫活性Balb/c小鼠的4T1肿瘤和免疫缺陷Balb/c小鼠的MDA-MB-231肿瘤模型中得到证实(图2)。

图2 瘤周电针治疗3天后对4T1乳腺癌异种移植血管正常化的影响
1.3瘤周电针可提高紫杉醇化疗疗效
随后,研究者在T1(EA1PTG)和T3(EA3PTG)时间点给予紫杉醇化疗,并比较两组肿瘤组织的生长效果,发现T3时间点给与紫杉醇化疗显著抑制肿瘤成长,而EA1PTG与单独紫杉醇化疗组(PTG)的肿瘤生长无显著差异(图3)。再次表明,在血管正常化时间窗内进行瘤周电针联合紫杉醇化疗具有重要意义。

图3 TG、EATG和BTG组4T1乳腺癌异种移植小鼠模型代表性肿瘤宏观图及肿瘤体积测量
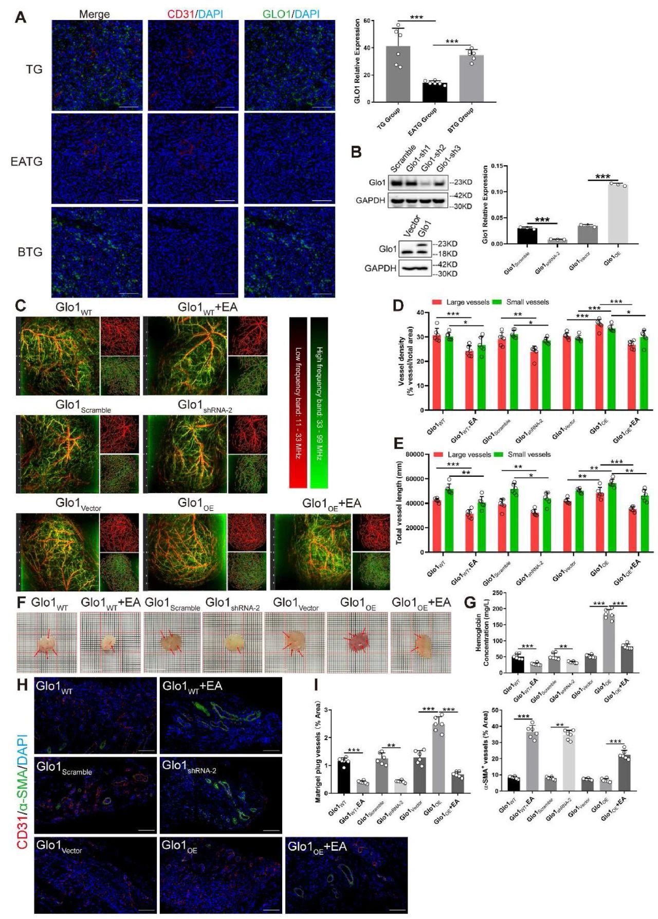
2. 多组学分析表明甲基乙,醛丙酮酸-糖酵解途径和乙二醛酶1(GLO1)在介导瘤周电针治疗中的潜在作用
为进一步揭示瘤周电刺对血管正常化治疗作用的分子机制,在T3时间点取TG和EATG组样本进行蛋白质组检测,通过差异分析发现,相比于TG组,EATG中有274种蛋白质差异表达(90个蛋白上调,184个蛋白下调表达)。KEGG富集分析表明,差异蛋白显著富集在丙酮酸代谢途径,该途径中EATG组GLO1和GLO2均显著下调。GLO1在解毒甲基乙二醛中具有关键作用(图4)。

图4 TG组和EATG组蛋白质变化
对上述样本进行非靶代谢组检测以验证蛋白质组结果,差异分析结果表明,与TG相比,EATG组211种差异代谢物。检索差异代谢物种类发现,EATG组丙酮酸和甲基乙二醛相关通路中关键代谢物显著减少,而甲基乙二醛、I-谷胱甘肽和甘油3-磷酸含量增加。整合蛋白质组和代谢组数据发现,甲基乙二醛降解是EATG组显著改变的代谢途径。整体结果表明GLO1在调节瘤周电针治疗中具有关键潜在作用(图5)。

图5 TG组和EATG组代谢物变化
3. 瘤周电针下调GLO1表达抑制血管生成,促进细胞凋亡
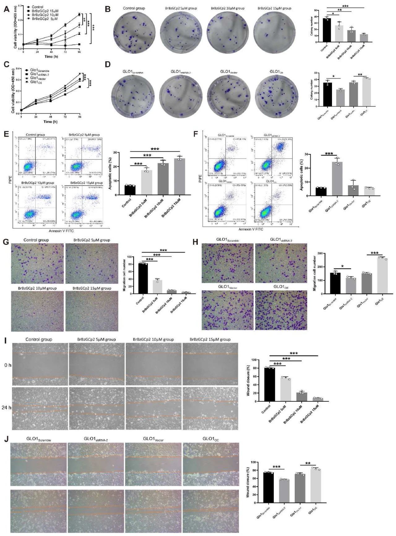
为验证组学分析得到的关键蛋白靶点GLO1及其相关甲基乙二醛代谢途径对微血管生成的调控功能。研究者使用GLO1药物抑制剂(BrBzGCp2)、HUVECs 细胞中GLO1敲低/过表达等实验验证并挖掘GLO1对微血管生成的调控功能。
① 内皮细胞中:CD31/GLO1荧光双染色发现,瘤周电针治疗可显著降低4T1乳腺癌异种移植组织内皮细胞中GLO1表达。流式细胞术分析表明,瘤周电针治疗后CD45-CD31+内皮细胞比例减少,内皮细胞群中GLO1的荧光强度降低。
② 血管生成方面:利用HUVECs转染细胞系进行小鼠Matrigel栓塞血管生成实验,发现:HUVECs中GLO1敲低可明显抑制野生型HUVECs血管生成,整体血管结构趋于更规则。还可显著减少栓塞内不同大小的血管密度和总长度、降低血红蛋白含量、显著减少内皮细胞的连接数、总长度和总分枝长度、降低微血管密度,募集周细胞和增加周细胞覆盖。GLO1过表达可使上述参数发生反向变化,而瘤周电针治疗可降低因GLO1过表达而引起的上述参数的异常表达。

图6 瘤周电针下调内皮细胞GLO1对血管生成的调控作用
③ 药物抑制和基因沉默实验:GLO1的下调表达可抑制HUVECs细胞增殖、下调HUVECs细胞迁移能力、降低HUVECs细胞发芽、促进HUVECs细胞凋亡。三维球体发芽试验表明,不同浓度的BrBzGCp2(GLO1药物抑制剂)处理后,球体发芽的数量显著减少。

图7 下调内皮细胞GLO1可抑制增殖、迁移并促进细胞凋亡
4. 下调GLO1抑制内皮细胞丙酮酸乙二醛糖酵解途径,调节血管生成因子的表达
甲基乙二醛是细胞糖酵解途径的副产物,而GLO1是参与甲基乙二醛解毒的限速酶。研究者发现,GLO1抑制剂BrBzGCp2在不同浓度下均能显著抑制HUVECs的糖酵解速率和最大糖酵解容量,且抑制程度与BrBzGCp2的添加量呈正相关。
丙酮酸、乳酸和谷胱甘肽是糖酵解途径的关键中间体。不同浓度的BrBzGCp2处理和HUVEGs中沉默GLO1均可导致乳酸和丙酮酸水平显著降低,增加细胞内GSH水平。相反GLO1过表达可增加细胞外乳酸和丙酮酸,降低细胞内GSH水平。
氧化磷酸化和糖酵解是内皮细胞产生ATP的主要途径。BrBzGCp2处理(10um和15um)与HUVEC中GLO1沉默均可导致总ATP生成速率降低。而GLO1过表达导致总ATP生成速率增加。
随后,研究者分析HUVECs中GLO1药物抑制或敲低对糖酵解-甲基乙二醛途径的中的关键蛋白和相关血管生成因子的调控,发现GLO1的下调可显著增加甲基乙二醛(MGO)的表达,下调血管生成因子:VEGFA、VEGFR2、ANG和PDGFB的表达。而GLO1过表达出现与上述结果相反的现象。

图9 斑马鱼胚胎中GLO1的下调抑制整个血管系统的发育 瘤周电针下调内皮细胞GLO1对血管生成的调控作用
整体研究表明:瘤周电针通过抑制内皮细胞中的乙二醛酶e1(GLO1)来减轻三阴性乳腺癌的糖酵解和血管生成,从而促进三阴性乳腺癌移植瘤血管正常化。
本文亮点
1.蛋白质组和代谢组数据挖掘为详细阐述中医治疗的分子调控机制提供关键靶点,明确瘤周电针通过调控哪些基因表达及其相关代谢途径以达到治疗效果,为后续生物实验指明方向。同时,大量的生物学实验也充分证明了组学结果,阐明瘤周电针的治疗机制,极大提升了文章level。
2.该研究具有传统的中医理论渊源和现代的围刺干预肿瘤微环境前沿理念,为中医理论指导下中西医结合的原始创新。
参考文献
[1] Wan YX, Qi XW, Lian YY, et al. Electroacupuncture facilitates vascular normalization by inhibiting Glyoxalase1 in endothelial cells to attenuate glycolysis and angiogenesis in triple-negative breast cancer. Cancer Lett. 2024 Jun 29;598:217094.
中科优品推荐
【中科新生命】中医诊疗大有可为!在中医治疗机理研究、中药药理学研究、中药化学成分分析等热点背景下,中科新生命作为生物科技服务龙头企业,利用极为成熟的多组学项目经验。从转录、蛋白、蛋白修饰、代谢等多维角度,全面助力各位老师利用中医手段发现新的治疗靶点,践行借力中医传承创新,促进现代医学突破发展的自主研究道路。