18 年
手机商铺
公司新闻/正文
285 人阅读发布时间:2024-07-17 17:54

随着城市化进程加快,南非地区由传统高纤维饮食向西方高蛋白饮食转变,导致了非传染性疾病(NCD)如结直肠癌(CRC)的风险增加。这一现象引发了关于城市化如何改变微生物模式的研究,以便通过饮食干预来解决这一问题。
2024年4月,斯特伦博什大学M. C. Ramaboli等人在Nature Communications(IF 14.7)发表了题为“Diet changes due to urbanization in South Africa are linked to microbiome and metabolome signatures of Westernization and colorectal cancer”的研究论文,在南非的农村和城市科萨人中进行了横断面研究,分析了饮食摄入量、粪便16S组、病毒组和非靶向代谢组,~300种物质靶向代谢组,发现城市科萨人粪便细菌组多样性降低,去氧胆酸含量更高,粪便病毒组成与城市化过程中不同的肠道细菌群落相关,食物和皮肤微生物群样本显示出沿城市化梯度的组成差异。

研究材料
技术路线
步骤1:粪便样本16S测序;
步骤2:粪便,食物等样本的非靶+靶标物质检测;
步骤3:皮肤试纸样本16S测序。
1. 城市人的西方饮食模式与肠道微生物群的多样性和组成有相关性
城市人的能量摄入量较高(城市:3,578 ± 455 kcals/d;农村:2,185 ± 179 kcals/d),其中胆固醇和动物蛋白摄入量尤其显著,这与较多城市人西式化饮食模式有关。因为较易摄入更丰富多样的蔬菜,农村人饮食多样性更高。
通过16S测序进行粪便微生物群分析,发现城市人α多样性指数较低(图1A),多维标度(MDS)图显示农村人/城市人按照各自群体聚类(图1B)。这两个群体尽管在门水平上没有明确区别,但可以通过高丰度的细杆菌门(农村人)或变形杆菌门(城市人)来识别区域子集群(图1C)。城市人粪便中拟杆菌属和其他属(如Lachnoclostridium、Fusobacterium、Alistipes和Bilo phila)的OUT丰度高,尽管纤维摄入量相似,但在农村人粪便中Prevotella、Faecalibacterium、Dialister的OTU的丰度更高,这些OTU参与了糖酵解和SCFA(短链脂肪酸)的生物合成,农村人粪便中还显示密螺旋体属(Treponema)的OTU水平很高(图1D),这与传统乡村生活方式息息相关。

图1 城市人的粪便微生物群多样性较低,并显示出明显的集群和组成
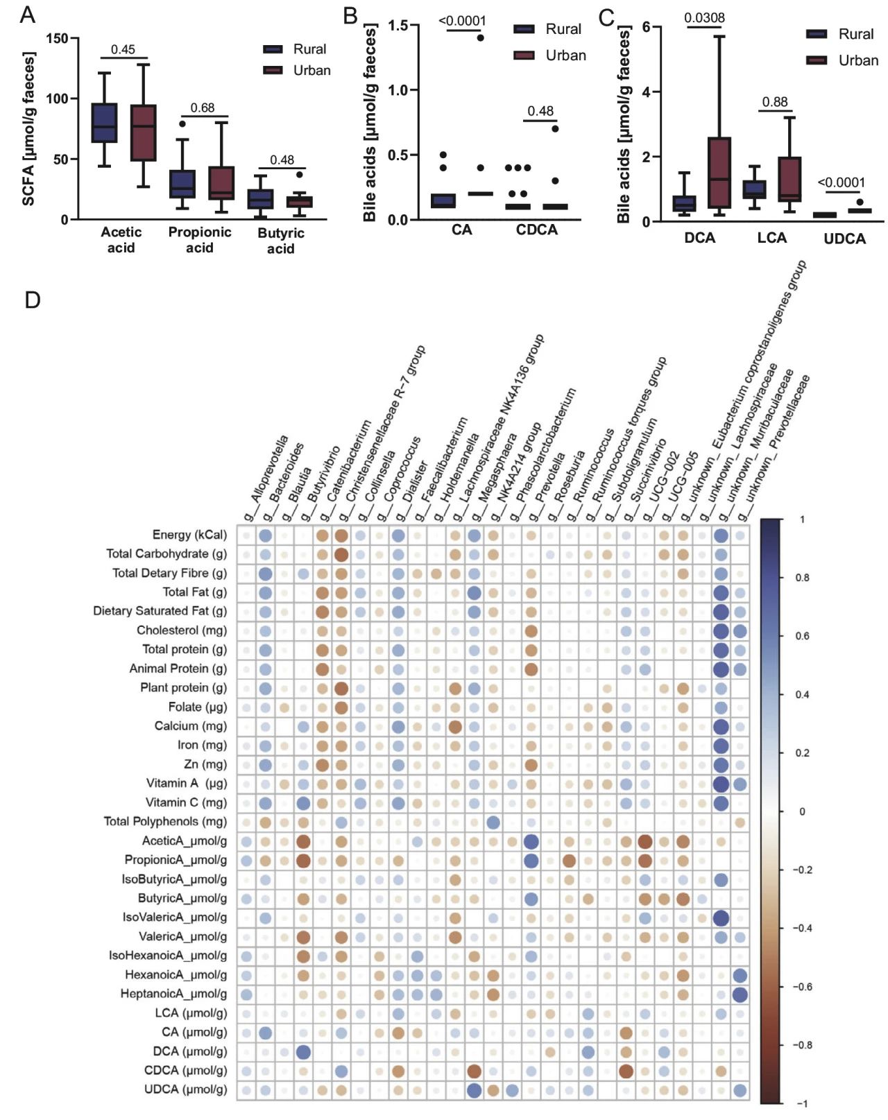
2. 城市饮食与高水平的脱氧胆酸和独特的细菌代谢模式有关
代谢物靶标结果揭示了两个群体粪便中主要SCFA含量相似(图2A),但是城市人粪便中的胆酸(CA)、脱氧胆酸(DCA)和熊去氧胆酸(UDCA)含量较高,而鹅去氧胆酸(CDCA)和石胆酸(LCA)含量与农村人相似(图2B-C)。我们发现,拟杆菌、Dialister、Megasphaera和Muribaculacea与总能量摄入以及碳水化合物、纤维、脂肪、蛋白质和几种微量营养素的总消耗量呈正相关,Catenibacterium、Chris tennellaceae和Prevotella与这些饮食因素表现出一致的负相关。Prevotella在农村人粪便微生物群多,并与粪便SCFA水平呈正相关,CA和DCA与拟杆菌、丁.酸弧菌和瘤内菌群呈正相关,与Dialister 和Succinivibrio呈负相关(图2D)。

图2 与农村人相比,城市人具有相似的SCFA含量,但DCA含量更高,这与不同的微生物属有关
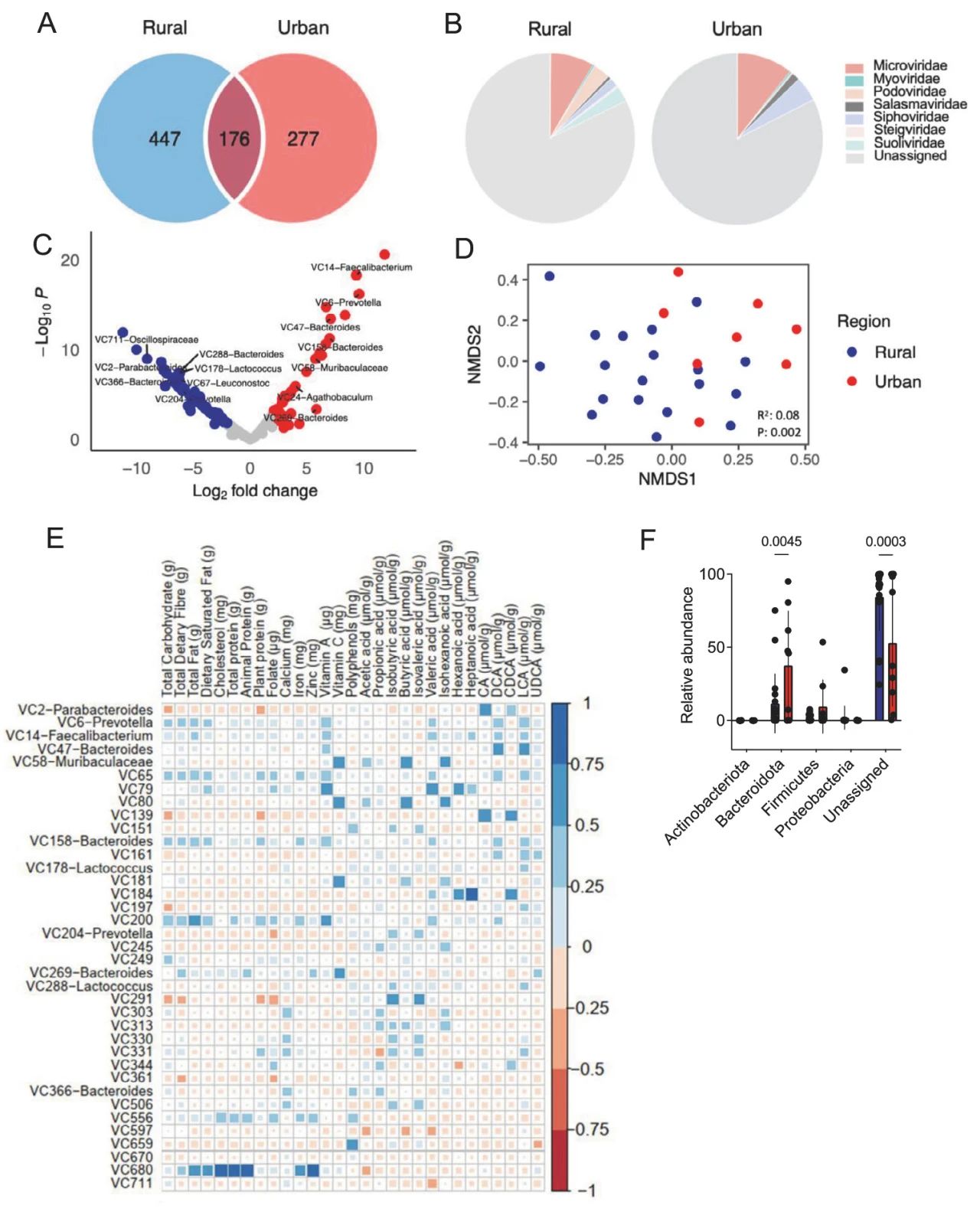
3. 粪便病毒组组成的差异与两个群体中的粪便代谢产物和膳食营养物质相关
两个群体有大量各自群体特有的病毒(图3A)。与城市人相比,农村人的病毒组具有更高的Podovirus比例(3.3% vs 0.3%)和更低的Siphovirus(1.7% vs 4.6%)和Microvirus(8.3% vs 10.5%)比例(图3B),但这些差异均没有统计学意义。在农村人粪便中Oscillospiraceae, Parabacteroides和Lactococcus较多,而城市人粪便中Faecalibacterium和Muribaculaceae较多(图3C)。城市化过程中不同丰度的VC(病毒OTUs)与粪便代谢产物或膳食营养素的Pearson相关性揭示了多种新的关联(r>0.6)(图3E)。城市的粪便样本中携带更多噬菌体,预计会感染细菌门,大多数无法分类VC在农村人粪便中丰度更高(图3F)。其中食物涉及了207个物质靶标检测。

图3 粪便病毒组的组成差异与粪便代谢产物和膳食营养物质相关
4. 农村和城市人群的食物和皮肤微生物群组成不同
对两个群体的代表性家庭收集的24小时食物样本进行了探索性微生物群分析,以表征各自的食物和加工条件如何影响不同的微生物群模式。农村人食物的微生物菌群显示出更高的α多样性、农村人/城市人食物的微生物菌群按照各自群体聚类、更高的细菌数量以及与Rosenbergiella和Weissella相关的OTU丰度更高(图4A–D)。

图4 食物微生物菌群的差异反映了两个群体的饮食差异
而且两个群体的皮肤试纸微生物测序显示α多样性没有差异,但农村人Cyanobacteria丰度较高,城市人Proteobacteria丰度较高(图5A-C)。几个低丰度属更常见于农村(如:Weissella)或城市(如:Acinetobacter(图5D)。

总结
这项研究证明,饮食习惯和微生物群分布是撒哈拉以南非洲非传染性疾病风险的主要驱动因素,恢复传统饮食的特定成分可能有助于阻止撒哈拉以南非洲非传染性疾病的加速增长。