18 年
手机商铺
公司新闻/正文
614 人阅读发布时间:2024-07-09 14:39

原肠胚形成是胚胎发育的关键阶段,测序技术进步鉴定出控制胚层及其衍生物出现的基因调控程序。迄今为止,尚未对着床后胚胎或胚胎发育的干细胞模型进行基于质谱的蛋白质组学分析。2024年4月来自荷兰的研究团队在Cell Stem Cell(IF 19.8)上发表题为“Deciphering lineage specification during early embryogenesis in mouse gastruloids using multilayered proteomics”的研究,通过单细胞蛋白质组、单细胞转录组、转录组、蛋白质组等,揭示了许多类胃肠特异性转录因子和染色质重塑因子鉴定了ZEB2在小鼠和人类体细胞发生中的关键作用。总的来说,这项研究为努力了解哺乳动物胚胎发生的发育和合成生物学界提供了丰富的资源。

研究材料
小鼠胚胎干细胞(mESCs)
研究步骤步骤1:原肠胚取5个时间点描绘胚胎分化中的蛋白质表达动态;
步骤2:比较类胚胎和小鼠胚胎在蛋白质表达特征,发现两者高度一致;
步骤3:描述类胚胎中不同胚层(内胚层、中胚层和外胚层)的特异性蛋白质表达谱;
步骤4:通过单细胞蛋白质组揭示类胚胎中细胞类型的异质性;
步骤5:通过单细胞转录组揭示ZEB2在小鼠和人体体节形成过程中对于分节结构的形成至关重要,揭示其在细胞分化和发育中的关键作用。
作者收集未分化mESCs到120 h胃原质的五个时间点样本,无标记定量(LFQ)质谱法发现分化过程中存在着不同的蛋白质表达模式。RNA-seq关联蛋白质组学分析,揭示了在分化过程中mRNA和蛋白质水平一致和不一致的基因。鉴定分化过程中mRNA和蛋白质表达水平不一致的基因,为研究早期胚胎发育过程中mRNA和蛋白质表达动态的复杂调控提供了宝贵的资源。

图1 mESC向120 h类胃原体分化的时间分辨蛋白质组学分析
2. 小鼠类胃原体与天然胚胎蛋白表达谱的比较
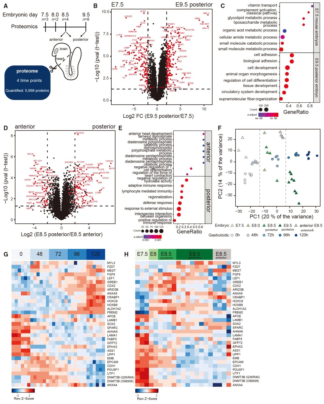
E7.5 ~E9.5的小鼠胚胎总共鉴定5998种蛋白质,与原肠胚蛋白质组学数据进行比较发现,E7.5小鼠胚胎蛋白质组最接近mESCs和48 h的胃原体蛋白质组,E8.0-8.5小鼠胚胎与72 h的胃原体相似,E9.5小鼠胚胎与96-120 h的胃原体最一致。特定蛋白质在多能性、神经发育和体节分化过程中表现出一致的表达模式。

图2 小鼠胚胎的蛋白质组学分析及与小鼠类胃原体的比较
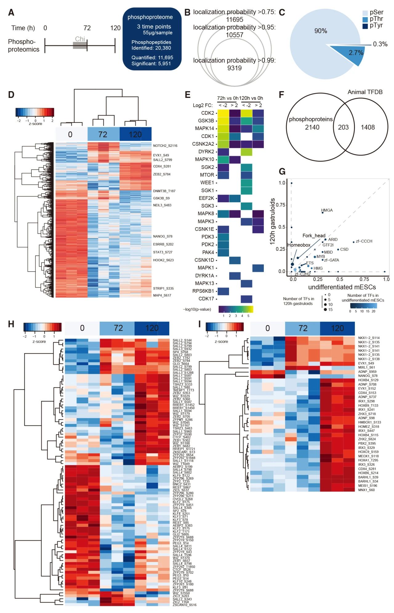
3. mESC向类胃质分化的时间分辨磷酸化蛋白质组
为了确定胃原体形成过程中的动态信号通路,从未分化mESCs、72 h胃原体和120 h胃原体的磷酸化蛋白质组确定20,380个磷酸化位点,其中大部分在未分化的mESCs中被磷酸化,分析类原胃的信号通路发现,与RNA剪接和胚胎发育相关的信号通路在120 h时中活跃。通过激酶富集分析鉴定mESCs和类胃原体中负责蛋白磷酸化的上游激酶,发现未分化mESCs中CDK2、CDK1、GSK3B、P38-MAPK14和DYRK2的活性增加;120 h的类胃组织相比较其他两组磷酸化的转录因子更多。C2H2型锌指转录因子在120小时原肠胚中显著磷酸化,暗示了其在细胞命运调控中的重要作用。随后,作者通过构建带有胚层特异性荧光标记的方法区分原肠胚中不同胚层的特异性蛋白质组,GO注释揭示了各个胚层特异的信号通路和蛋白质复合物的共调控。

图3 mESC向120 h类胃原体分化的时间分辨磷酸化蛋白质组学分析
4. 三个胚层表现出不同的蛋白表达谱
在类原肠细胞中,BRA-GFP基因在中胚层细胞(中胚层前体细胞和体前中胚层[PSM])中表达,SOX17-RFP在内胚层中表达,MT1-BFP在原始生殖细胞样或胚外胚层中表达(简称外胚层),三阴性细胞主要对应分化的中胚层和神经外胚层,差异蛋白表达揭示了内胚层(CLDN6和FOXA2)、外胚层(POU5F1和UTF1)和中胚层(MEST和ALDH1A2)已知标记的差异表达,随后分析生物学过程和信号通路显示,BRA-GFP+细胞中富集中胚层和视黄酸信号,SOX17-RFP+细胞富集细胞连接和细胞运动相关的基因集,三阴性富集与神经发育过程相关条目,MT1-BFP+细胞中富集代谢过程,对LIF的反应及组蛋白甲基转移酶复合物。MT-BFP+细胞中,PRC2复合体成员的蛋白、小染色体维持复合体、前折叠蛋白复合体、T复合体蛋白1和eIF3复合体丰度增加,在SOX17-RFP+细胞观察到线粒体膜ATP合成酶复合体、空泡ATP酶复合体和肌动蛋白相关蛋白2/3复合体的丰度增加。

图4 三个胚层表现出不同的蛋白表达谱
5. SCP捕获胚层特异性细胞异质性
SOX17-RFP+、BRA-GFP+、MT1-BFP+细胞和未分化的mESCs分别通过单细胞蛋白质组(SCP)检测,560个单细胞鉴定2259个蛋白(1541个蛋白/cell),675个差异表达蛋白显示,SOX17-RFP+细胞中,ANXA5优势表达与scRNA-seq结果一致。mESCs表达较高水平的ESRRB、NDUFV1和NEDD8,而中胚层细胞表达较高水平的TGM1。混合细胞进行SCP鉴定出2088种蛋白质(1424个蛋白/cell)。整合两组数据发现,只有少数原肠腺来源的单细胞与mESCs聚集在一起,而大多数原肠腺来源的细胞与BRA-GFP+细胞聚集在一起,表明混合细胞可能是中胚层起源的细胞。363个BRA-GFP+单细胞鉴定出1822个蛋白(1605个蛋白/cell),鉴定三个亚细胞群,PSM、somite和NMP细胞亚型。将SCP数据与先前在BRA-GFP+细胞中高表达的蛋白质进行比较,观察到40个蛋白质重叠,其中13个与基于RNA的中胚层标记物重叠。作者发现了许多针对BRAGFP+细胞亚型的新型蛋白标记物,在一个簇内明显富集角蛋白,其在特定的中胚层细胞亚群中可能具有重要的功能意义,可能促进它们适应类胃原质细胞的生长和形态发生变化。

图5 SCP捕获胚层特异性细胞异质性
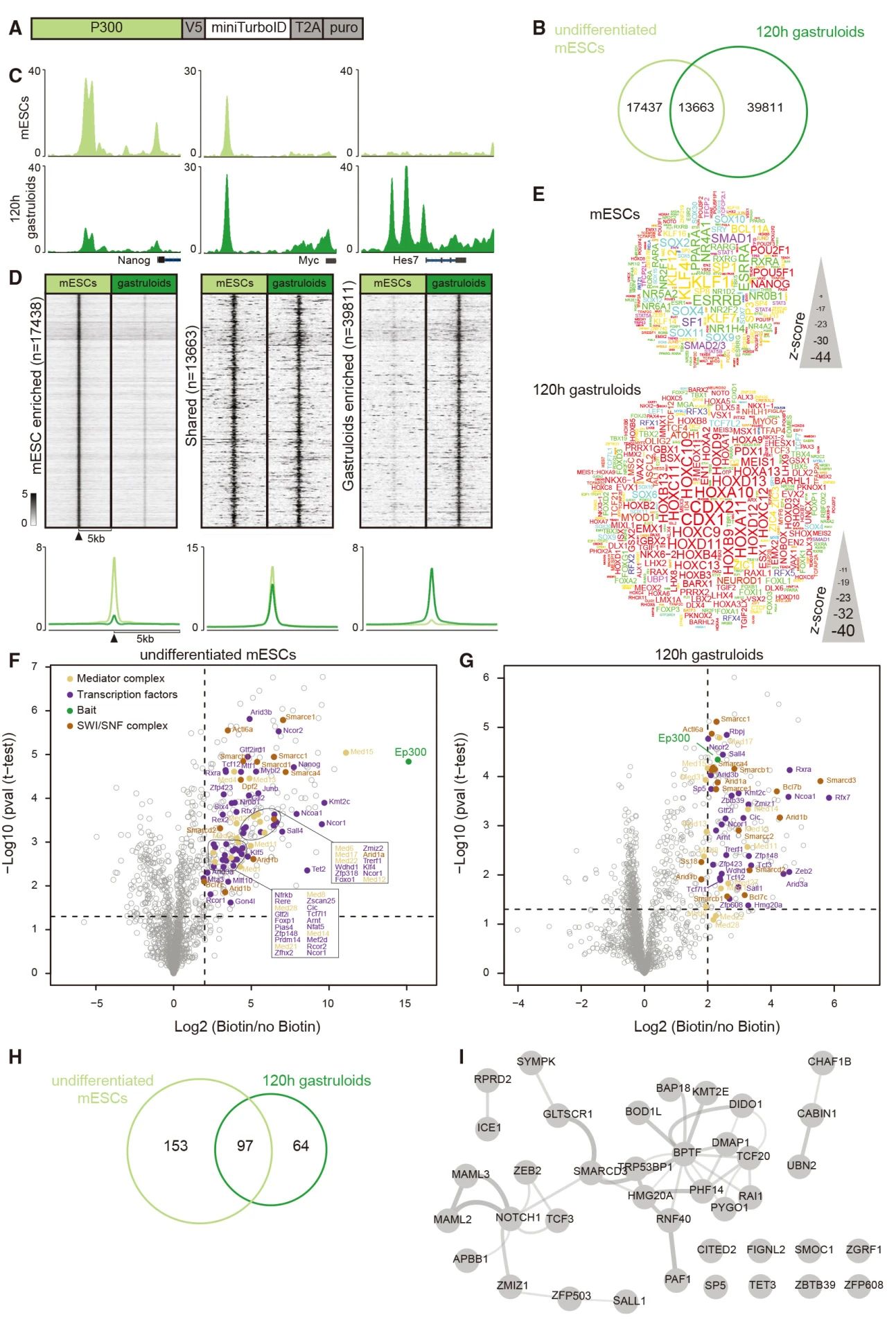
6. 鉴定增强子相关蛋白揭示富含原胃样蛋白的转录因子及胃原体形成过程中干扰转录因子的表达
利用标记P300来识别mESCs和原肠胚中的增强子相互作用蛋白,以确定在早期胚胎发育过程中可能重要的转录因子。该方法成功预测出在干细胞维持中重要的HOX转录因子,PBX蛋白结合HOX蛋白的异二聚体,并在免疫荧光中得到证实,在类胃原体中,与NOTCH信号通路(NOTCH1和MAML2/3)、Wnt信号通路(PYGO1和SP5)以及特征较少的蛋白(ZFP608、ZBTB39和ICE1)相关的多种转录调节因子在P300附近富集。作者标记三个候选基因(Rxrα、Sp5和ZEB2)探究P300近端转录因子的扰动是否会影响胃原体的形成,发现Rxrα和Sp5的扰动不会影响整体基因表达模式,ZEB2扰动与明确的表型相关。

图6 增强子蛋白质组学分析鉴定mESCs和类胃原体中的转录调节因子
7. 破坏ZEB2会损害小鼠和人的体细胞发生
ZEB2蛋白在未分化的mESCs中不表达,但在胃原质分化96 h开始上调,并在120 h的原肠胚中与内胚层不重叠。为确定ZEB2缺失对胃原质形成的影响,在(体质体)胃原质分化期间,处理组ZEB2降解导致原肠腺样体出现更多卵形而不是细长形,且在嵌入基质胶的体节原肠胚中同样无法延长。作者通过scRNA-seq得到6,529个未经处理的细胞和6,997个ZEB2-缺失的原胃样细胞,发现ZEB2-缺失的类胃原质细胞组成从神经中胚层前提细胞和体节中胚层向表面外胚层和前脑神经外胚层转变,同时,更多细胞处于E7.75多于E8.5,上调基因参与细胞-细胞连接和肌动蛋白细胞骨架组织,该结果与bulk转录组一致。scRNA-seq数据轨迹分析发现胚层干细胞和外胚层细胞向外胚层细胞谱系和NMPs发展,综上,ZEB2的缺失促进了表面外胚层和神经外胚层细胞的扩张,同时减少了体裂中胚层细胞。
在人诱导多能干细胞(iPSC)系,ZEB2基因敲除组上调的基因富集在表面外胚层,而下调的基因在近轴中胚层中富集,这与小鼠类体原肠腺中的发现一致。综上,ZEB2在小鼠和人类体细胞发生过程中对片段结构的形成至关重要。

图7 类胃组织中ZEB2表达的扰动
总结
本研究利用时空分辨率的多层蛋白质组学,结合单细胞蛋白质组和单细胞转录组等多组学技术对小鼠类原肠胚早期发育的蛋白质组特征进行了深入研究,发现了许多已知和新发现的标志蛋白,详细说明了不同胚层细胞蛋白质组学的差异,对ZEB2在人类和小鼠早期胚胎发育中的作用进行了验证,为研究早期胚胎发育的复杂调控提供了非常宝贵的资源,多组学技术为胚胎发育、组织分化、疾病与衰老等领域的研究提供了有力的工具。
中科优品推荐
【中科新生命】单细胞蛋白质组学技术平台拥有可靠的技术路线(已公开发表),独立自主的全流程仪器设备,成熟的单细胞数据分析,为您提供一站式的单细胞研究服务,欢迎感兴趣的老师前来咨询!