18 年
手机商铺
公司新闻/正文
522 人阅读发布时间:2024-06-04 10:20
尽管免疫检查点阻断(immune checkpoint blockade, ICB)给转移性癌症的治疗带来了很大的临床进展,但对大多数患者的治疗响应程度不佳,甚至发生复发。为了克服对单一试剂免疫疗法的耐药性,实际临床治疗中也通过对不同免疫检查点药物联合进行双免疫治疗。aPD-L1+aCTLA4联合治疗作为目前研究最广泛的联合疗法之一,在不同类型的癌症中显示出来更优的疗效,但其内在机制尚待进一步挖掘。
2024年3月,来自比利时大学的Diether Lambrechts团队在Immunity(IF=32.4)发表了题为“CD4+ T cell activation distinguishes response to anti-PD-L1+anti-CTLA4 therapy from anti-PD-L1 monotherapy”的文章。使用单细胞测序、空间转录组和空间单细胞蛋白组技术对头颈癌患者的肿瘤免疫微环境进行了检测,揭示了肿瘤引流淋巴结(tdLNs)中CD4+ T细胞的募集和激活是头颈部鳞状细胞癌(HNSCC)中抗PD-L1和抗CTLA4联合治疗早期响应的标志。


实验设计
单中心、前瞻性研究策略,机会窗口研究;样本来源:诊断为可切除的局部晚期口腔鳞状细胞癌的患者。手术前14天接受单剂量度伐利尤单抗(抗PD-L1;A组;N=10)或度伐利尤单抗+曲美木单抗联合治疗(抗PD-L1+抗CTLA4;B组;N=10),在诊断时(治疗前)和手术期时(治疗后)共采集2次肿瘤活检组织(20对配对样本),以及手术时的外周血样本(n = 17)、口腔癌旁组织(n = 16)和肿瘤引流淋巴结(tdLNs;N=17)。
研究结果
1. T细胞的克隆扩增做为免ICB早期响应的替代标志物
由于给予一次ICB治疗后的T细胞克隆型扩增在多个周期的ICB治疗后转化为基于RECIST的临床响应情况,因此研究人员使用克隆扩增作为治疗响应的替代标志。治疗前高比例T细胞不能预测治疗后的T细胞扩增,而治疗后49.27%的T细胞克隆在治疗前未被检测到。克隆扩增型T细胞和未发生克隆扩增的T细胞比较(治疗后的活检样本):扩增T细胞中细胞毒性/T细胞活化标志和免疫细胞归巢标志表达上调,而初始T细胞和免疫调节标志表达下调。这些差异支持T细胞扩增反映了对ICB的持续免疫反应。之后也探索了肿瘤活检中哪些细胞表达抗PD-L1或抗CTLA4靶向的分子。而基于Spearman对每个患者治疗前活检样本中细胞亚群基因表达水平(免疫检查点相关基因)与T细胞克隆扩增的相关性分析显示,CD8+T细胞的PD-1特异性表达与抗PD-L1单药治疗的T细胞克隆扩增相关,aPD-L1+aCTLA4治疗组中髓细胞的PD-L1和CD80表达与T细胞扩增相关,着表明PD-1和CTLA4通路在联合治疗组中都是有效靶向的。

图1 免疫治疗后的单细胞分析
2. T细胞的克隆扩增做为免ICB早期响应的替代标志物
为了评估单抗或联合免疫治疗对患者T细胞扩增状态的影响,研究人员使用单细胞测序(scRNA-seq)对患者肿瘤组织进行了免疫细胞分析。结果显示接受了aPD-L1治疗的患者体内多个CD8+T细胞亚群出现上调,而CD4+T细胞没有出现扩增。与aPD-L1单独治疗相比,aPD-L1+aCTLA4联合治疗的活检样本即便CD8+T细胞出现了相同的扩增情况,但CD4+T细胞比例相较于aPD-L1治疗更高,且扩增的CD4+ Tem和Th1细胞比治疗前增多。随后作者重建了CD4+ T细胞的分化轨迹,结合TCR的信息发现相较于单免疫治疗,联合免疫治疗前的CD4+Tn/cm细胞与治疗后的CD4+Tem和Th1细胞共享更多的TCR,且大多数为克隆扩增型,提示联合治疗诱导CD4+Tn/cm向Tem或Th1细胞扩增。最后为了证实CD4+T细胞的活化在治疗组之间是不同的,作者计算了沿CD4+Th1轨迹的T细胞密度分布,发现CD4+T细胞在aPD-L1+aCTLA4联合免疫治疗后后明显向分化轨迹的末端移动。总而言之,aPD-L1+aCTLA-4联合治疗则促进了CD4+ T细胞的激活和扩张,特别是具有T辅助1(Th1)表型的细胞。

图2 aPD-L1+aCTLA4与抗PD-L1相比CD4+T细胞扩增增加
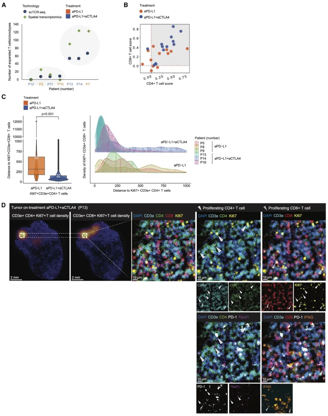
3. 空间单细胞蛋白组发现扩增T细胞区域的空间关系
为了深入了解与T细胞扩增相关的TME的空间组织,作者也对部分样本(3例T细胞克隆型扩增、4例非T细胞克隆型扩增患者)进行了10X Visium空间转录组学检测。结果发现,反卷积后的空转数据与scTCR-seq的数据展示除了T细胞扩增的一致性。并且与单独aPD-L1治疗相比,aPD-L1+aCTLA4联合治疗组有更高比例的扩增性spot(空间转录组数据点)表达CD4和CD8A/B阳性。
为了进一步确定T细胞的空间分布状态,研究人员使用空间蛋白组学技术,对克隆扩增型CD4T细胞(CD3e+/CD4+/Ki67+)、CD8+T细胞(CD3e+/CD8+/Ki67+)进行了空间定位验证,结果发现相比于aPD-L1治疗,联合治疗的患者肿瘤组织中扩增的CD4+T细胞和CD8+T细胞出现了更多的共定位。同时研究人员还分析了Th1、CD8+Tem、和Tex细胞的标志物,发现以上细胞的标志物主要分布在CD4+T细胞和CD8+T细胞的共定位区域,这个结果也验证了scRNA-seq的发现。空间蛋白组技术明确了T细胞扩增的空间特征,即在联合治疗时,CD4+T细胞也会出现扩增,且在空间位置上与CD8+T细胞邻近。

图3 克隆扩增型CD4+T细胞和CD8+T在联合免疫治疗中发生空间共定位
4. T细胞扩增与DC细胞和浆细胞相关
接下来,研究团队对TME中的免疫细胞类型进行了亚聚类,并探讨了它们在T细胞扩增中的作用。结果发现,治疗前CXCL9/10/11+募集的migDC(迁移性DC)的丰度与T细胞扩增相关,并促进抗肿瘤1型免疫反应。在治疗后,migDC在两个治疗组中均与T细胞扩增呈正相关。另外也观察到T细胞扩增与B细胞驱动的抗肿瘤免疫环境中相关基因的表达呈正相关,并且在aPD-L1治疗后,B细胞扩增与T细胞扩增显著相关。关于aPD- L1+aCTLA-4治疗组中B细胞扩增与T细胞扩增相关性问题,由于该组中只检测到较少的B细胞克隆型使得其相关性很难去探索。

图4 T细胞扩增与DC细胞和浆细胞相关
5. 与T细胞扩增相关的基因集与扩增的T细胞空间共定位
接下来,作者利用空间转录组数据在空间背景下探索了T细胞扩增的TME特征。首先通过单细胞测序分析了与T细胞扩增相关的通路,发现T细胞活化、细胞毒性和MHC I型抗原呈递相关基因部分上调,并且上述基因集/通路在空转数据中呈现上调的表达趋势,提示髓系细胞和T细胞的强烈共定位状态。接下来研究人员使用空间蛋白组验证髓系细胞与T细胞的共定位,结果显示在含有扩增T细胞的区域内,髓系细胞出现的频率较高。同时研究人员还分析了扩增T细胞与浆细胞的空间位置,发现两者也出现了共定位的现象。这种空间上的关系预示着细胞间可能存在互作,研究人员通过相关性分析发现,表达抗原呈递和T细胞归巢基因的DC与T细胞扩增相关,同时T细胞扩增与IgG+浆细胞的扩增相关。

图5 与T细胞扩增相关的基因集与扩增的T细胞空间共定位
6. 联合治疗促进肿瘤部位T细胞的募集
最后,该研究也重点分析了肿瘤引流淋巴结(tdLNs)和肿瘤组织中T细胞的动态变化。通过scRNA-seq数据分析发现接受治疗的患者的tdLNs中T细胞主要由初始/中央记忆CD4+T(CD4+Tn/cm)细胞组成,在两个治疗组之间无差异;而肿瘤中主要以效应T细胞为主。研究人员接着对两种疗法患者的肿瘤和tdLNs的scTCR-seq数据进行了分析,发现了在aPD-L1+aCTLA4治疗时tdLNs部位的CD4+Tn/cm细胞会被招募,并进行分化和扩增,从而转变为效应T细胞实现对肿瘤细胞的杀伤,而aPD-L1治疗患者肿瘤部位效应T细胞的含量则相对较少,这也是联合治疗对肿瘤杀伤效果更好的原因之一。总体而言,在aPD-L1+aCTLA4联合治疗时,CD4+Tn/cm细胞通过血液从tdLNs向肿瘤运输,随后这些T细胞分化为CD4+ Tem或Th1细胞发挥抗肿瘤的作用。

图6 aPD-L1+aCTLA4将Tn/cm细胞从肿瘤引流淋巴结招募到肿瘤微环境
总结
该研究通对比两种免疫治疗前后的样本,揭示了T细胞在联合免疫治疗中的作用机制,即CD4+Tn/cm细胞在aPD-L1+aCTLA4治疗后会扩增并转化为激活的Th1细胞。并且通过空间转录组学和空间蛋白质组学分析,描绘上述响应治疗的关键细胞类型的空间分布,揭示联合疫治疗中头颈癌患者免疫微环境的空间状态,最终确定了CD4+T细胞的激活以及肿瘤引流淋巴结部位对T细胞的招募是头颈癌免疫联合治疗早期响应的标志。

中科优品推荐
【中科新生命】钜惠来袭!单细胞和空间组学联合产品大促,可提供完整的空间多组学联合 “一站式”解决方案,全面助力各位老师勇攀科研高峰!优惠多多,诚意满满,快来联系我们吧!
