18 年
手机商铺
公司新闻/正文
801 人阅读发布时间:2024-05-28 14:01

数以亿计的微生物在构成了庞大的微生物王国,不同部位的微生物互相影响却又彼此独立。与此同时,微生物与宿主的互作不仅有助于构建每个人独特的“区域”微生物版图、在一定程度上影响了宿主的异质性,也被多篇研究所证实可影响了包括癌症、心脑血管、内分泌等多种疾病的发生、发展和转归。目前,绝大多数研究采取单一时间点、单一部位取样,忽略了环境、气候、时间对微生物的影响,以及不同部位微生物的稳定性及其相互关系。同样地,大多数研究并未将宿主微生物真正与临床表型做关联,阻碍了对疾病宿主-微生物互作分子机制的进一步探索。
今年4月,斯坦福大学Michael P. Snyder院士团队在Cell Host& Microbe杂志在线发表了题为“Longitudinal profiling of the microbiome at four body sites reveals core stability and individualized dynamics during health and disease” 的研究论文。利用16s rRNA测序对口腔、鼻腔、粪便、皮肤微生物进行检测,并配合血浆蛋白组学、代谢组学、脂质组学、细胞因子等,研究了糖尿病前期背景下多位点微生物组与宿主健康之间的关系,对宿主临床特征-微生物-代谢-免疫的整合关联分析,揭示该类慢性疾病中微生物与人体互作的分子与细胞图谱。

研究材料
队列类型:86名志愿者,41名男性+45名女性,年龄范围29-75岁。
样本类型:血浆、口腔提取物、鼻腔提取物、粪便、皮肤提取物。
技术路线
步骤2:微生物个性化指标DMI和FS分析;
步骤3:微生物的纵向规律和区域特征分析;
步骤4:微生物-宿主互作分析;
步骤5:微生物-宿主-组学关联分析;
步骤6:微生物-宿主分子-临床指标关联分析。
研究结果1. 人体多部位多样本多时间点取样的组学检测描述
作者收集了86个参与者长达6年的的粪便、口腔拭子、鼻腔拭子、皮肤贴片,进行16s rRNA测序。对血浆样本进行非靶蛋白组学、非靶代谢组学、靶向脂质组学和靶向细胞因子、生长因子检测。该队列包括41名男性和45名女性,年龄在29-72岁之间。并通过血样相关指标划分为胰岛素抵抗(IR)和胰岛素敏感(IS)人群,记录相关临床指标。总共计5,432 个生物样本(1,467 个血浆样本、926个粪便样本、1,116个皮肤样本、1,001个口腔样本和 922个鼻腔样本),数据可查看于网站:https://portal.hmpdacc.org/。
人体各部位微生物的情况反映了饮食和环境的影响:粪便中的微生物样本大多存在于多个部位,其丰富度和均匀性最高。口腔、皮肤、鼻腔微生物的主要菌群不同,且鼻腔微生物复杂程度高于皮肤微生物。各部位微生物受季节性影响程度为皮肤>口腔>粪便。粪便和口腔微生物存在25个核心微生物组,然而鼻腔和皮肤仅存在3个。比较IR和IS人群,IR个体的皮肤和粪便微生物组稳定性发生了变化,表现出粪便微生物组的丰富度和产生丁suan盐的细菌减少,且其皮肤微生物组更容易受到病原体影响。

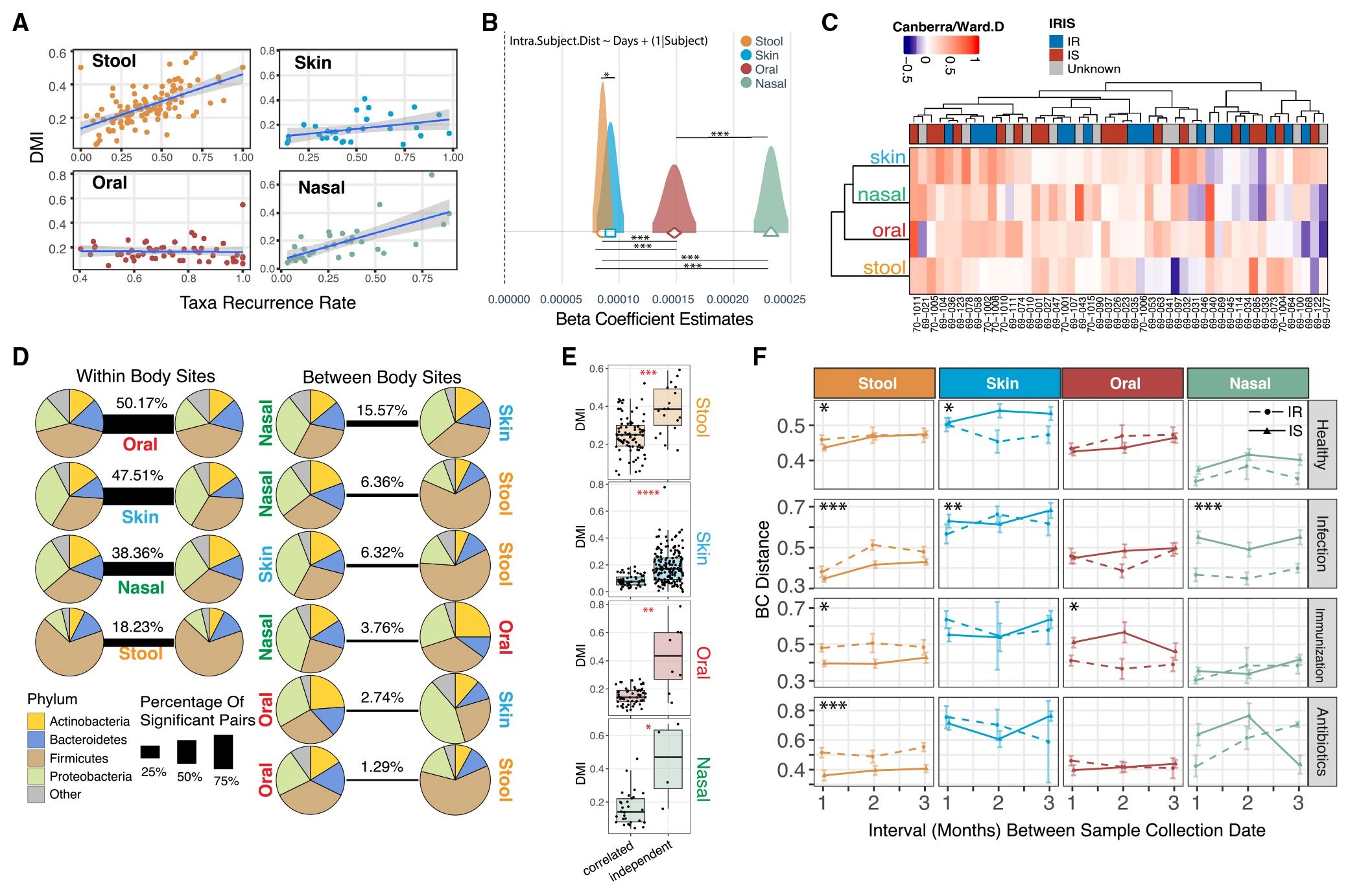
图1 身体四个部位来源的微生物组的纵向描述
2. 微生物组的DMI在样本来源部位之间存在显着差异
作者为了分析不同身体部位的菌属水平的稳定性,开发了微生物个体度指标(degree of microbial individuality,DMI)作为评价标准,高DMI意味着微生物分类群具有高度的个体特异性。另外开发了家族评分(family score,FS)用于评估科内微生物的差异。不同部位中个体内的差异逐渐减少,粪便微生物的DMI始终很高,FS最低。身体部位之间存在显着的DMI差异,可能归因于固有的生态位特定分类复杂性,适应各自生态位的特定微生物类群可能表现出增强的个体化。总体而言,每个特定属的DMI和FS指标提供了微生物宿主特异性的总体视角。

图2 微生物组的个体性在属和身体部位之间有显着差异
3. 微生物随时间和突发事件的稳定性和区域特征变化
IR和IS个体之间微生物稳定性较为一致,除了口腔微生物以外,其他三个样本来源部位的微生物再定植率与DMI显著相关。纵向数据通过量化样本和时间的差异来评估微生物组随时间的稳定性。分析显示,粪便微生物组随时间变化较慢,鼻腔部位的变化速度最快(p < 0.001)。此外,IR个体在粪便和皮肤微生物组中的稳定性明显低于IS个体,证实了我们的发现IR和IS参与者之间这两个来源的微生物丰度差异更大。
分层聚类表明皮肤和鼻腔部位之间的个人微生物组动力学有很强的联系,而粪便微生物组的动力学与其他身体部位的相关性较低。每个身体部位微生物组之间存在互作,来自皮肤和鼻腔部位的成员相关性最高,且相互依赖程度较高的属表现出较低的 DMI。急性事件(感染、疫苗接种和抗生素使用)会导致粪便微生物组紊乱,且IR个体受影响的程度比IS个体更大。

图3 与个体和压力事件相关的微生物组的时间稳定性
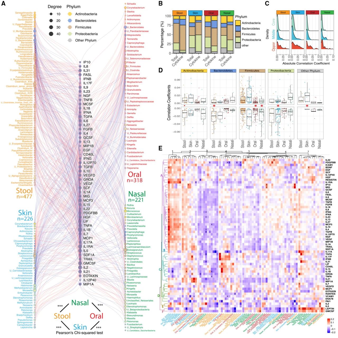
4. 微生物分子与宿主各部位的互作
微生物稳定性的动态变化可能与多种宿主调节机制有关,特别是免疫系统。作者使用贝叶斯模型,对四个身体部位的宿主循环细胞因子/趋化因子、生长因子和微生物组丰度之间进行纵向相互分析,探究循环细胞因子和微生物组之间的关联。结果得出477个粪便、226个皮肤、318个口腔和221个鼻腔存在显着部位特异性的微生物组-细胞因子关联,且粪便和口腔微生物组显示出比皮肤和鼻腔微生物组更广泛的微生物组相互作用谱。与炎症紧密相关的厚壁菌门家族在粪便微生物组中FS较高且DMI较低。另外,除了鼻腔微生物组中的变形菌外,细胞因子和变形菌丰度之间的相关性大多为负相关。随后,作者研究了细胞因子与每个身体部位top20多样化属的丰富度之间的相关性。拟杆菌门成员的相对丰度更有可能与细胞因子呈负相关,七个皮肤属微生物与细胞因子簇呈正相关。

图4 循环细胞因子和微生物组之间的系统联系
5. 血浆代谢物、脂质、蛋白质组学和微生物组随时间推移的相互作用
为了全面探究微生物组与体内宿主分子的关系及其在IR中的作用,我们分析了微生物组属与宿主体内血浆蛋白、脂质和代谢物之间的相关性。微生物组-宿主分子相互作用网络根据微生物组的内部分子组成进行划分,这表明某些分类群主要受内部分子相互作用的影响。皮肤微生物组在微生物-脂质组关联中表现出最广泛的连接性,而粪便微生物组主要与代谢组和蛋白质组相关。数据表明,酒精相关代谢物乙基葡糖苷酸等与所有四个身体部位的微生物组相互作用,表明酒精代谢与身体各个部位的微生物生态失调有关。微生物组属丰富度与血浆分析之间存在显着的相互作用,且相互作用在粪便微生物组中最为明显。总之,上述结果证明了宿主-微生物关联,突显了人类微生物组、代谢物和宿主健康之间复杂相互作用。

图5 血浆代谢物、脂质、蛋白质组学和微生物组随时间推移的相互作用
6. 微生物组对宿主临床表型的影响
作者研究了微生物,宿主分子和临床表型之间的潜在因果关系,在IS和IR参与者中分别检测到207和164个中介效应指标。与IS相比,我们观察到IR参与者粪便微生物组的细胞因子介导的对血液学参数的影响(p=0.002)和粪便微生物组对免疫表型的代谢组介导的影响(p=0.002)显着降低。此外,在IR参与者中,血液学/免疫和脂质/胆固醇稳态相关的特定微生物组-代谢相互作用失调。相比之下,口腔微生物组通过IR中脂质组(p=0.035)和细胞因子(p=0.0001)的细胞调节介导了大部分免疫表达。

图6 内部分子和细胞因子介导的微生物组驱动的表型动力学
小结
本研究采用16s rRNA测序对口腔、鼻腔、粪便、皮肤微生物进行检测,并配合血液蛋白组学、代谢组学、脂质组学、细胞因子等,对纵向多位点微生物组生态学和宿主动态进行了系统分析。作者探索了人类微生物组与其宿主之间在不同身体部位的复杂相互作用,揭示了微生物组的稳定性,以及证明了特定部位宿主因素对健康产生会影响。他们的研究结果强调了宿主-微生物组互作的系统性,对理解代谢疾病具有重要意义。
中科优品推荐
【中科新生命】深耕组学20年,可实现多样本与多组学交叉设计,配合临床多组学纵向大队列研究方案,为您提供从样本到组学到整合分析的全流程服务