18 年
手机商铺
公司新闻/正文
1073 人阅读发布时间:2024-05-15 11:20

谷氨酰胺(glutamine,Gln)是癌细胞增殖过程中必不可少的氨基酸。多种类型的癌细胞在谷氨酰胺剥夺的微环境中无法增殖,研究发现胶质母细胞瘤(glioblastoma multiform, GBM)细胞可以适应谷氨酰胺缺失的微环境,但相关分子机制尚不清楚。
2024年4月,兰州大学第二医院潘亚文教授和袁国强教授课题组在Cancer Letters上发表题目为"The mechanism of extracellular CypB promotes glioblastoma adaptation to glutamine deprivation microenvironment"的文章。通过体内外实验探索Gln剥夺微环境打破GBM细胞中线粒体氧化磷酸化和糖酵解之间的代谢平衡来刺激内质网分泌CypB蛋白促进GBM生长的分子机制,为胶质母细胞瘤研究提供新的治疗靶标和理论基础。中科新生命为该研究提供了深度空间代谢组学的技术服务。

神经胶质瘤细胞系U251、SF188;
Prkdcem26Il2rgem26Gpt免疫缺陷NOD小鼠模型;
BALB/C裸鼠模型;
异种移植胶质瘤组织。
步骤1:确定胶质细胞瘤的核心处于谷氨酰胺缺失的微环境中;
步骤2:阐述Gln缺失与高尔基体外泌CypB蛋白之间的联系;
步骤3:验证并确定CypB蛋白对GBM细胞在Gln剥夺微环境中的适应性;
步骤4:证明胞外CypB对GBM细胞的调节机制。
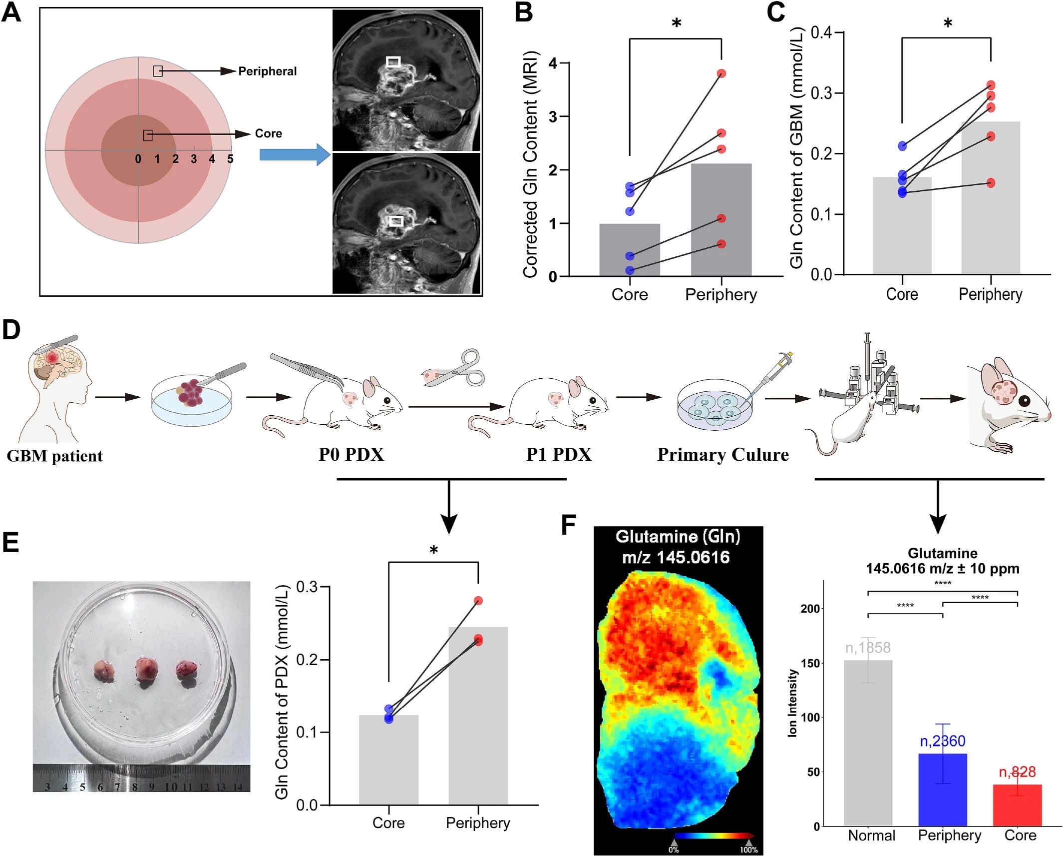
通过5位患者的GBM肿瘤核心和外周区域的核磁共振检查确定GBM肿瘤核心区域的Gln含量显著低于外周区域。手术中收集患者的肿瘤组织并使用NCG小鼠构建肿瘤异体移植(PDX)模型。使用Gln试剂盒检测患者肿瘤组织、小鼠PDX肿瘤的不同区域,同时采用质谱成像技术对PDX小鼠脑组织进行空间成像,结果与核磁共振检查一致,揭示GBM的核心区域处于Gln剥夺微环境中。

图1 GBM肿瘤核心区域的Gln剥夺
2. Gln 剥夺引发CypB外泌
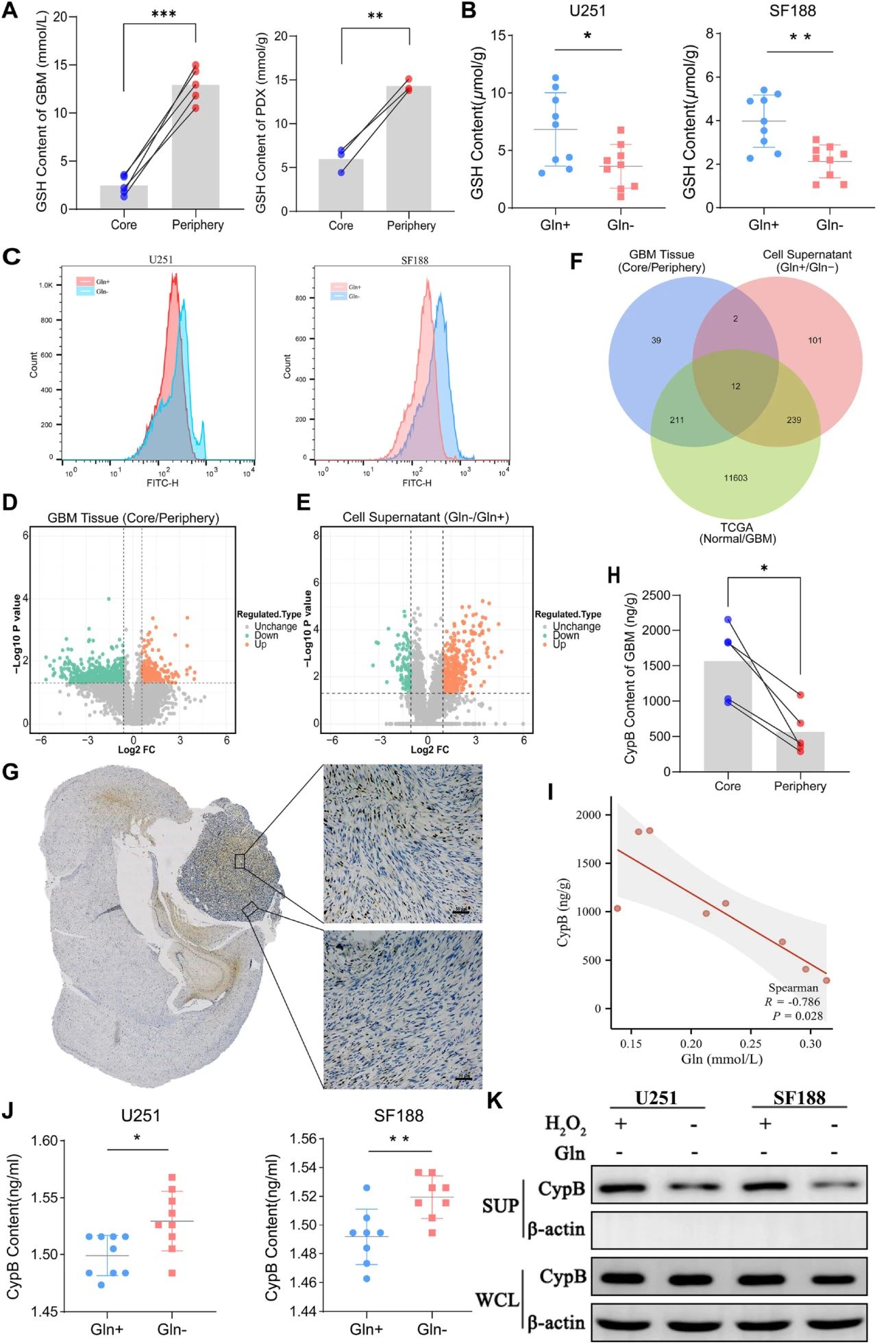
Gln是合成谷胱甘肽(GSH)前体物质;GSH是保护细胞免受活性氧(ROS)刺激的重要抗氧化剂。通过对患者GBM组织和小鼠PDX组织的GSH检测,表明GBN核心区域的GSH含量明显低于外周区域。U251和SF188细胞系在Gln充足和Gln剥夺条件下进行培养,验证了Gln的缺失导致ROS增加的结果。分别对细胞和肿瘤组织进行蛋白组学研究,最终确认了12个标志性蛋白,根据TCGA和CGGA数据库进行生存分析确定了CypB最具有关联性,HE染色和免疫组化(IHC)验证了GBM组织中CypB的表达,确定了CypB在GBM核心区域的表达量明显高于外周区域。

图2 Gln剥夺引发CypB外泌
3. CypB助力GBM细胞适应Gln剥夺微环境的机制
为了验证GBM中的CypB是否适应Gln剥夺的微环境,通过慢病毒转染构建了CypB敲除细胞模型。细胞分别培养于Gln充足和Gln剥夺培养基中以验证Cln剥夺环境对U251和SF188细胞增殖影响。
蛋氨酸亚砜亚胺(MSO)通过体内外抑制谷氨酰胺合成酶(GS)影响Gln的合成。MSO处理小鼠PDX肿瘤结果显示,MSO处理后的敲除CypB组(shCypB+MSO)的肿瘤生长率和重量明显降低。相比于对照组(shNC),敲除CypB抑制肿瘤生长,但相关机制尚不明确。

图3 Gln剥夺环境下CypB助力GBM肿瘤生长
4. CypB调节代谢重编程促进GBM细胞适应Gln剥夺微环境
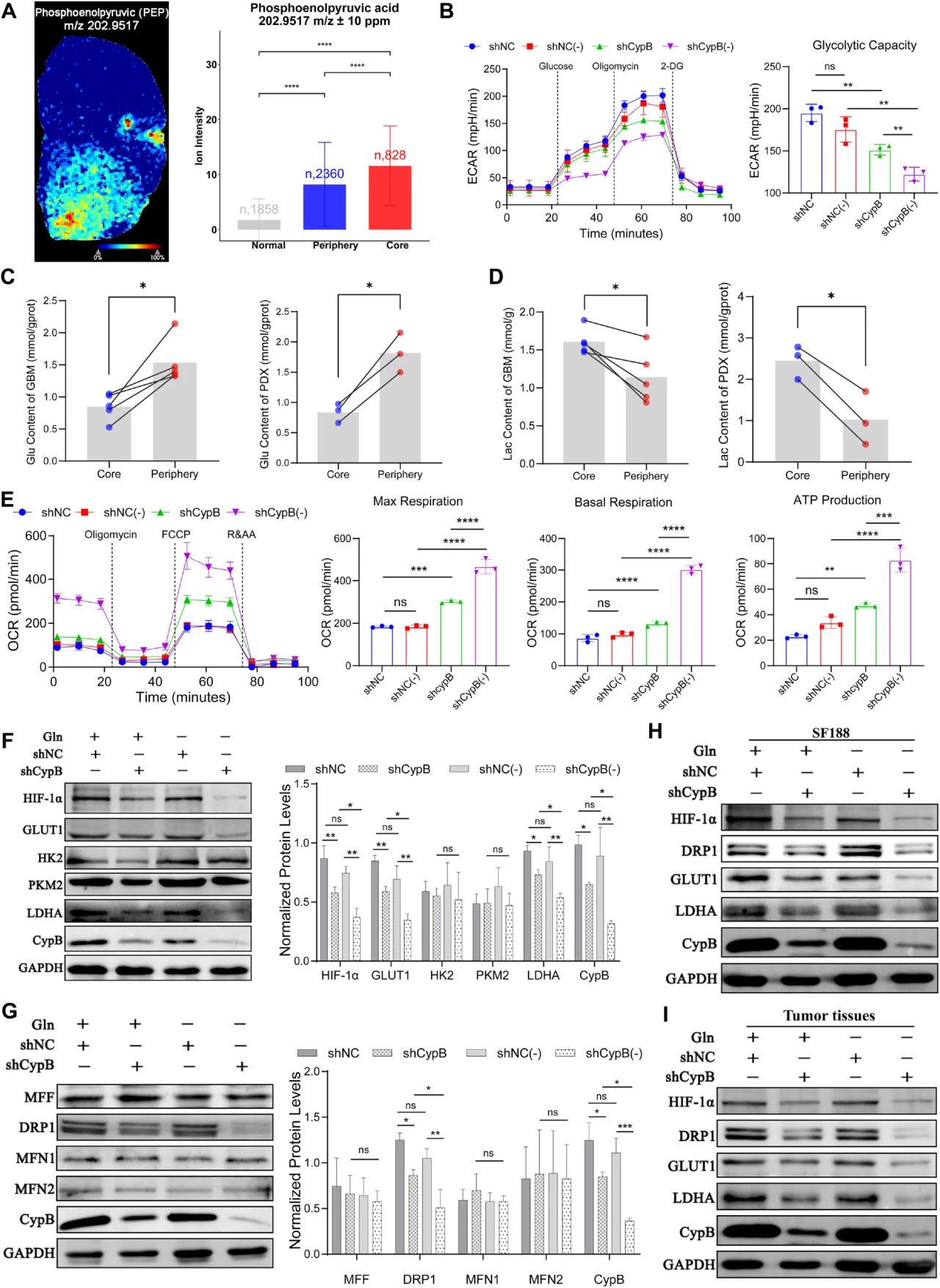
通过空间质谱成像技术检测到小鼠PDX肿瘤组织中的磷酸烯醇丙酮酸(PEP)下调,表明该机制涉及到糖酵解。细胞实验验证了shCypB在Gln剥夺组(shCypB(-))中的糖酵解能力降低,GBM肿瘤组织中的葡萄糖和乳酸含量评估确定了GBM核心区域的葡萄糖含量显著低于外周区域,而乳酸含量则相反。同时HIF-1α、GLUT1和LDHA的含量显著降低,表明CypB有助于GBM细胞的糖酵解。说明CypB通过激活HIF-1α上调GLUT1和LDHA的表达来提升GBM细胞中糖酵解。
通过监测不同组细胞中的基础呼吸、最大呼吸和ATP产生量,同时监测线粒体融合蛋白(MFN)和裂解蛋白(MFF,DRP1)变化。结果显示,敲除CypB组的线粒体功能均上调,对照组则无差异。敲除CypB导致DRP1表达下调,表明CypB可以增强GBM细胞的线粒体功能。CypB激活HIF-1α上调DRP1来影响氧化磷酸化。证明了CypB可以通过增强糖酵解和抑制线粒体的氧化磷酸化促进GBM细胞适应Gln剥夺环境。

图4 Gln剥夺环境下GBM细胞的代谢重编程
5. 胞外CypB有助于Gln剥夺微环境中的GBM细胞增殖
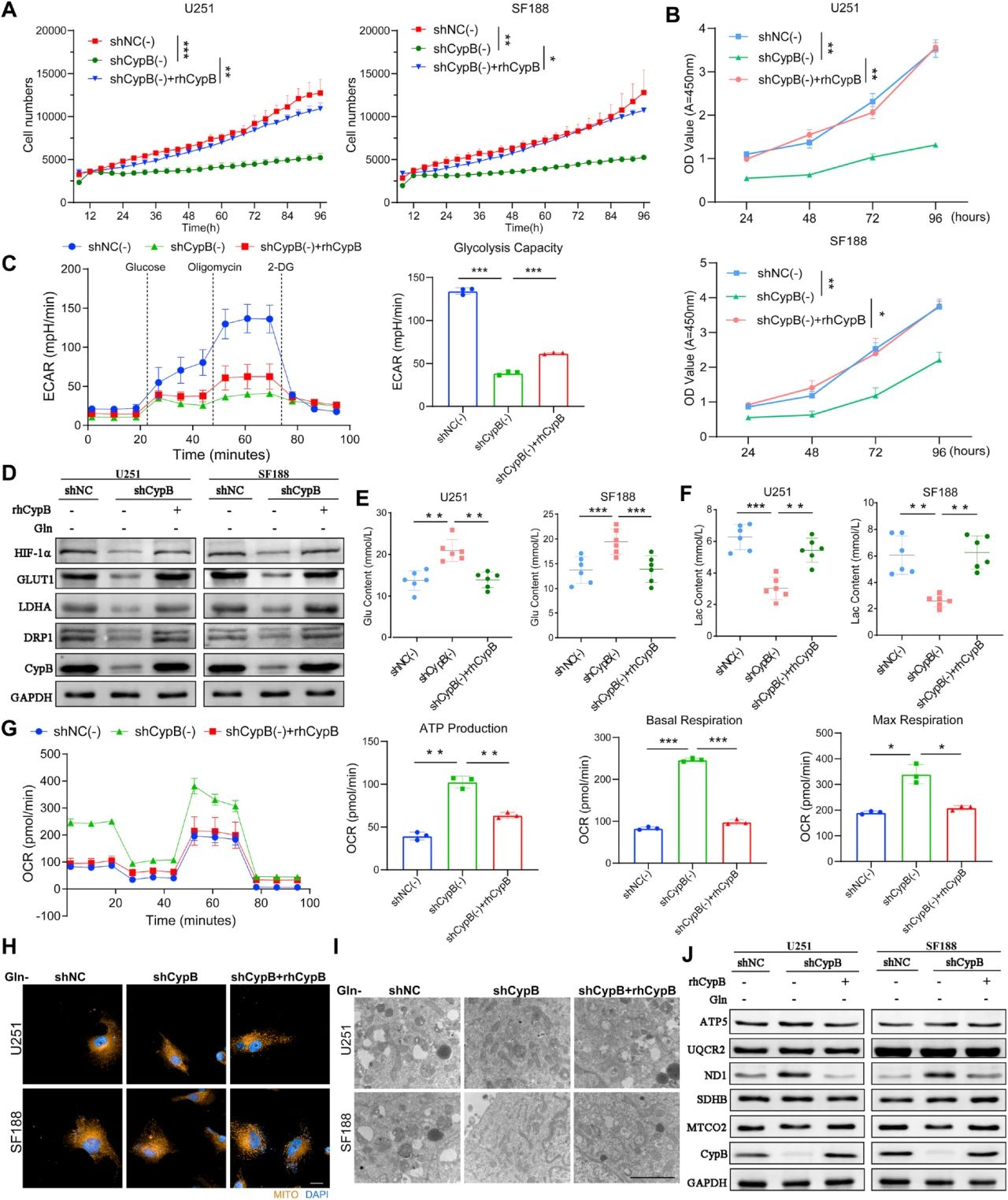
CypB是分泌蛋白,且一定量的重组CypB(rhCypB)可以影响受体CD147的表达。在连续检测分析结果中发现shCypB组细胞增殖受到抑制,而添加rhCypB则会逆转该效应。此外,细胞增殖实验结果表明rhCypB在Gln剥夺环境中具有修复作用。
对添加了rhCypB的细胞进行线粒体功能监测、DRP1含量检测和电镜分析。结果显示,胞外CypB的添加可以促进糖酵解并抑制线粒体的氧化磷酸化,从而促进Gln剥夺环境下的GBM细胞增殖。

图5 胞外CypB促进Gln剥夺环境下GBM细胞的生长
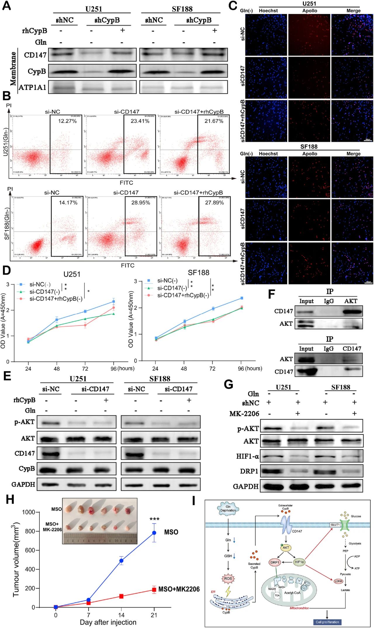
6. 胞外CypB对GBM细胞的调节机制
CD147是CypB的下游产物并且是CypB在细胞膜上的受体。在TCGA数据库中,CD147和CypB的表达成正相关。在shCypB组中添加rhCypB后,CypB膜蛋白和CD147的表达上调。使用si-CD147质粒对U251和SF188细胞进行瞬时转染进行验证。结果显示,在Gln剥夺环境中si-CD147质粒转染促进细胞凋亡并降低细胞增殖,添加rhCypB无法恢复。说明胞外CypB是通过结合CD147受体促进GBM细胞增殖。
作者使用STRING数据库预测了PI3K/AKT与CypB、CD147、HIF-1α、GLUT1、LDHA和DRP1之间的相关性,结果表明CypB/CD147与PI3K无关,但可以直接影响AKT。si-CD147组中检测到p-AKT的下调并通过CO-IP实验验证了CD147与AKT的相互作用。Gln剥夺环境中,si-CD147组中加入rhCypB未能恢复p-AKT的表达,说明胞外CypB可以通过结合CD147影响AKT的表达。添加AKT抑制剂MK-2206,发现HIF-1α和DRP1的表达下调,证明AKT是HIF-1α和DRP1的上游调节因子。因此,胞外CypB结合细胞膜上的CD147,激活p-AKT,增强HIF-1α表达,促进糖酵解。同时,p-AKT调节DRP1,诱导线粒体裂解,抑制线粒体功能,促进GBM细胞适应Gln缺乏的微环境。

图6 胞外CypB调节Gln剥夺环境中GBM细胞增殖机制
本研究中阐述了GBM的核心区域适应Gln剥夺微环境的分子机制。在缺乏 Gln 的微环境中,GSH 水平降低有助于 ROS 的产生,这导致内质网应激并促进CypB的外泌。细胞外CypB与细胞膜上的CD147受体结合,激活p-AKT并上调HIF-1α和DRP1,促进糖酵解并抑制线粒体功能,使细胞能够适应Gln剥夺的微环境。
【中科新生命】提供深度空间代谢组学技术服务,全国tims TOF fleX MALDI 2仪器提供空间代谢组学服务。MALDI 2后电离技术有效降低离子抑制效应,提高信号强度; 多类型化合物检出,为多组学研究提供高覆盖信息;配备商业化质谱成像软硬件,为质谱成像提供一站式解决方案。提供搭载LCM显微切割的空间蛋白组学、配备10x Visium的空间转录组的时空多组学联合分析,助力客户高质量文章发表。