18 年
手机商铺
公司新闻/正文
519 人阅读发布时间:2024-04-03 10:01

在医院的病理科和检验科,保存了大量的临床样本,如果对这些临床样本进行深入研究,可以深入地揭示病理生理机制,更好地开展临床应用,将会有更多的患者获益,这是当下医学研究和疾病治疗过程中的重点关注话题。针对体液的样本目前开展了细胞分析、蛋白分析、DNA分析等多种层面,如何对获取更难、与疾病状态更为紧密的组织样本进行深入的研究,以更好地进行临床应用,这是当下尤其迫切的问题。
当下空间转录、空间蛋白、空间代谢等多种空间组学研究热度持续高涨,虽然空间转录与单细胞转录已经有了相当好的联合研究策略和成功案例,但是空间组学的联合分析策略,特别是针对病理生理机制的解析以及据此开展转化医学研究以进行临床推广,目前这样的研究尚处于萌芽阶段。这也意味着如果从纯科研的角度分析,想要利用新技术的加持,针对实验设计相对简单而能发高分文章的美好时代,空间多组学还占得一席之地。
今天为大家介绍一篇利用空间转录结合空间代谢,解析胰腺癌早期代谢改变,从而对其进行临床应用做些简单探讨的研究。

针对非一线疾病患者的CT或MRI腹部影像学检查的患者中,13%的患者被查出患有胰腺囊肿,其中有一半已经进展为肿瘤。囊性肿瘤是胰腺导管癌(PDAC)的早期阶段,而囊性肿瘤主要是导管内乳头状粘性肿瘤(IPMN),一旦IPMN发展为侵袭性,患者的生存期将大大下降。因此,对于IPMN的精准诊断对于PDAC的早诊断、早治疗具有重要意义。
促进肿瘤细胞进展的驱动基因变异尝尝伴随着代谢重编程的发生,例如,Kras突变增加乙酰辅酶A的产生,乙酰辅酶A是甲羟戊酸盐通路的关键物质,促进腺体到导管的化生。很多代谢物的改变伴随着癌前病变的进程,因此,对代谢物的鉴定具有肿瘤早期诊断和临床干预的应用前景。
研究材料与技术
15个低级别IPMN,4个高级别IPMN,4个经IPMN进展的PDAC,9个非IPMN进展的PDAC患者的胰腺样本进行空间代谢分析,结合课题组前期发表的空间转录结果进行联合分析。小鼠则是用了p48-Cre,LSL-KrasG12D,Rosa6RLSL-rtTA-TetO-GnasR201C小鼠。
研究结果
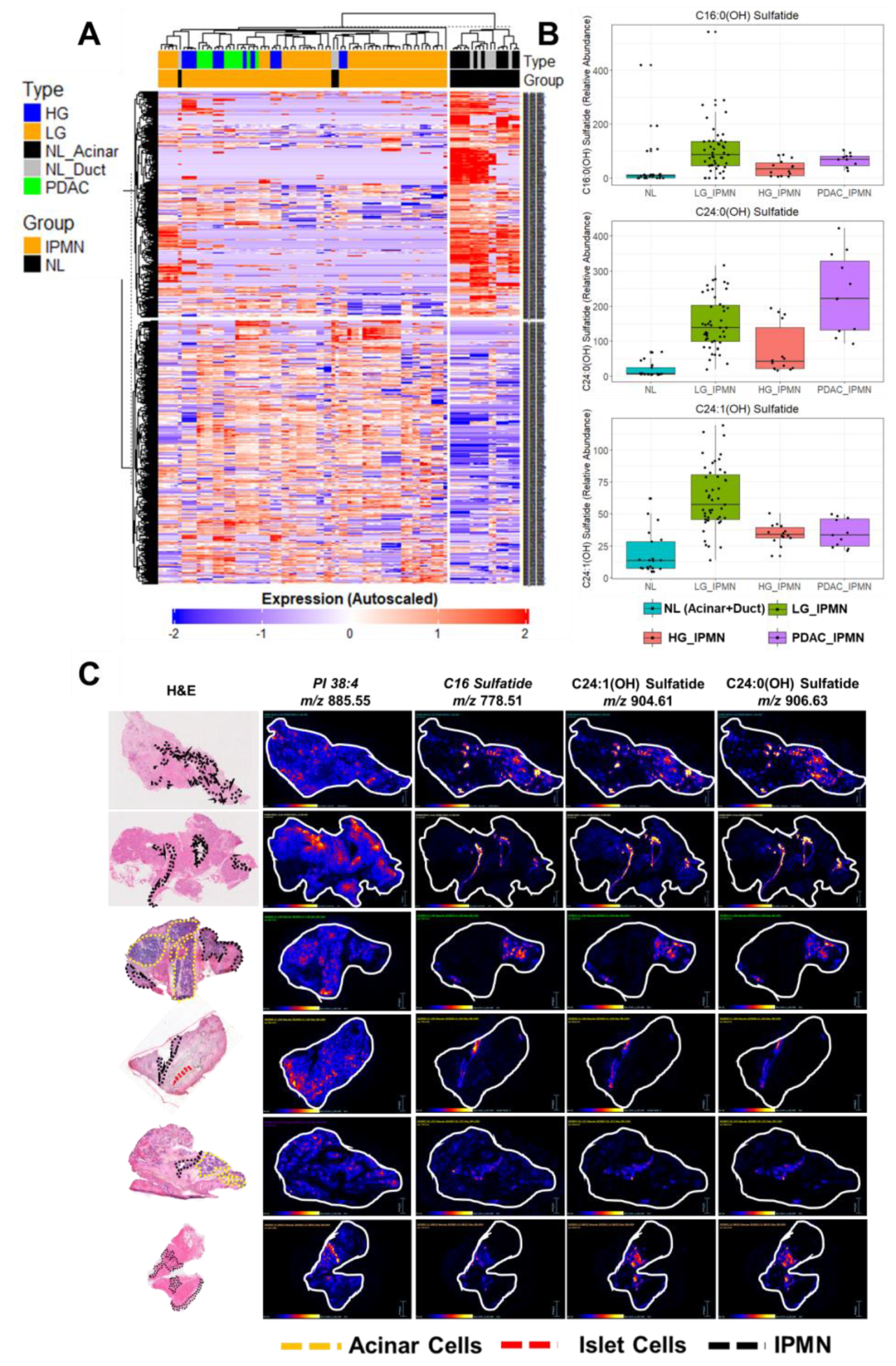
1. MALDI-MS鉴定到IPMN和PDAC肿瘤区域富集硫脂类物质首先利用MALDI-MS技术针对小鼠的冻存组织样本进行空间脂质组分析,在IPMN患者中鉴定到一系列脂类物质,如溶血磷脂、甘油磷脂和鞘磷脂等,在不同的病理区域见到到1168种差异代谢物,其中脂质代谢物的差异尤其显著(图1A),其中差异最显著的是各类长链硫脂(图1B),更重要的是,这些硫脂主要在IPMN区域和肿瘤区域富集(图1C),暗示硫脂与肿瘤发生发展密切相关。

图1 不同患者的空间代谢物差异分析
2. 空间转录分析显示IPMN的硫脂代谢提高
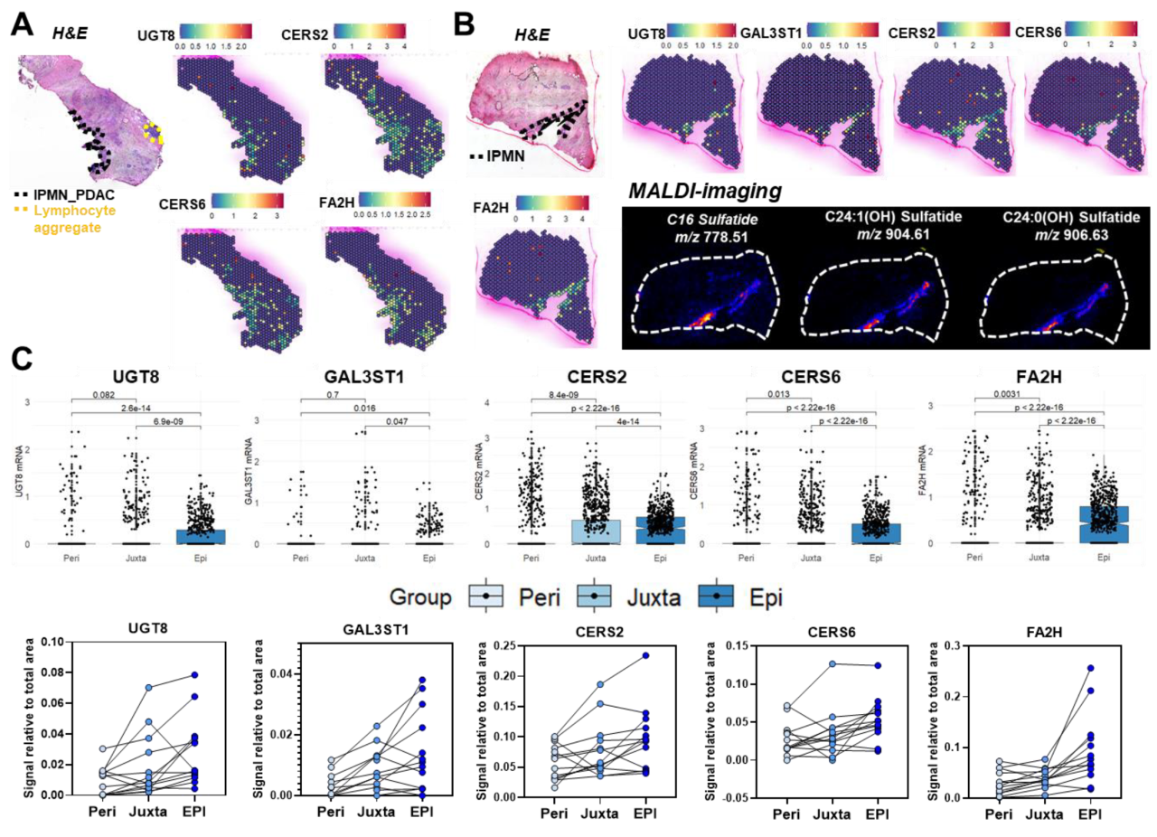
作者的既往研究针对上述类别样本进行了空间转录研究,将组织分成上皮、上皮周围和周围基质三个区域。半乳糖神经酰胺转移酶(CGT, UGT8)和半乳糖3-O-磺基转移酶(CST, GAL3ST1)是将半乳糖与神经酰胺连接形成半乳糖神经酰胺,以及将半乳糖神经酰胺的半乳糖基团加上硫化基团的关键酶,这两个酶在空转的结果显示在IPMN和PDAC样本中特异高表达(图2A-C)。此外,与UGT8和GAL3ST1共表达的基因包括脂肪酸-2-羟化酶(FA2H),神经酰胺合成酶2(CERS2)和CERS6,这几个酶参与了脂肪酸羟基化、长链脂肪酸和棕榈酰化神经酰胺合成。其中,CERS4和CERS5在IPMN上皮表达略低,CERS1和CERS3则更倾向于遍在表达,说明神经酰胺合成酶与胰腺癌进展的密切关系。将空转和空代数据联合分析发现,酶和相应底物在IPMN上皮区域都增高(图2B)。

图2 硫脂代谢酶在空间的差异表达
3. 长链羟化硫脂在IPMN肿瘤区域积累在不同物种间保守
作者随后针对PDAC小鼠进行空间代谢研究,长链羟化硫脂在囊性肿瘤区域的积累更高,空间转录组测序显示相关的没在这些区域也高表达(图3)。

图3 长链羟化硫脂在IPMN肿瘤区域积累在不同物种间保守
4. 长链羟化硫脂在恶性IPMN患者的胰液中异常积累
作者随后针对一个含89例IPMN患者的队列的胰液样本进行脂质组研究,鉴定到14种硫脂类物质,其中12种在IPMN/PADC患者中更好,其AUC范围可达0.61-0.76。更为重要的是,C24硫脂随着疾病进程逐渐提高(图4)。

图4 IPMN患者胰液的脂质代谢物差异分析
5. 硫脂代谢可作为IPMN的一个干预靶点
作者随后就硫脂代谢在临床上作为干预靶点的探索开展了研究。首先用半乳糖神经酰胺合成酶抑制剂处理小鼠Kras,Gnas突变细胞系,结果显示降低半乳糖神经酰胺合成显著降低细胞活性,说明了半乳糖神经酰胺在肿瘤发生发展中的重要作用。而对这些细胞系的脂质组研究显示C24羟化磷脂的含量显著下降,并神经酰胺含量升高,说明其下游的硫脂合成确实受到了抑制。
神经酰胺可通过诱导线粒体自噬发挥抗肿瘤作用,因此,针对半乳糖神经酰胺合成酶抑制剂处理的小鼠Kras,Gnas突变细胞进行线粒体形态的研究显示,线粒体自噬marker p62,OPN,LC3B等表达升高,说明线粒体自噬增加。半乳糖神经酰胺合成酶抑制剂处理荷瘤小鼠,小鼠的肿瘤生长速度减弱,进一步验证半乳糖神经酰胺合成酶抑制剂的抗肿瘤作用(图5)。

图5 硫脂代谢可作为IPMN的一个干预靶点
小编寄语
转录组与代谢组联合分析,总归落脚在代谢通路相关基因表达与代谢物含量的相关性分析上。进入空间组学时代,可将研究聚焦于不同的病理结构,说明A基因的差异表达影响了B代谢物的积累,调控了C病理结构的形成,决定了D疾病的临床结局。若联合单细胞转录组,可进一步分析A基因在哪些细胞类型表达,阐明特定细胞在疾病进程中的作用。
当然,上述研究策略的难点在于,代谢物的检测是否准确全面,一个尴尬的境地是有差异表达的代谢酶,其底物或产物无法检测到,关联分析变得很纠结。因此,针对空间代谢物检测的准确性,甚至是靶向空间代谢的分析,是联合分析的研究重点。
此外,当获得了代谢物影响疾病预后的关键信息后,我们可以进一步地深入研究其调控机制。在这种情况下,高深度的空间分辨率就显得尤为重要。若空间转录和空间代谢都可以达到单细胞级别,那么我们可以清楚地看到A代谢物积累的区域聚集的B细胞亚群,从B细胞亚群出发,分析A代谢不积累区域的B细胞亚群聚集区域,就这两个区域的空间转录组数据进行差异分析,鉴定A代谢物对B细胞功能的影响。另一种可能性是,A代谢物不富集区域均没有B细胞的富集,说明A代谢物对B细胞的招募具有重要作用。据此解析代谢物调控疾病预后的分子机制。
若再谈到临床应用,恐怕代谢物并不是一个最佳的检测手段。本文中所用的体液样本是胰液,在临床上能够进行超声引导的细针穿刺手术,获得胰液的样本毕竟少数,利用临床更可及的样本进行检测是更迫切的需求。这个临床更可及的样本,无疑是外周血。然而,这些与疾病进展相关的代谢物一旦进入到外周血这个大海,其浓度恐怕会非常非常低而无法达到质谱检测的最低检测下限。因此,具有低浓度样本检测技术是临床应用的一个关键点。而外周血中能够检测低浓度样本的技术主要有Olink、SomaScan等蛋白检测技术,因此,针对蛋白的体外诊断是一个更有前景的应用方向。当我们明确了未来发展方向后,在前期基础科研的课题设计时,多组学研究手段纳入空间蛋白研究,可能可以使得未来的临床推广变得更激动人心!目前的空间蛋白研究像空间转录和空间代谢那样进行全景研究,从经费层面考虑,还不大现实。因此,需要我们通过空间转录联合单细胞转录,更深入地关注病理结构,获得决定疾病相关分泌蛋白表达区域后,进行针对性的空间蛋白研究。
中科优品推荐
【中科新生命】搭建的时空组学平台,包括了单细胞转录组、单细胞免疫组库、表观遗传学、单细胞蛋白质组等单细胞技术平台、各种技术原理、各种分辨率的空间转录组技术平台、针对微小区域具有更高蛋白检出的空间蛋白技术平台、分辨率高达5μm级别的深度空间代谢平台,并且兼顾非靶空间代谢和靶向空间代谢,让您的研究获得全方位的支持。快来联系您身边的中科新生命销售同事,让我们携手一起完成多组学研究,享受样本给我们的无限惊喜吧!