上海中科新生命生物科技有限公司

18

手机商铺

qrcode
商家活跃:
产品热度:
  • NaN
  • 0.5
  • 1.5
  • 0.5
  • 3.5

上海中科新生命生物科技有限公司

入驻年限:18

  • 联系人:

    杨小姐

  • 所在地区:

    上海 闵行区

  • 业务范围:

    技术服务

  • 经营模式:

    生产厂商 科研机构

在线沟通

公司新闻/正文

项目文章Redox Biol(IF 11.4)| 北京理工大学发现大肠杆菌Ahp调控氧化还原失衡机制

695 人阅读发布时间:2024-02-02 11:19

新闻图片1

活性氧(ROS)包括超氧化物阴离子(O2-)、过氧化氢(H2O2)和羟基自由基(OH∙)。过量的ROS会对细胞中的蛋白质、核酸和半胱氨酸残基造成氧化损伤。烷基过氧化物酶(Ahp)是大肠杆菌内源性过氧化氢(87%由呼吸链产生)的主要清除剂,由过氧化物酶AhpC和黄素蛋白AhpF构成。Ahp催化内源性H2O2转化成2个水分子,以清除大部分内源性H2O2;AhpC在大肠杆菌铁代谢中也发挥关键作用,AhpC缺乏会导致细胞生长缓慢和铁累积减少。此外,已发现AhpF的过度表达可以抑制抗生素刺激时的蛋白质聚集,这表明细胞对H2O2的防御可以减少细胞损伤。然而,大肠杆菌Ahp缺陷诱导的ROS如何调节氧化还原失衡和代谢改变的潜在机制尚不清楚。

2023年11月,北京理工大学张永谦在Redox Biology  (IF 11.4)杂志上发表了题为“Ahp deficiency-induced redox imbalance leads to metabolic alterations in E.coli”的研究成果,结合蛋白质组和代谢组分析,发现大肠杆菌Ahp缺陷通过破坏氧化还原平衡,激活OxyR系统,上调氧化防御蛋白和能量代谢调控细胞氧化损伤,揭示了Ahp蛋白在调节细胞氧化还原平衡和氧化应激抗性方面的重要作用。中科新生命提供了非靶向代谢组和靶向能量代谢组检测服务。
 
新闻图片2


 研究材料 
大肠杆菌MG1655


 技术路线 
步骤1:Ahp缺陷导致氧化还原失衡;
步骤2:蛋白组学分析发现Ahp缺陷激活OxyR系统;
步骤3:代谢组学与蛋白质组学联合分析发现Ahp缺陷引起能量代谢变化;
步骤4:氧化还原蛋白组学分析发现Ahp缺陷导致氧化还原失调。
新闻图片3

 
 
研究结果
 
 
1. Ahp缺陷导致氧化还原失衡
构建大肠杆菌MG1655 ΔAhp突变株,与野生型相比,ΔAhp缺陷株细胞聚集,呈现丝状形态,ROS和H2O2显著升高,表明ΔAhp缺陷株氧化还原失衡。
 
新闻图片4
图1 大肠杆菌Ahp缺陷株表型

 
2. Ahp缺陷激活OxyR系统
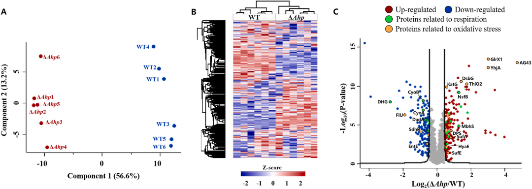
采用蛋白质组学对大肠杆菌野生型和ΔAhp缺陷株进行分析,共鉴定2531种蛋白质。与野生型相比,ΔAhp缺陷株中共有344个蛋白质显著变化。上调的蛋白主要参与氧化防御修复、无氧呼吸和Fe-S簇组装等途径,下调的蛋白主要参与有氧呼吸和TCA循环等代谢过程,表明ΔAhp缺陷菌株可能通过抑制有氧呼吸降低氧化应激。
新闻图片5
新闻图片6
图2 大肠杆菌Ahp缺陷株蛋白质组图谱

 
3. Ahp缺陷引起能量代谢变化
采用代谢组学对大肠杆菌野生型和ΔAhp缺陷株进行分析,共鉴定到987个代谢物。与野生型相比,ΔAhp缺陷株中共有201个代谢物显著变化,主要参与氧化磷酸化和脂肪酸生物合成等途径。联合分析发现差异蛋白和差异代谢物主要参与丙酮酸代谢、TCA循环、二羧酸代谢等能量代谢途径。进一步通过靶向蛋白质组和靶向代谢组对关键蛋白/代谢物进行验证,发现ΔAhp菌株中参与糖酵解途径的D-葡萄糖-6-磷酸显著降低,TCA循环途径的乙酰辅酶A和α-酮戊二酸显著增加,富马酸盐和ATP显著降低。表明Ahp基因敲除导致能量代谢显著变化。
新闻图片7
新闻图片8
图3 大肠杆菌Ahp缺陷株代谢组图谱
 

4. Ahp缺陷导致氧化还原失调
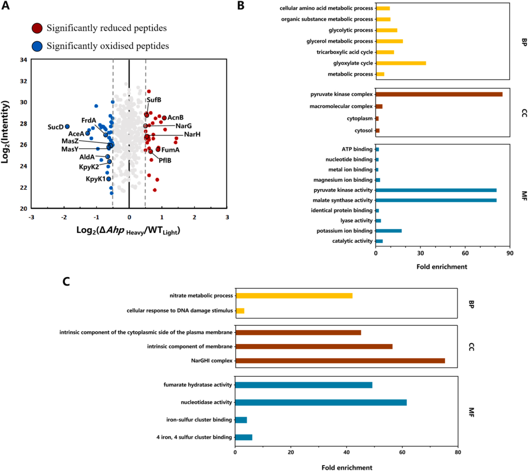
为了进一步表征上述显著富集途径中蛋白质的半胱氨酸位点氧化还原状态,采用氧化还原蛋白质组学对大肠杆菌野生型和ΔAhp缺陷株进行分析,与野生型相比,ΔAhp缺陷株中共有76个位点显著变化,其中氧化相关蛋白主要参与糖酵解过程、三羧酸循环和甘油代谢等生物途径,还原相关蛋白主要参与硝酸盐代谢和细胞对DNA损伤刺激的反应等途径。表明Ahp缺失可以引起大肠杆菌氧化还原失调。
新闻图片9
图4 大肠杆菌Ahp缺陷株氧化还原图谱


 文章小结 
与野生型大肠杆菌株相比,ΔAhp菌株呈聚集和丝状形态,ROS和H2O2显著增加。Ahp缺失导致氧化还原失衡,激活OxyR系统,上调氧化防御蛋白,并在一定程度上抑制了TCA循环。揭示了Ahp蛋白在调节细胞氧化还原平衡和赋予氧化应激抗性方面的重要作用。
新闻图片10


中科优品推荐
【中科新生命】建立了完整的代谢组学服务平台,其中非靶代谢组plus产品使用优质平台和高质海量自建标准品数据库,采用严格的代谢物鉴定标准和要求,云平台交互式分析,更有多篇顶刊项目文章(CELL等)加持,助您分析无忧。欢迎感兴趣的老师前来咨询。

上一篇

中药单体 | 中药小分子-灯盏乙素直接靶点鉴定及机制解析

下一篇

2024中科新生命春节放假通知&收样安排

更多资讯

我的询价