18 年
手机商铺
公司新闻/正文
455 人阅读发布时间:2023-12-01 09:37


1. 疏肝消脂方抑制HFD诱导的NASH的肝脏病理进展
疏肝消脂方可减轻NASH小鼠肝脏炎症,减少肝脏脂质积累,抑制肝纤维化进展。

图1 疏肝消脂方对HFD诱导的NASH模型肝功能指标、炎症因子及脂质代谢的影响

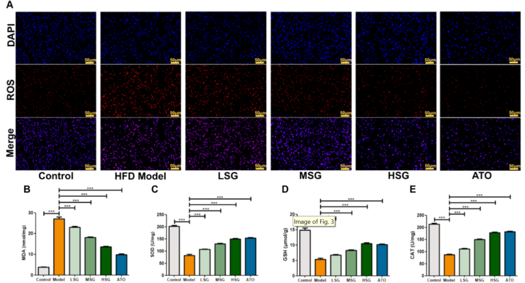
2. 疏肝消脂方可减轻HFD诱导的NASH的肝脏氧化应激
疏肝消脂方可通过降低ROS的产生,改善氧化应激指标SOD、GSH、CAT和MDA来减轻NASH小鼠的氧化应激。
图3 疏肝消脂方对HFD诱导- NASH模型氧化应激的影响
3. UPLC-HRMS技术鉴定疏肝消脂方中的主要成分
利用UHPLC-MS/MS技术分析了疏肝消脂方中的主要成分。
图4 用UPLC-HRMS对疏肝消脂方中的主要化合物进行了鉴定
4. 生物信息学分析
基于成分分析的结果进行生物信息学分析发现,疏肝消脂方治疗NASH的最重要机制之一与调节线粒体和线粒体自噬密切相关。
图5 疏肝消脂方治疗NASH的生物信息学分析
5. 通过分子对接验证鉴定成分与关键靶点之间的相互作用
采用分子对接方法验证了疏肝消脂方中成分对关键靶点的亲和力。

图6 分子对接结果
6. 疏肝消脂方可改善HFD诱导的NASH的线粒体功能
疏肝消脂方可保护NASH小鼠肝脏线粒体功能免受HFD损伤。
图7 疏肝消脂方对HFD诱导的NASH模型线粒体功能的影响
7. 疏肝消脂方保留了HFD诱导NASH的线粒体结构
疏肝消脂方可恢复NASH小鼠肝脏线粒体形态。
图8 疏肝消脂方对HFD诱导- NASH模型线粒体结构及ASS和AP数量的影响
8. 疏肝消脂方改善了HFD诱导NASH中自噬体和自噬溶酶体的产生以及自噬相关靶点的表达
疏肝消脂方可能通过促进线粒体自噬对NASH小鼠产生保护作用。
图9 疏肝消脂方对HFD诱导- NASH模型预测靶点表达的影响
小结
中科小结
在中药药材、方剂等成分分析的基础上,进一步对其进入体内的成分进行解析,对于药效物质寻找、药物机制研究,具有更加重要的价值和意义。首先,中药入血成分被认为是潜在的生物活性成分。其次,鉴于中药化学成分的复杂性,分析其进入体内过程、明确其入血成分及入组织成分,是将网络药理学应用于中药研究的更好策略。最后,基于入血成分/入组织成分进行网药分析,同时结合组学实验,两者结合可进一步提高实验验证的成功率降且低成本。“成分-网药-组学”研究模式不仅可以完整的解析中药药效机理并挖掘有效成分,还可锁定后续研究的单体化合物,进而为后续研究打下夯实基础。中科新生命提供从成分组分析、网络药理学分析、多组学分析到网药与组学整合分析的一站式服务,欢迎给位老师咨询!
![]() |
童光东,主任医师,二级教授 临床医学博士,博士研究生导师,博士后合作导师 广东省名中医,深圳市地方级领军人才,政府津贴专家 |
国家区域(华南)中医肝病诊疗中心,国家中医肝病华南区域联盟理事长,国家重点中医肝病专科(卫生部),国家中医药管理局肝胆病高水平重点学科,学科带头人。深圳市中医肝病重点实验室主任。中华中医药肝胆病专业委员会副秘书长,广东省与深圳市中医肝病专业委员会主任委员,中西医结合肝病杂志常委编委,中医杂志,WJG、Chin J Integr Med 等多家SCI杂志审稿专家,国家自然基金与国家科技进步奖评审专家。
主编出版专著5部,发表学术论文200余篇,其中SIC近50篇。主持“十三五”“国家重大传染病专项”、主持国家自然科学基金,省重点项目等共20余项。荣获广东省科技进步二等奖等科技奖10余项。
1、产品介绍
中科新生命在中药化学成分分析的基础上,可进一步提供中药入血等体内成分分析服务。通过自主研发,有效改善了物质鉴定难、丰度低、内源性高丰度信号干扰等一系列分析难点,实现了体内成分的高覆盖度、物质鉴定的高可靠性。
高覆盖度
2.7万+天然产物标准图谱库
优化的检测体系
单个模式检测到200+入血物质(具体检测效果视药物与样本情况)
单个模式检测到50+入组织物质(具体检测效果视药物与样本情况)
高可靠性
多次重复检测
全部基于标准物质MS2图谱比对
高比对过滤标准+人工二次检查
2、实验流程
中药复方:>100种
药材: >400种
· 传统剂型:提取液、粉末、散剂、片剂、膏剂、丸剂、贴剂
· 现代剂型:冻干粉、胶囊、配方颗粒、注射剂、洗剂、含漱液、发酵液、颗粒剂
· 体液:血、乳汁、肠液
· 组织:心、肝、肺、肾、脑、肠、胰腺、皮下荷瘤组织
小鼠、大鼠、人、羊
中科新生命(APTBIO)有着近20年的质谱分析及多组学研究服务经验,已建立专属的中药化学成分分析平台、多组学研究分析平台。APTBIO自推出中药相关技术服务以来,已完成了超百种中药复方的成分分析检测,涵盖超四百余种中药材的多种剂型(提取液、粉未、散剂、片剂、膏剂、丸剂、贴剂、冻干粉、胶囊、配方颗粒、注射剂等),以及不同类型的含药生物体浓样本(血、乳汁、肠液等)、含药生物组织样本(心、肝、肾、脑、肠、胰腺等)。我们将成分解析与多组学分析进行有机整合,提供中药研究3大解决方案:中药药效机理与活性物质发现解决方案、活性单体机理与药靶鉴定解决方案、质量与工艺研穷解决方案,服务项目成果发表于:Acta Pharmaceutica Sinica B、Phytomedicine、Chinese Medicine、Biomedicine&Pharmacotherapy、Journal of Ethnopharmacology等学术杂志,以及被用于中药大品种二次开发、中药经方开发、院内制剂开发、中药保健品开发、中药创新药开发、中兽药开发等。

