18 年
手机商铺
公司新闻/正文
399 人阅读发布时间:2023-11-02 10:21


研究材料
单细胞转录组——19个未经治疗的患者肿瘤,9种癌症类型
空间转录组——10个肿瘤样本,6种癌症类型
技术路线
步骤1:19个癌组织样本进行单细胞转录揭示肿瘤恶性细胞异质性,定义复发癌细胞状态;
步骤2:空间转录组分析将癌症细胞中的干扰素反应与肿瘤微环境中的T细胞和巨噬细胞联系起来;
步骤3:小鼠模型进一步发现干扰素反应模块的诱导因肿瘤位置而异,并在淋巴细胞消除后减弱。
研究结果
1. 在不同癌症类型中重复出现的基因模块
19个新鲜的原发未经治疗的患者肿瘤,包含9种癌症类型:卵巢(OVCA)、子宫内膜(UCEC)、乳腺(BRCA)、前列腺(PRAD)、肾(KIRC)、肝(LIHC)、结肠(COAD)和胰腺(PDAC)以及一种非上皮性癌症类型——胃肠道间质瘤(GIST)。首先识别出恶性细胞,综合先前发表的肿瘤数据进行分析,共从15种癌症的62例未经治疗的原发肿瘤中产生19,942个恶性细胞。
根据基因模块重复分成16个共识模块,一些模块富集于特定的器官系统(如脑或妇科器官),另一些模块则跨越多个器官和组织学。通过研究这些模块的基因组成和癌症类型特异性,分为细胞过程相关模块和细胞身份相关模块。干扰素反应模块包含干扰素刺激基因和抗原呈递成分;两个与代谢过程相关的模块:缺氧模块和氧化磷酸化模块;金属反应模块可能在几种癌症的增殖和耐药性起作用;两个与上皮-间质转化(EMT)相关模块:一个完整的间质模块(cEMT)和一个缺乏典型的间质标记的部分间质模块(pEMT)。最近在HNSC和SKSC中发现pEMT模块特征,在GBM中也发现了pEMT模块,表明来自不同谱系的细胞在癌症中趋于相同身份。最后,确定了三个神经癌症特异性模块:星形胶质细胞(AC)样,少突胶质细胞祖细胞(OPC)样和神经祖细胞(NPC)样模块。

图1 复发性癌症基因模块目录
2. 通过基因模块表达定义癌细胞状态
对收集的19种不同肿瘤细胞,按癌细胞最高表达的模块分组,与以患者为单位的发现形成鲜明对比,某些模块之间存在共表达:例如,pEMT与应激和干扰素应答共表达,验证了癌细胞通常不代表单一实体的观点。干扰素应答模块在LUAD和SKSC中的表达频率相对于正常人增加。相对正常导管细胞,PDAC诱导了鳞状模块,表明恶性细胞群中有鳞状分化。基于大量转录组学数据已提出几种PDAC分类,包括经典亚型(高表达TFF1,CEACAM6)和基础亚型(高表达LY6D,KRT15)。虽然鳞状细胞胰腺癌很少见,但PDAC中鳞状细胞表达频率的增加,表明向鳞状程序转化的部分化生是常见的。与正常皮肤相比,LUAD和PDAC中腺模块的表达没有变化,SKSC中腺模块的表达增加,这种模式显示原始组织表达模块的保留和来自其他细胞类型模块的重新部署。

图2 基因模块的表达是癌细胞状态的基础
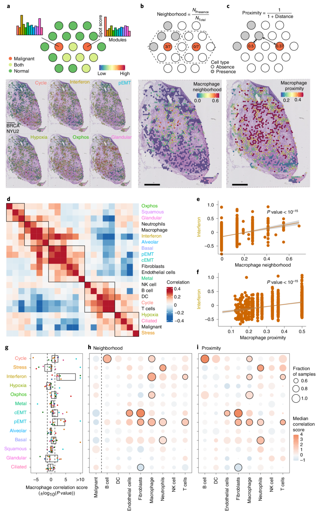
3. 肿瘤细胞邻域的癌细胞状态分析
空间转录组解析癌细胞状态和TME中细胞之间的相互作用,将仅含恶性细胞spot注释为“恶性”,仅包含免疫细胞和基质细胞为“正常”及两者都包含的“both”。在含有恶性细胞spot中,内皮细胞的比例较低,表明肿瘤血管化不完全,中性粒细胞在“Both”的数量较多。肿瘤相关巨噬细胞被广泛定义为M1 -抗肿瘤/促炎症和M2 -促肿瘤/抗炎症,对于每个含有巨噬细胞的spot进行M1/M2极性评分,在6例妇科样本中发现“both”的M1/M2高于“正常”,表明在癌细胞附近有强大的抗肿瘤巨噬细胞活性。

图3 肿瘤微环境的空间组织
将每个肿瘤“恶性”的模块评分和细胞类型邻域相关联,揭示TME中癌细胞和细胞类型共定位形成“邻域”的原因。共定位显示EMT癌细胞与成纤维细胞和内皮细胞呈正相关,与其他恶性细胞呈负相关,这与其在肿瘤边界富集并与癌相关成纤维细胞相互作用一致。除巨噬细胞外,表明至少有一部分癌细胞状态与TME相互作用,可能是由免疫细胞或基质细胞引起的,或改变了其周围环境的细胞类型组成。

图4 绘制癌细胞状态及其与TME的相互作用
4. TME对干扰素反应的调节
构建小鼠癌症模型,结合缺乏T细胞和B细胞的Rag1−/− 肿瘤单细胞数据,分析恶性细胞中的基因模块表达,发现Rag1−/−和WT小鼠之间循环、应激反应、缺氧和腺体分化表达频率相似。干扰素应答模块在Rag1−/−小鼠肿瘤中的表达频率较低(p<10−10)。此外,相对于其他癌细胞,表达细胞中干扰素应答模块的所有基因都被上调。干扰素反应模块(B2m, H2-D1, H2-K1)的MHC I基因在Rag1−/−小鼠中的总体表达较低,表明淋巴细胞耗用普遍影响MHC I基因表达。在淋巴细胞减少的情况下,干扰素应答细胞的频率也因肿瘤位置而异。综上,表达干扰素应答模块的细胞亚群似乎支持肿瘤内其他细胞生长,可用这些基因的双重功能来解释——MHCI和MHCII引起细胞免疫检测的增强,但CD274 (PDL1)导致免疫耐受性的普遍增加。

图5 受干扰肿瘤微环境下的癌细胞状态
小结
癌细胞状态不能像细胞类型那样明确地定义,肿瘤转录变异性的潜在基本单位是基因模块,其组合产物定义了癌细胞状态。在癌细胞中观察到大部分异质性似乎是在其他细胞和发育环境中表达模块的重新部署,干扰素反应的基因在15种癌症的恶性细胞中共调控和异质性表达,这表明其是肿瘤发生的必要特征。体外和体内研究表明,癌细胞表现出高度的可塑性,并且由单一癌症和相同状态癌种有相同比例的原始肿瘤状态。肿瘤微环境内互作导致肿瘤整体细胞状态的更高适应度,如诱导血管生成或下调免疫监视可能是由一部分癌细胞介导的,以使其他癌细胞受益。表达干扰素反应细胞、T细胞和巨噬细胞的共定位强调癌细胞状态的功能作用可以通过分析肿瘤结构来理解。
中科优品推荐
【中科新生命】金秋有礼!单细胞转录组和空细胞转录组联合产品大促,可提供完整的空间多组学联合研究 “一站式”解决方案,全面助力各位老师勇攀科研高峰! 优惠多多,诚意满满,快来联系我们吧!
