单细胞转录组与空间转录组的融合,已经在科研界燃起熊熊烈火,成为科研新宠。来和中科新生命一起为这组学融合的科研之火加薪吧。
为了回馈广大客户的信任与关注,特推出金秋钜惠活动,即:
空间转录组+单细胞转录组联合
3.5W起
参与本次活动可赠送组织解离+包埋组织块切片+质检+HE染色+超高清图像扫描~
参与本次活动的客户再赠送单细胞转录组标准分析+空间转录组标准分析+两组学联合分析~
中科新生命将开通极速周期,即单细胞转录组数据15个工作日交付,为您的科研之旅开通最高效便捷的绿色通道。
那么单细胞转录组和空间转录组联合到底是如何解决科学问题的呢?小编今天来做个简述~
为什么要联合?
单细胞转录组(scRNA-seq)技术目前在解开单个细胞内mRNA异质性和复杂性,揭示组织/器官/有机体中不同细胞组成和功能,但组织在解离过程丢失了空间维度信息。空间转录组技术则充分展示空间维度的异质性,但无法达到单细胞精度。那么,双剑合璧,空间转录宛如高通量的免疫荧光,可以发掘单细胞的空间定位、验证关键marker的准确性,观察空间互作、原位切片的特点等。两者技术互补,可更好的探索生命机理及组织异质性和肿瘤微环境(TEM)的复杂相互作用,达到更上一层楼的效果。
如何联合?
这篇综述文章(IF 42.7)回顾总结了单细胞转录组与空间组学技术联合分析方法。目前的整合方法大体可以分成两种主要方法,即反卷积(deconvolution)和映射(mapping)。反卷积旨在根据单细胞数据,从单个ST spot中转录的mRNA混合物分离出离散的细胞亚型。映射的基本思路是以单细胞分辨率创建空间分辨率的细胞类型映射,即基于scRNA的细胞亚型定位到HPRI图谱上的每个细胞和将每个scRNA-seq细胞定位到组织的特定生态位或区域。
联合后应用领域有哪些?
应用案例——生长发育
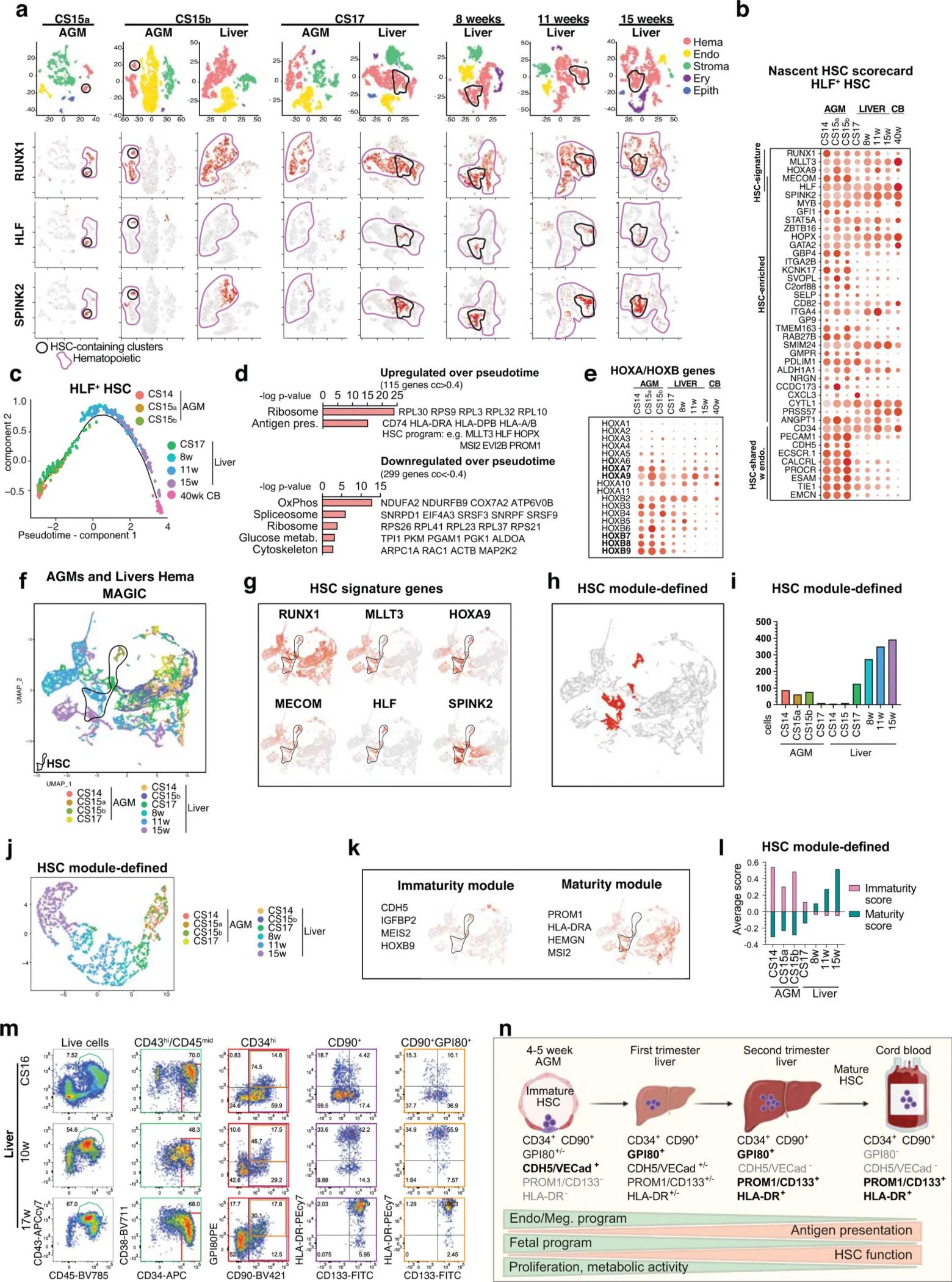
这篇文章(IF 64.8)通过单细胞转录组测序绘制了人类HSC 从动脉造血内皮细胞产生的全过程,并结合空间转录组动态展示了主动脉内造血群(Intra-Aortic Haematopoietic Clusters, IAHCs)中HSC的产生,验证了从人类多能干细胞中产生的主动脉-性腺-中肾样决定性造血干细胞和祖细胞,并为促进其向功能性造血干细胞的成熟提供了指导。
应用案例——预测生存和靶向治疗反应
这篇文章(IF16.6)通过单细胞和空间转录组的联合,描述和揭示肿瘤核心(TC)和肿瘤边缘(LE)之间独特的基因表达空间模式,帮助更好地了解癌症侵袭和转移的保守特征,并指导后续针对LE癌症治疗工作,时空机制见解将有助于指导口腔鳞状细胞癌(Oral squamous cell carcinoma, OSCC)及其他领域改进靶向治疗的发展。
应用案例——肺癌脑转移的致病机制
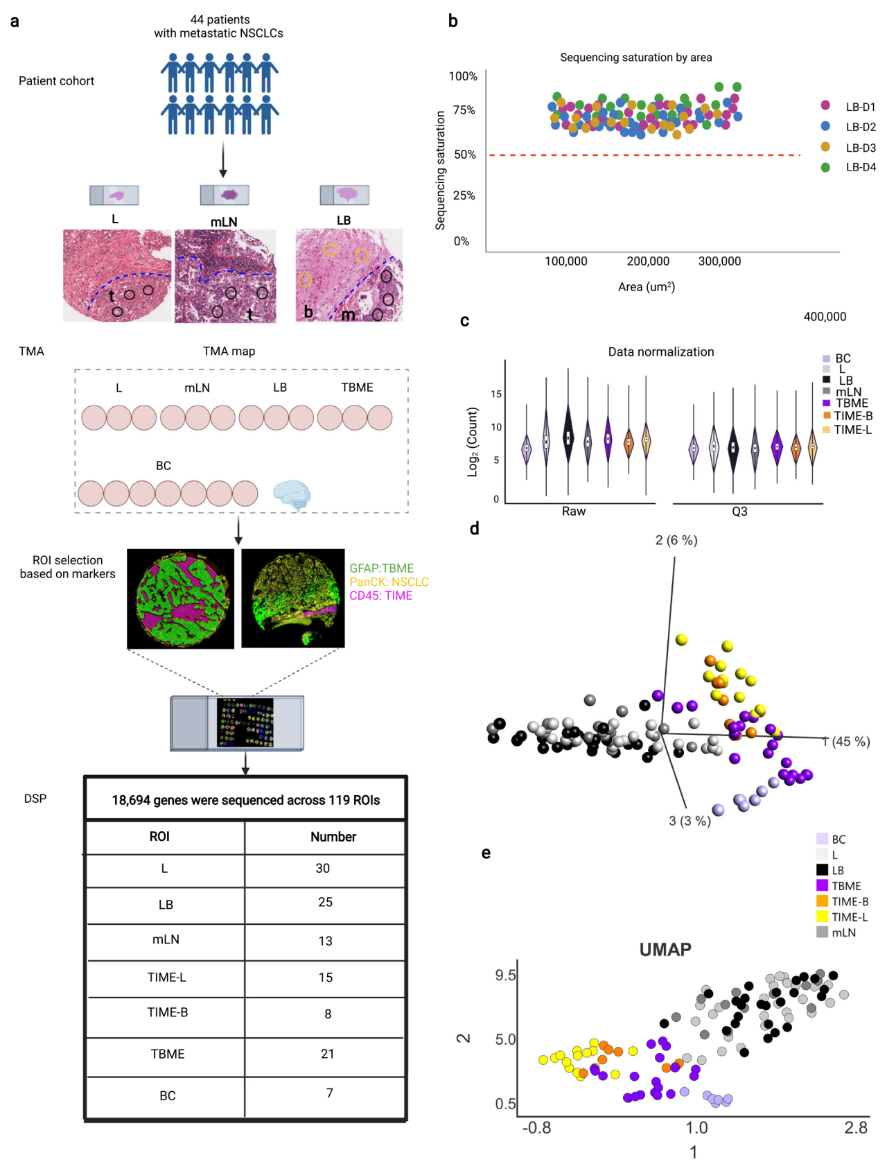
本文(IF16.6)通过单细胞转录组和空间转录组的联合,揭示了脑转移(BrMs)的分子和细胞基础,描绘了用肿瘤核心、肿瘤免疫微环境(TIME)和肿瘤脑微环境(TBME)的形态学标志物解析癌细胞转移的整个转录组图谱,为理解肺癌脑转移的空间和功能异质性提供了一个系统框架,利于今后对NSCLC和BrMs的研究,为癌细胞转移机制和治疗方法研究带来思路和便利。
应用案例——肿瘤微环境
这篇文章(IF 46.9)通过单细胞转录组和空间转录组技术的联合,揭示了原发性胰腺肿瘤中的导管细胞、巨噬细胞、树突状细胞和癌细胞亚群具有空间上有限的富集,并且与其他细胞类型具有明显的富集。绘制scRNA -seq定义的亚群结构可用于揭示复杂组织固有的相互作用,通过免疫荧光与组织切片H&E染色实验证明了癌症成纤维细胞和表达应激反应基因模块的癌细胞存在共定位关系,表明它们之间的功能相关性。此外,确定了表达应激反应基因模块的炎性成纤维细胞和癌细胞的共定位,将来可能具有预后价值。
应用案例——肿瘤免疫
本文(IF 64.5)整合单细胞RNA测序、空间转录组和多路离子束成像绘制了人类鳞状细胞癌组成和空间结构的多模式图谱,发现了一个定位于肿瘤前沿的肿瘤特异性角化细胞(TSKs)。TSK在肿瘤微环境的机制探索,体内CRISPR筛选确定的肿瘤亚群致瘤基因网络,为肿瘤和免疫动力学研究提供了极大支持。
这些仅仅是单细胞和空间组学联合应用前景中的冰山一角,单细胞和空间组学的联合必将成为科学家们探索器官结构、疾病机理、个体发育、生命演化、肿瘤研究及神经类研究等的底层工具。
