18 年
手机商铺
公司新闻/正文
500 人阅读发布时间:2023-08-08 13:26
猪肉富含蛋白质、脂质、维生素和矿物质,是世界上除家禽外消费量最大的肉类。与冷冻肉相比,冷藏(4°C)猪肉因其美味和高营养价值而成为最常食用的鲜肉,但是随着储存时间的延长,冷藏猪肉的新鲜度会因腐败和变质而显著下降,从而引发经济损失和食品安全问题。腐败过程中脂质氧化、自身酶解反应和微生物活动会产生大量的低分子量代谢物,这些代谢物的分析和表征可以为肉类控制和质量评估提供重要信息。因此,准确识别猪肉储存过程中代谢产物的潜在标志物是监测肉制品质量的关键。
2023年6月,中国农科院团队在Food Chemistry(IF 8.8)上发表了题为“Insight from untargeted metabolomics: Revealing the potential marker compounds changes in refrigerated pork based on random forests machine learning algorithm”的文章。该文主要结合非靶向代谢组和随机森林机器学习算法分析了冷藏猪肉中的非挥发性化合物,发现D -木糖、黄嘌呤和丙酮醛可能是影响冷藏猪肉新鲜度的关键标志化合物,并创新性地提出了戊糖相关代谢在猪肉腐败中的关键作用。该研究提供了猪肉代谢产物的全面概况,并为识别猪肉中的生物标志物提供了新的思路,可用于肉类和肉制品的质量评价。中科新生命参与了该研究中非靶向代谢组检测的相关工作。

研究材料
猪腰最长肌(LL)
技术路线
步骤1:新鲜度相关指标分析;
步骤2:非靶向代谢组学分析;
步骤3:筛选冷藏猪肉中潜在的生物标志物;
步骤4:代谢途径分析;
步骤5:新鲜度生物标志物的鉴定。
研究结果
1. 新鲜度相关指标分析
将猪腰最长肌分成六块,分别在4℃下用好氧膜密封0天(约死后24小时)、1天、3天、7天、9天和11天,每个保存时间取8份肉样品作为重复。作者首先研究了作为猪肉保鲜过程中重要指标的pH值和颜色(L*、a*、b*)的变化,发现猪肉的pH值、L*值和b*值基本保持稳定(p>0.05),而a*值则先升高后降低(p<0.05)。随后,对总挥发性碱性氮值(TVB-N)和总活菌计数值(TVC)的变化进行了评估,以确定蛋白质分解和细菌生长情况,发现猪肉样品的TVB-N和TVC值随储存时间的延长呈增加趋势,且猪肉在简单包装的常规储存条件下(4℃)的保质期可达7天。
2. 非靶向代谢组学分析
采用非靶向UHPLC-MS/MS技术评价了猪肉在储存过程中非挥发性成分的变化,使用方差分析(p<0.05)研究猪肉样品中代谢物丰度的差异,共筛选出873种差异代谢物,主要包括脂类和类脂分子、有机酸及其衍生物、有机杂环化合物、有机氧化合物、苯类化合物等。冷藏猪肉中两种主要成分的含量包括脂质和类脂分子(261种)、有机酸及其衍生物(234种)在储存7天后含量明显增加,而作为脂类和类脂分子主要成分的甘油磷脂在储存过程中则保持稳定。同时,检测到氨基酸、多肽和类似物189种,它们的含量在储存过程中不断增加,证实了猪肉蛋白质的持续降解(图1)。

图1 基于方差分析的鉴定代谢物丰度分析
3. 筛选冷藏猪肉中潜在的生物标志物
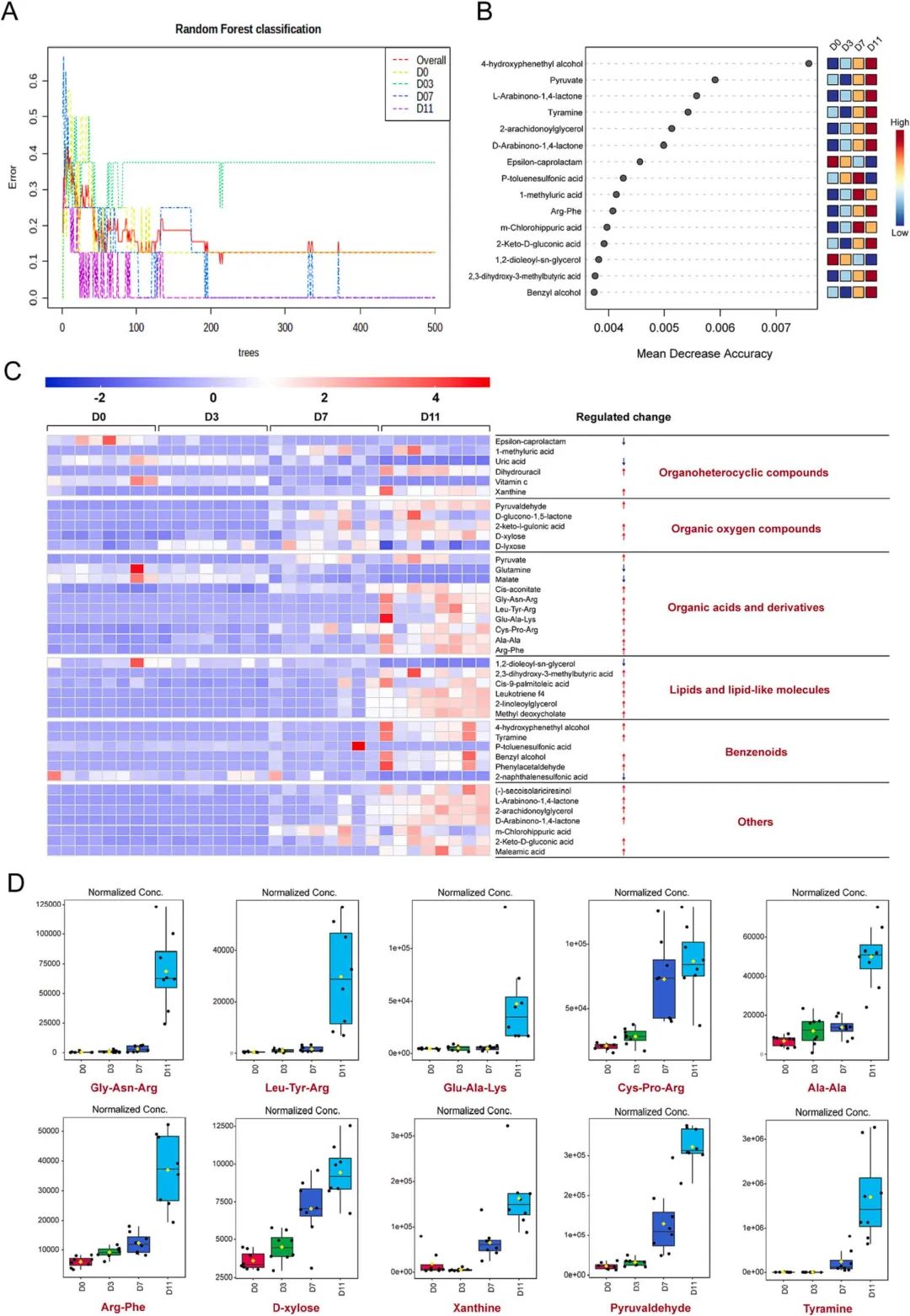
为了进一步评估不同猪肉样品中代谢物之间的差异,使用了随机森林模型分析。发现有40种关键的非挥发性化合物,可大大提高随机森林分类的准确率,可作为区分猪肉储存条件的潜在标志物。此外,构建ROC曲线评估40种标志物的性能,发现40种潜在标志物的AUC值为0.964,表明随机森林模型识别的标志物具有良好的预测性能。作者还分析了40种潜在标志物在储存过程中的特征。结果发现在冷藏猪肉中,28种标志物的相对丰度随存放时间的增加而增加,6种标志物的相对丰度随存放时间的延长而减少。如小分子肽(Gly-Asn-Arg、Leu-Tyr-Arg、Glu-Ala-Lys、Cys-Pro-Arg、Ala-Ala和Arg-Phe)的含量在储存期发生了显著变化(p<0.05),D-木糖、黄嘌呤和丙酮醛的相对含量随着储存天数的延长而增加(图2)。

图2 筛选潜在生物标志物
4. 代谢途径分析
方差分析筛选的差异物主要显著富集在41个代谢途径(p<0.05)中,涉及肽和氨基酸、核苷酸和碳水化合物等途径,也证实了氨基酸代谢和核苷酸代谢是冷藏猪肉中蛋白质降解和氨基酸运输的关键代谢途径。40种潜在生物标志物主要富集在10种不同类型的关键通路(p<0.05)上,与戊糖代谢相关的代谢变化如D -木糖含量上调,D -葡萄糖和D -葡萄糖-1,5-内酯含量波动增加。基于多变量数据分析,文章提出了冷藏猪肉中潜在生物标志物变化的假设示意图:与嘌呤和嘧啶代谢相关的二氢尿嘧啶和黄嘌呤含量随着储存时间的增加而上调,而谷氨酰胺和尿酸含量则下调。与酪氨酸代谢相关的代谢物变化是酪胺上调,也涉及通过苯丙氨酸代谢不断产生苯yi醛(图3)。
综上,脂质(甘油磷脂除外)、氨基酸、碳水化合物和核苷酸的降解和氧化是猪肉在储存过程中产生非挥发性物质的主要因素。嘌呤代谢、嘧啶代谢、戊糖代谢和蛋白质降解是影响冷藏猪肉腐败的主要代谢途径。此外,脂肪酸可以通过TCA循环影响这一代谢过程中的物质。表明可以利用在这些代谢途径中检测到的潜在生物标志物来更好地了解储存时间对冷藏猪肉质量的影响(图4)。

图3 KEGG分析

图4 猪肉样品中特征非挥发性成分代谢途径整合
5. 新鲜度生物标志物的鉴定
O2PLS用于检查筛选的生物标志物与冷藏猪肉质量属性之间的潜在联系,发现D-木糖、2-酮-L-古洛糖酸、间氯马尿酸、丙酮醛和丙酮酸与肉质性状(TVB-N、TVC和b*)呈正相关。在20种已鉴定的代谢产物中,发现D-木糖、2-酮-D-葡萄糖酸、黄嘌呤、D-阿拉伯糖酸-1,4-内酯 和丙酮醛与冷藏猪肉中的TVB-N和TVC值强相关(|r|>0.8),而其余代谢产物与一种或多种肉类性状中等相关(|r |≤0.8)。为了确定可以用作冷藏猪肉新鲜度指标的关键标志化合物,基于与TVB-N和TVC值相关(|r|>0.8)的5个标志化合物进行了多元线性回归分析,最终确定了3个关键标志化合物:D-木糖、黄嘌呤和丙酮醛(图5)。

图5 O2PLS分析
文章小结
文章建立了UHPLC-MS /MS代谢组学结合机器学习算法来分析冷藏猪肉中的非挥发性化合物。利用随机森林模型筛选出40种潜在的生物标志物,多元线性回归分析表明D-木糖、黄嘌呤和丙酮醛可能是影响冷藏猪肉新鲜度的关键标志化合物。

基于随机森林机器学习算法的代谢组学策略总体工作流程
【中科新生命】建立了完整的代谢组学服务平台,其中非靶代谢组plus产品使用优质平台和高质海量自建标准品数据库,采用严格的代谢物鉴定标准和要求,云平台交互式分析,更有多篇顶刊项目文章(CELL等)加持,助您分析无忧。欢迎感兴趣的老师前来咨询。