18 年
手机商铺
公司新闻/正文
513 人阅读发布时间:2023-05-24 16:57

牙周炎是一种全球性的慢性多因素炎症性疾病,与牙齿生物膜有关,其特征是牙周支持组织(包括牙周膜和牙槽骨)的进行性破坏。牙周微生物群落和宿主免疫炎症反应之间的失调被认为是牙周炎的主要原因。巨噬细胞的表型转化在牙周炎的发生、发展和消退中起着重要的免疫反应作用。在炎症或其他环境刺激下,间充质干细胞(MSCs) 通过其分泌组发挥免疫调节作用。已经发现,来源于脂多糖(LPS)预处理或三维(3D)培养的MSCs的分泌组通过诱导M2巨噬细胞极化,显著降低包括牙周炎在内的炎症疾病的炎症反应。
天津医科大学隋磊和赵艳红研究团队在INT J MOL SCI杂志上发表题为“Regulatory Effects of Three-Dimensional Cultured Lipopolysaccharide-Pretreated Periodontal Ligament Stem Cell-Derived Secretome on Macrophages”的研究成果。在该研究中,作者构建了PDLSC–SupraGel培养系统,并在LPS预处理经3D培养后收集牙周膜干细胞(PDLSCs)衍生的分泌组,以验证分泌组对巨噬细胞极化和迁移的调节作用。同时还利用多因子技术检测了分泌组中的免疫细胞因子的变化,以推测巨噬细胞的调节机制,试图为巨噬细胞调节牙周炎等炎症性疾病的无细胞治疗提供理论依据。其中,中科新生命为本研究提供了多重细胞因子检测服务。

研究材料
牙周膜干细胞(PDLSCs)的细胞上清,n=12
技术路线
步骤1:不同浓度LPS预处理对PDLSCs的影响;
步骤2:PDLSC–SupraGel培养体系的构建;
步骤3:qRT-PCR和多细胞因子检测验证LPS预处理和3D培养PDLSCs来源分泌组对巨噬细胞极化和迁移的影响。
研究结果
1. LPS预处理对牙周膜干细胞(PDLSCs)的影响
在CCK8测定分析中发现LPS预处理促进了PDLSC的增殖(Fig1-A),且qRT-PCR验证了LPS培养48小时后,PDLSCs中IL-10、IDO、TSG-6、IL-6、IL-8和TGF-β mRNA的表达都呈现不同程度的增加(Fig1-B)。

图1 LPS预处理对PDLSCs的影响
然后,作者收集了LPS预处理的PDLSCs的条件培养基(CM),并用其培养预极化的M1巨噬细胞。结果表明,与M1巨噬细胞相比,不同浓度LPS预处理的PDLSCs衍生的CM抑制了M1标记物iNOS的mRNA表达(p<0.05)。同时,10.0μg/mL LPS预处理的PDLSCs的CM显著促进了M2标志物Arg-1的高mRNA表达(Fig2-A)。Western blot结果与qRT-PCR结果高度一致(Fig2-B)。

图2 LPS预处理的PDLSCs的CM对巨噬细胞极化的影响
2. PDLSC–SupraGel培养体系的构建
将未处理的PDLSCs和用10.0μg/mL LPS预处理的PDLSCs封装并培养在SupraGel中作为三维(3D)培养物,并以二维(2D)培养作为对照。细胞活性检测、半定量和CCK8测定分析表明,2D和3D培养条件下,PDLSCs在第1、3和7天具有良好的生存能力。然而,在第10天,PDLSCs球体的体积在2D培养板中表现出显著的抑制作用,在3D培养中,有或没有LPS预处理的PDLSCs增殖缓慢,没有表现出增殖抑制(Fig3)。

图3 PDLSCs在SupraGel中的生长、活力和增殖
3. 分泌组对巨噬细胞极化和迁移的影响
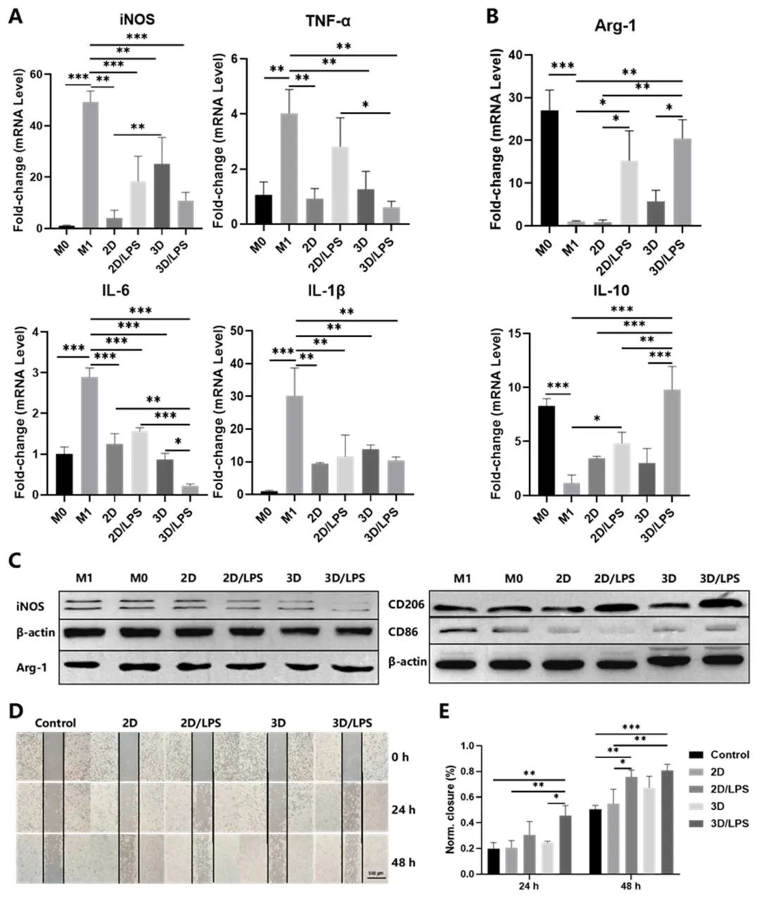
通过添加PBS和离心,作者成功地从SupraGel中分离出PDLSCs,并收集了来源于不同条件下生长的PDLSCs的分泌组:细胞培养板中的PDLSCs(2D)、细胞培养板中LPS预处理的PDLSCs(2D/LPS)、SupraGeel中的PDLSCs(3D)和SupraGee中LPS预处理的PDLSCs(3D/LPS)。然后使用不同条件下的分泌组来培养M1巨噬细胞。与单独培养的M1巨噬细胞相比,分泌组培养的M1巨噬细胞中iNOS、TNF-α、IL-1β和IL-6的mRNA表达显著降低,而分泌组培养的M1巨噬细胞中Arg-1的mRNA表达显著高于M1巨噬细胞。蛋白质印迹显示,分泌组抑制M1巨噬细胞中iNOS和CD86的表达,促进了M1巨噬细胞中Arg-1和CD206的表达。此外,划痕试验的结果显示,分泌组显著促进巨噬细胞的迁移。

图4 分泌组对巨噬细胞极化和迁移的影响
同时作者利用多重细胞因子检测技术对2D、2D/LPS、3D和3D/LPS组衍生的分泌组进行了免疫细胞因子测定(48种细胞因子),以研究不同的处理是否转化为相应分泌组中旁分泌因子含量和成分的改变。在检测的48种细胞因子中,LPS或3D培养处理后,PDLSCs中参与巨噬细胞极化和分化因子、趋化因子、生长因子、炎症细胞因子发生显著变化(Fig5-6)。

图5 LPS和/或3D培养处理后PDLSC衍生分泌组的免疫细胞因子测定(A:巨噬细胞极化和分化因子;B:趋化因子)

图6 LPS和/或3D培养处理后PDLSC衍生分泌组的免疫细胞因子测定(A:生长因子;B:炎症细胞因子)
讨论
LPS作为一种常用的炎症诱导剂,已在MSC预处理中进行了研究。如上所述,LPS预处理的MSC来源的分泌组可以诱导M2巨噬细胞极化并分泌抗炎因子,从而在炎症性疾病的治疗中发挥作用。然而,一些研究表明,LPS也可以促进MSC的促炎表型,并逆转其治疗性免疫抑制作用。在本研究中,作者设置了一个包含LPS浓度和研究中常用的固定时间点的浓度梯度,以初步探讨LPS浓度对PDLSCs的影响。结果发现10.0μg/mL LPS预处理的PDLSCs在SupraGel中具有良好的生存活力;多重细胞因子检测结果发现,LPS预处理和/或3D培养后,参与巨噬细胞极化、分化和趋化的细胞因子和促再生生长因子在PDLSC来源的分泌组中的表达增加,促进了体外M2巨噬细胞极化和巨噬细胞迁移。上述结果表明,来源于3D培养的LPS预处理的PDLSCs的分泌组具有通过调节巨噬细胞迁移和极化来调节炎症微环境向再生微环境的转化的潜力。
多重细胞因子检测产品介绍
细胞因子是由免疫细胞(如单核、巨噬细胞、B细胞、T细胞等)和某些非免疫细胞(内皮细胞、纤维母细胞等)经刺激而合成、分泌的一类具有广泛生物学活性的小分子蛋白质。越来越多的临床研究证实,在免疫应答过程中,细胞因子在免疫调节、炎症应答、肿瘤转移等生理和病理过程中起重要作用。而多重细胞因子检测技术作为一种简单、快速、高灵敏度的检测方式,可以满足大批量样本中多种细胞因子的同步检测,不仅是基础免疫研究的有较手段,同时在临床疾病诊断、病程观察、疗效判断及细胞因子治疗监测方面具有重要价值。
检测清单:

产品优势:
检测通量高——与传统ELISA单个因子检测的通量相比,本产品可以一次检测多种细胞因子,极大提高检测通量、降低样本量需求、节约时间及操作成本。
检测灵敏度高——免疫因子在体内的丰度非常低,基于质谱的蛋白质组学检测方式很难检测到这类蛋白质。而本产品的检测灵敏度可达pg/ml,充分满足免疫因子组这类低丰度蛋白质组的检测需求。
绝对定量——本产品和直接对免疫因子组进行绝对定量,一方面避免了不同批样本批次效应的问题,同时也为大数据的积累和转化(例如临床标志物)提供了更合适的数据形式。
样本类型:
血清/血浆、细胞培养上清、组织/细胞裂解液、外泌体、体液等(如眼泪、房水、灌洗液等)。
应用领域:
免疫/炎症、CRS/细胞因子风暴、神经系统疾病、心血管疾病、代谢类疾病、肿瘤微环境、Car-T/基因治疗、药效/安全性评价、类器官等。
中科优品推荐
【中科新生命】建立了完整的多组学服务平台,通过多组学生物信息学报告的剖析和引导,能够帮助老师们从庞大而又复杂的多组学数据中迅速理出线索,充分利用好组学大数据带来的系统生物学信息。联合分析限时免费体验中,诚邀您来体验。