18 年
手机商铺
公司新闻/正文
343 人阅读发布时间:2022-11-23 14:40
老年性耳聋(ARHL)是老年人中最常见的感觉障碍。目前,没有治疗方法可以有效预防或逆转ARHL。老化的听觉器官通常伴随着氧化应激和代谢恶化的加剧。随着人口老龄化,ARHL的发病率增高,目前已经成为老年人中三大最常见慢性病之一。
9月22日,国际知名期刊 Redox Biology(IF 10.787)在线发表了上海交通大学医学院附属新华医院杨军教授课题组题为“Dietary intake of deuterium oxide decrases cochlear metabolism and oxidative stress levels in a mouse model of age-related hearing loss ”的研究文章。文章主要采用代谢流技术研究了重水(D2O)对ARHL小鼠模型的影响,结果发现D2O补充剂可以通过减缓新陈代谢速度和减少耳蜗中的内源性氧化应激的产生来阻碍小鼠模型中ARHL的进展。这些发现为保护耳蜗免受氧化应激和调节新陈代谢以预防ARHL 开辟了新的途径。中科新生命为本研究提供了代谢流检测服务。

研究材料
DBA/2J 、CBA/CaJ和C57BL/6J小鼠模型的耳蜗技术路线
步骤1:膳食 D2O 补充剂可改善 DBA/2J 小鼠的ARHL和保护耳蜗毛细胞;
步骤2:膳食D2O补充剂可减少耳蜗中的内源性氧化应激;
步骤3:D2O可减缓分解代谢反应,并可能延缓与衰老有关的代谢过程;
步骤4:D2O可以改善 C57BL/6J 和 CBA/CaJ 小鼠模型中的 ARHL,并减少耳蜗中的内源性氧化应激。
研究结果
研究者使用实验小鼠(使用的三种小鼠品系DBA/2J、C57BL/6J 和 CBA/ CaJ)从出生后第4周到第9周用10%D2O处理,测量了小鼠饮用水量和小鼠体重,以确定每日D2O处理对体重的影响。与对照组小鼠相比,处理组小鼠的饮水量和体重没有显著差异;通过分析4周龄、9周龄、20周龄和40周龄在4至32kHz频率范围内对纯音刺激的听性脑干反应(ABR)来估计听力阈值(HT),DBA/ 2J小鼠表现出早发性(4周),进行性,高频(>16 kHz)听力损失 。在9周时,DBA / 2J小鼠的听力水平与4周相比显著升高。DBA/2J 处理小鼠在9周龄时测得的HT在8、11和16 kHz时显著低于对照小鼠各自频率的HT,这些发现与处理组和对照组小鼠耳蜗基部感觉上皮中外毛细胞(OHC)存活率的显著差异相关。

图1 实验过程中的饮水量和体重变化

图2 膳食D2O补充剂对DBA / 2J小鼠听力的影响
2. 膳食D2O补充剂可减少耳蜗中的内源性氧化应激
4-HNE(4-羟基壬烯醛)是脂质过氧化的高活性副产物,被广泛认为是氧化应激标志物,可能触发氧化应激的细胞毒性作用。为了确定膳食D2O补充剂是否影响耳蜗中的氧化应激水平,对用抗4-HNE抗体免疫标记的固定耳蜗切片进行了共聚焦荧光成像 。研究表明NRF2/ARE/HO-1轴对噪声引起的耳蜗氧化损伤具有保护作用。在9周年龄,与对照组小鼠相比,处理组中NRF2 和HO-1蛋白质的表达水平显著降低,并且在 DBA / 2J小鼠的螺旋神经元(SGNs),柯蒂氏器(Co)和血管纹(SV)中也显著降低。与DBA / 2J小鼠中各自的对照组相比,处理组中SGNs,Co和SV中的谷胱甘肽化蛋白水平降低。结果表明,膳食D2O补充剂降低了内源性ROS水平,从而减少了对NRF2依赖性保护机制的需求。

图3 膳食D2O补充剂对DBA / 2J小鼠耳蜗脂质过氧化的影响

图5 膳食D2O补充剂对DBA / 2J,C57BL / 6J和CBA / CaJ小鼠耳蜗中HO-1表达的影响

图6 膳食D2O补充对DBA / 2J,C57BL / 6J和CBA / CaJ小鼠耳蜗中谷胱甘肽化蛋白表达的影响
3. D2O可减缓分解代谢反应,并可能延缓与衰老有关的代谢过程
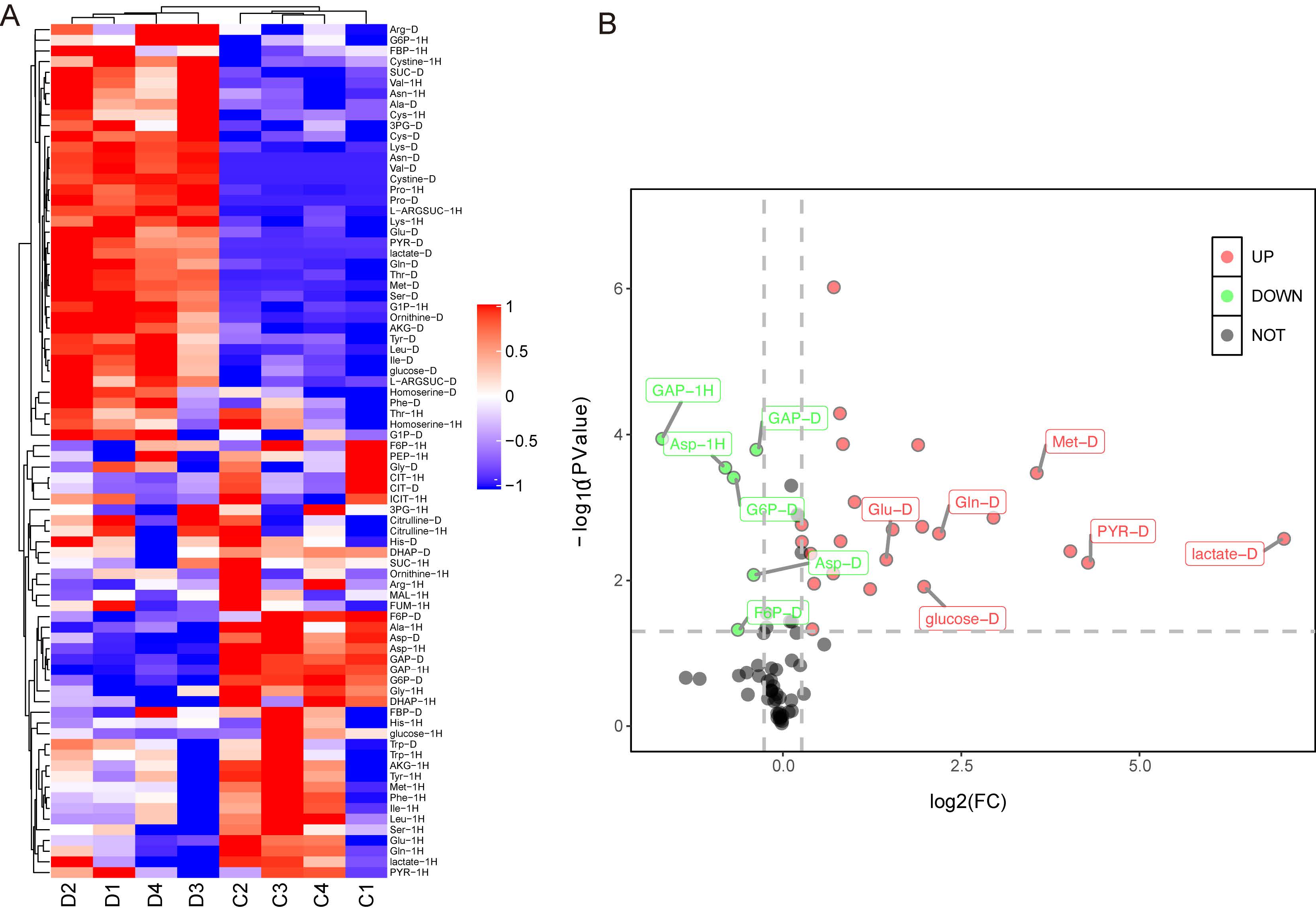
通过内耳代谢流分析,比较了不同底物的代谢,包括25种氨基酸和参与糖酵解和三羧酸循环的关键中间产物。结果显示部分代谢物在处理组和对照组的耳蜗中差异表达。其中八种氨基酸(Lys、Cys、Pro、L-Argsuc、cytine、Val、Asn和Gly)在处理小鼠中1H和D均显著增加。只有Asp在处理小鼠中显示1H和D减少。葡萄糖代谢中,共检测出18种糖酵解和三羧酸循环的关键中间产物:处理组小鼠中葡萄糖、乳酸、3 PG、SUC、PYR和AKC显示1H不变,D增加;F6P和DHAP显示1H保持不变,D降低 。总之,代谢流分析表明,D2O主要减缓涉及葡萄糖和氨基酸的分解代谢反应,因此可能在一定程度上延缓与衰老相关的代谢恶化。

图7 膳食D2O补充剂对DBA / 2J小鼠耳蜗代谢水平的影响

图8 膳食D2O补充剂对DBA / 2J小鼠耳蜗中葡萄糖代谢和三羧酸循环(TCA)的影响

图9 膳食D2O补充剂对DBA / 2J小鼠耳蜗氨基酸代谢的影响
4. D2O可以改善 C57BL/6J 和 CBA/CaJ 小鼠模型中的 ARHL,并减少耳蜗中的内源性氧化应激
研究者使用另外两种ARHL小鼠模型(C57BL / 6J小鼠和CBA / CaJ小鼠)来研究D2O对ARHL进展的影响。从4周龄开始使用10%的D2O膳食补充剂,在C57BL / 6J和CBA / CaJ小鼠的耳蜗中,与对照小鼠相比,用作内源性ROS标志物的4-HNE在处理组小鼠的耳蜗中明显减少。另一方面,免疫印迹和免疫荧光数据显示,与对照组耳蜗相比,处理组耳蜗中 Nrf2,HO-1和谷胱甘肽的表达均降低。Nrf2/HO-1途径和谷胱甘肽代谢途径也受到抑制。这些结果表明, D2O可能会改善不同类型的ARHL。
小结