18 年
手机商铺
公司新闻/正文
350 人阅读发布时间:2022-09-27 10:05
继发部位转移仍然是结肠癌相关死亡的主要原因,也是结肠癌治疗的主要障碍。因此,进一步研究转移性结肠癌的作用机制,寻找潜在的治疗靶点具有重要而紧迫的意义。组蛋白转移酶和组蛋白去乙酰化酶(HDACs)是广泛表达的酶,负责可逆和动态的蛋白乙酰化,HDAC6是18种哺乳动物HDACs中的成员。在许多肿瘤中,HDAC6的过表达增加了细胞运动性,并与肿瘤原发期的晚期和预后不良有关,这些发现为HDAC6与肿瘤转移有关的观点提供了强有力的证据。AKAP12 (a激酶锚定蛋白12)是AKAPs家族成员,以时空方式组装信号通路和细胞骨架蛋白,而至少50%的结肠癌患者中AKAP12表达减少或丢失。已有研究表明AKAP12是一种肿瘤/转移抑制因子。然而,AKAP12去乙酰化在结肠癌转移中的调控机制和作用尚不清楚。
2022年9月,天津医科大学肿瘤医院李慧教授团队于Cancer Letters (IF 9.756)发表了题为“HDAC6-dependent deacetylation of AKAP12 dictates its ubiquitination and promotes colon cancer metastasis “文章,其研究了在HDAC6介导的结肠癌转移中,AKAP12去乙酰化的机制和功能意义。通过乙酰化修饰组学、蛋白免疫印迹等技术方法,研究表明AKAP12是HDAC6新的相互作用物和底物,并揭示了一种新的机制,即HDAC6通过调节 AKAP12去乙酰化以及泛素化介导的降解来促进结肠癌转移。其中,中科新生命为该研究提供了乙酰化修饰组学服务。

研究材料
细胞:HCT-116,SW480,HEK293T小鼠:BALB/C裸鼠
组织:人原发性结肠癌组织和癌旁组织
技术路线
步骤1:评估HDAC6与结肠癌转移的相关性;
步骤2:乙酰化修饰组学确定HDAC6的作用底物为AKAP12;
步骤3:确定HDAC6去乙酰化AKAP12的作用位点;
步骤4:探究AKAP12乙酰化与泛素化的串扰作用;
步骤5:稳定表达AKAP12对HDAC6促进结肠癌细胞的运动的影响。
研究结果
1. HDAC6与结肠癌转移高度相关
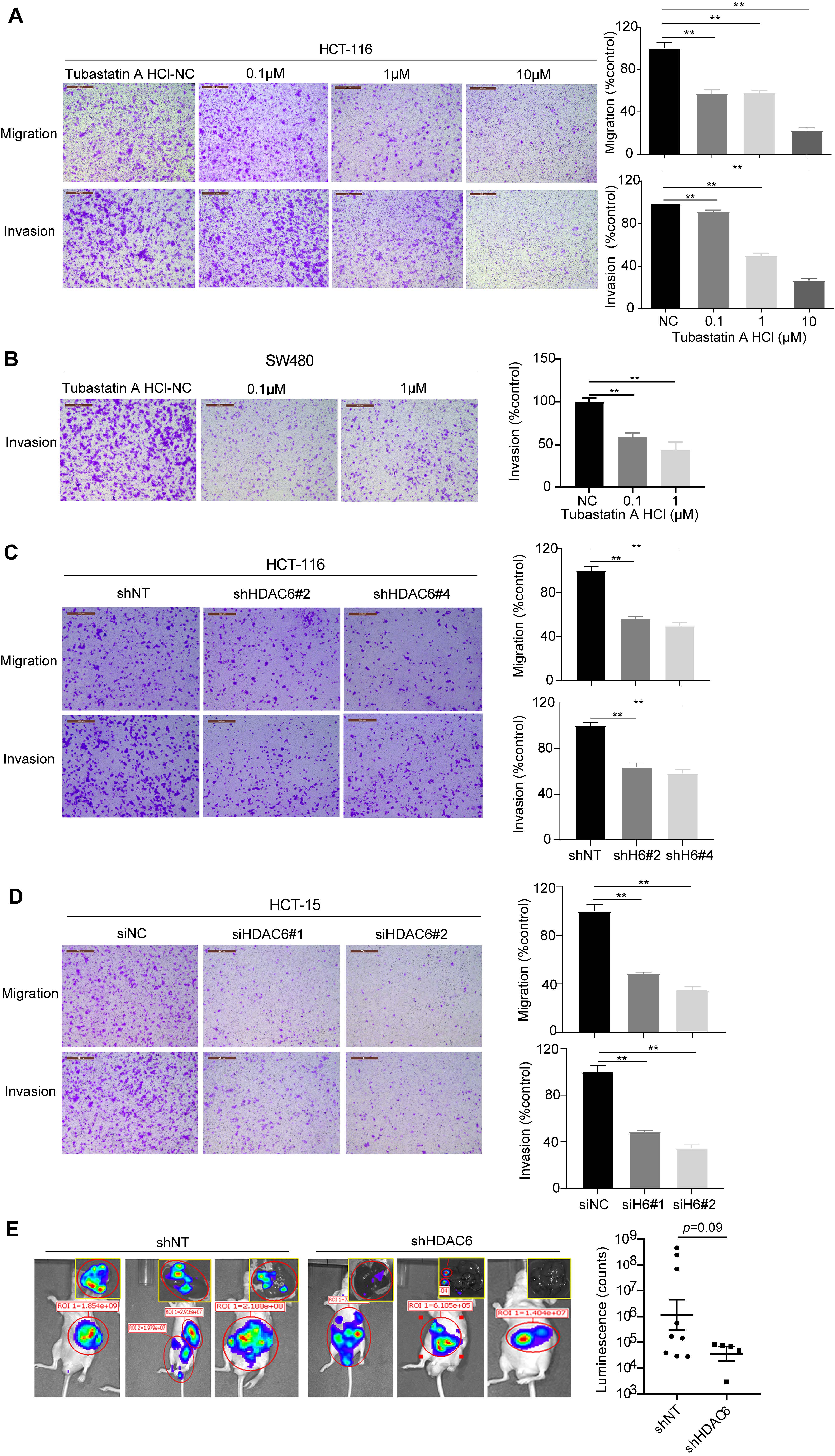
通过对转移性结肠癌数据进行GEO(Gene Expression Omnibus)分析,发现与没有远处转移的组织相比,远处转移的组织中HDAC6 mRNA显著升高。之后研究者使用免疫组化实验来探究HDAC6在人结肠癌组织中蛋白水平的表达。结果表明,70例转移性结肠癌标本中,68.57%的肿瘤表达高水平的HDAC6蛋白,而在非转移性人群中,HDAC6高表达仅为39.22%。接下来,研究者进一步探究了HDAC6在体外对结肠癌细胞运动的影响,发现使用HDAC6去乙酰化酶抑制剂以及敲除HDAC6 均能在未改变细胞活力的情况下,显著抑制人结肠癌细胞系HCT-116、SW480和HCT-15的细胞迁移和侵袭能力。此外,在裸鼠肝转移模型中的研究表明,HDAC6高表达与结肠癌的转移密切相关。

图1 HDAC6与结肠癌转移高度相关

图2 HDAC6缺失抑制结肠癌细胞转移潜能
2. HDAC6与AKAP12相互作用
接下来,研究者开始探究HDAC的潜在底物,阐明其调控机制。对HCT-116 shNT和shHDAC6细胞进行乙酰化蛋白质组学分析,在888种蛋白质中共鉴定到1435种独特的赖氨酸乙酰化肽段,包括1479个独特的乙酰化位点,并结合生物信息学数据分析,研究者将关注点放在了AKAP12上。在通过免疫共沉淀等实验证明HDAC与AKAP12存在着高度特异性的相互作用后,研究人员继续研究AKAP12的HDAC6结合区域。研究结果发现,AKAP12的PKC-和F-actin结合区是其与HDAC6相互作用所必需的。

图3 HDAC6与AKAP12相互作用
3. HDAC6调节AKAP12在K526/K531位点的去乙酰化
上述结果表明,HDAC6在AKAP12的去乙酰化过程中具有特殊而显著的作用,含有pkc结合基序的AKAP12-1-606是HDAC6介导的主要去乙酰化区域。进一步的,研究者用质谱法鉴定了AKAP12中对HDAC6反应的乙酰化位点,发现K526和K531是位于pkc结合区的赖氨酸乙酰化位点。为了评估它们对AKAP12乙酰化的贡献,将K526和K531分别(K526R/K531R)或完全(2KR)突变为精氨酸,这是一种类似赖氨酸去乙酰化状态的电荷保留突变体。结果表明,K526和K531的精氨酸取代均能重现AKAP12乙酰化的缺失。因此,K526和K531可能与HDAC6对AKAP12的去乙酰化有关,且进一步暗示AKAP12中pkc结合基序的关键作用。

图4 HDAC6调节AKAP12的去乙酰化

图5 AKAP12在K526/K531位点去乙酰化
4. HDAC6在K531对 AKAP12去乙酰化有利于其泛素化,降低AKAP12稳定性
研究人员观察到HDAC6过表达不仅能够导致AKAP12去乙酰化,还能致使其蛋白水平降低。因此研究人员探究了HDAC6降低AKAP12表达是否受到蛋白酶体降解的调节,以及AKAP12 中是否存在乙酰化和泛素化串扰。研究表明,HDAC6是通过泛素化-蛋白酶体降解途径诱导AKAP12表达降低,由此研究者推测由HDAC6启动的一个潜在乙酰化和泛素化串扰码可能参与AKAP12蛋白稳定性的调控。在上面讲到,K526/K531是HDAC6对AKAP12去乙酰化作用的两个主要位点。因此,研究者检测了这两个乙酰化位点是否参与蛋白酶体降解过程。结果显示,HDAC6介导的AKAP12在K531处去乙酰化是其泛素化依赖性降解的原因。紧接着,研究人员通过western blot对65例结肠癌患者的生物样本进行了分析,发现在结肠癌组织中,相较于HDAC6低表达组,HDAC6高表达组中AKAP12低表达患者的比例显著增加,而在相邻正常结肠组织中,这一比例相似。这些结果表明,人结肠癌标本中HDAC6水平与AKAP12水平之间可能存在负相关。

图6 HDAC6 在K531位点对AKAP12去乙酰化并促进其泛素化
5. HDAC6需要稳定表达AKAP12来促进结肠癌细胞的运动
有研究表明AKAP12在抑制肿瘤转移中起着重要作用,为了深入了解稳定表达AKAP12在HDAC6介导的细胞运动中的意义,研究者通过敲除HDAC6及沉默表达AKAP12进行研究。结果表明,HDAC6的敲除导致细胞活力显著下降,而抑制AKAP12的表达则能增加细胞活力,这些数据强调了稳定表达的AKAP12在HDAC6介导的细胞运动中的重要性。此外,有明确证据表明AKAP12是PKC的主要底物,因此研究者评估了在HDAC6和AKAP12共沉默的细胞中观察到的被拯救的细胞的活力是否与PKC亚型活性的改变有关。研究结果显示,在HDAC6缺失情况下,生长细胞显示出磷酸化PKC α、β、δ、λ和ϛ蛋白水平的降低,而进一步敲除AKAP12则使PKC信号通路重新激活。以上表明,稳定表达的AKAP12是HDAC6介导细胞运动增强所必需的,且与PKC信号的激活部分相关。

图7 HDAC6介导的结肠癌细胞运动需要AKAP12的稳定表达
小编小结
该文章的研究结果表明AKAP12是HDAC6的一个新的底物,并从AKAP12乙酰化和泛素化相互作用的角度揭示了HDAC6介导结肠癌转移的机制。因此,开发一种以HDAC6为靶点的治疗策略具有深远的临床意义,可以同时增强肿瘤抑制因子AKAP12的乙酰化并阻断其泛素蛋白酶体依赖的降解。