18 年
手机商铺
公司新闻/正文
336 人阅读发布时间:2022-09-09 09:18
在血液循环的生物分子中,蛋白质是主要的功能承担者。因此,蛋白质作为分子生物标志物历来最受关注。然而,想要直接从血液中发现的新型蛋白质生物标志物由于高丰度蛋白的压倒性掩蔽作用而变得复杂(如:免疫球蛋白约占总蛋白质含量的50%)。
近日,Nature Reviews Clinical Oncology(IF 65.011)在线发表了 “Nano-omics: nanotechnology-based multidimensional harvesting of the blood-circulating cancerome”,介绍了“纳米组学”应用于液体活检的多种可能。中科新生命新推出的深度血液4D-DIA蛋白组基于纳米富集+DIA全息扫描+ Spectronaut 16权威分析软件,实现了血液中低丰度蛋白的2000+超高深度鉴定。

在生物液体孵化期,蛋白质在纳米颗粒表面的非靶向吸附被称为“蛋白质电晕”,该技术被用于筛选蛋白生物标志物。纳米颗粒与血液蛋白的结合亲和性是由许多不同的因素决定的,包括纳米颗粒的大小、表面电荷和功能化以及纳米颗粒与生物流体的孵育条件。
血液样本采用纳米质谱蛋白组学分析的实例研究

# 01
文献名称:Nano-Bio interactions in cancer: from therapeutics delivery to early detection
发表期刊:Accounts of Chemical Research(IF 24.466)
发表时间:2021年
检测平台:LC-MS/MS
样本类型:血浆
研究内容:该研究受NP-蛋白电晕特性的启发,开发了一种将多NP-蛋白电晕与质谱相结合的Proteograph平台,通过不同表面性质的纳米磁珠组合,用于对血浆蛋白组进行深入分析。
# 02
文献名称:Rapid, deep and precise profiling of the plasma proteome with multi-nanoparticle protein corona
发表期刊:Nature Communications(IF 17.694)
发表时间:2020年
检测平台:LC-MS/MS
样本类型:血浆
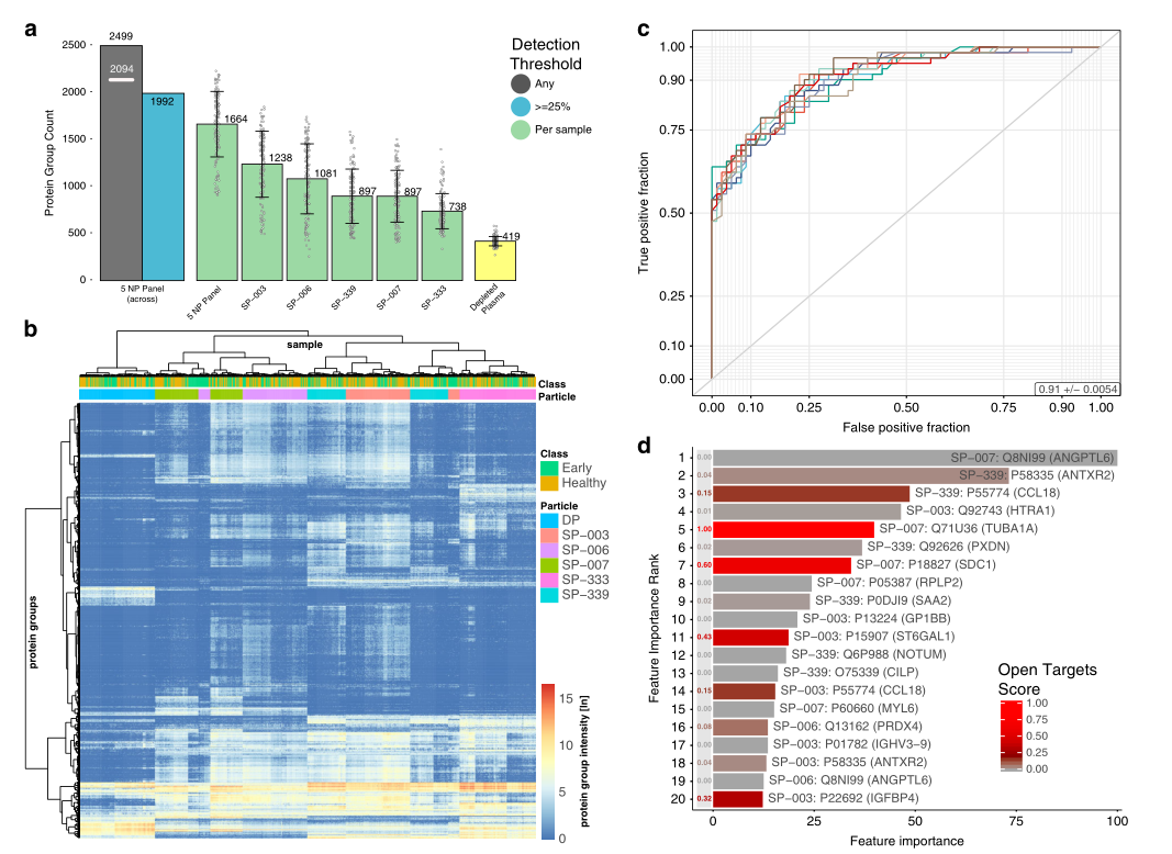
研究内容:在该非小细胞肺癌分类试验中,通过5个NPs,在141个血浆样本中检测了2000多种蛋白质。蛋白质和NPs相互作用的精确定量使深度血液蛋白质组学研究成为现实。

5NPs对早期NSCLC患者与健康人群的分类(n=141)
# 03
文献名称:Nano-scavengers for blood biomarker discovery in ovarian carcinoma
发表期刊:nano todany(18.962)
发表时间:2020年
检测平台:LC-MS/MS
样本类型:血浆
研究内容:通过脂质纳米颗粒-质谱蛋白质组学对晚期卵巢癌患者和健康捐赠者的血浆样本进行分析,鉴定出多种差异蛋白后又通过ELISA进行靶向验证。
小编小结
纳米质谱蛋白组学作为目前创新血液蛋白质组学的研究方法,其特殊的富集方式大大增加了血液样本中低丰度蛋白的鉴定深度,可用于血液样本的生物标志物筛选,实现肿瘤液体活检。