18 年
手机商铺
公司新闻/正文
316 人阅读发布时间:2022-09-02 11:59
褪黑素不仅可以调节老年人明显改变的睡眠/觉醒节律,还可以减缓与年龄相关的大脑功能衰退的过程。以往大量研究表明,褪黑素可通过清除活性氧改善与衰老相关的线粒体功能障碍,抑制脂质过氧化,维持生物膜流动性,抵抗自由基攻击。然而,褪黑素对年龄依赖性线粒体功能和大脑脂质谱变化的影响目前仍知之甚少。
近期,沈阳药科大学临床药学系赵庆春教授团队在Pharmacological Research(IF 10.334)上发表题目为“An integrated multi-omics approach revealed the regulation of melatonin on age-dependent mitochondrial function impair and lipid dyshomeostasis in mice hippocampus”的研究成果。该研究利用DIA蛋白组等技术,研究褪黑素对大脑衰老的影响,发现褪黑素可以通过调节大脑能量代谢和脂质代谢减缓与年龄相关的大脑衰退过程。中科新生命为其提供了DIA蛋白组学技术服务。

研究材料
褪黑素处理与不处理的不同月龄(23个月组、11个月组和7个月组)小鼠大脑组织(n=8)
技术路线
步骤1:观察褪黑素使用前后小鼠代谢速率和海马区抗炎细胞活性;
步骤2:褪黑素使用前后小鼠海马区脑组织的转录组测序;
步骤3:褪黑素使用前后小鼠海马区脑组织的蛋白组和脂质组测定;
步骤4:转录组、蛋白组和脂质组数据联合分析解析褪黑素功能机制。
研究结果
1. 褪黑素可降低中年小鼠全身能量代谢和脑能量释放
研究者使用综合实验动物监测系统 (CLAMS) 发现代谢速率最大的13月龄小鼠在口服褪黑素之后,其耗氧量、二氧化碳产生率和热量释放均显著降低。FDG PET成像与免疫荧光检测发现褪黑素通过抑制神经炎症减少中年小鼠的脑能量释放。进一步形态学分析发现褪黑素可抑制小胶质细胞和星状细胞的过度激活,保护神经元,抑制神经炎症。

图1 褪黑素可降低中年小鼠全身能量代谢和脑能量释放
2. 转录组发现褪黑素调控脂质代谢
作者通过对比使用褪黑素前后小鼠海马组织的转录组结果,发现差异表达基因随着小鼠年龄的增加呈上升趋势,其中TGF-β信号通路和磷脂酰肌醇(PI)代谢通路相关的年龄依赖基因变化最为显著。
图2 转录组学数据
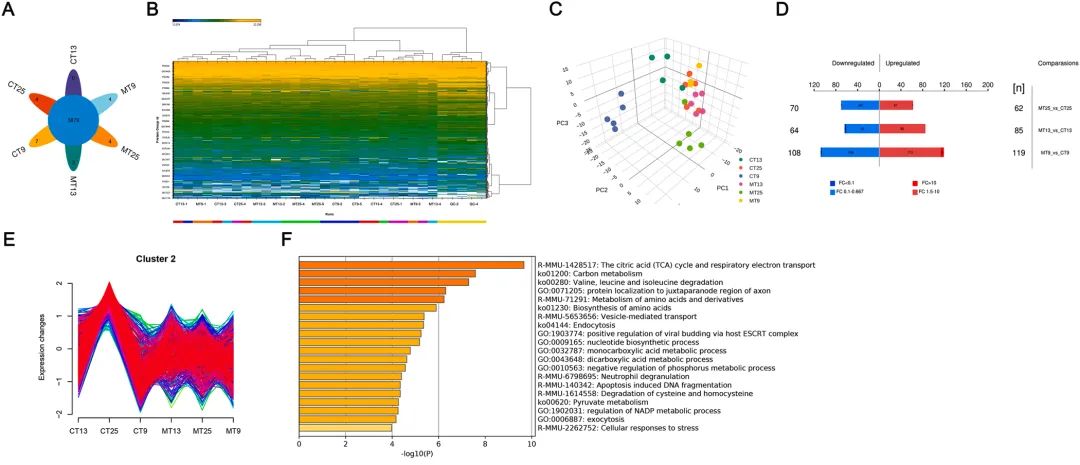
3. 蛋白质组学发现褪黑素影响线粒体电子转运
作者利用DIA蛋白组学技术在每个样本中鉴定到了4000多个蛋白,发现褪黑素处理组和对照组之间的差异蛋白随着年龄的增长而下降,这与转录组结果相反。GO分析显示,与TCA循环和碳代谢相关的蛋白质以及氨基酸的合成和代谢相关的蛋白变化最大。PPI网络分析显示有多个调控蛋白模块,核心蛋白模块均与线粒体功能相关,与缬氨酸、亮氨酸、亮氨酸的合成代谢和链复合体I的修复相关的也是核心调控模块。这些结果表明,慢性给予褪黑素可影响小鼠海马线粒体电子传递和氨基酸降解。

图3 蛋白组学数据
4. 脂质组学发现褪黑素与小鼠海马脂质谱变化有关
作者利用脂质组学,共鉴定出1289种脂质代谢物,其中随小鼠年龄增加发生显著变化的大部分是不饱和长链脂质。作者又将脂质组与蛋白组的数据进行相关联分析,发现大多数上调的差异蛋白与大部分脂质呈正相关。作者进一步分析了海马神经元线粒体的超微结构,发现与对照组相比,褪黑素处理的中年小鼠的海马神经元线粒体形态改变,尺寸增加且线粒体受损减少。

小编小结
综上所述,本研究表明褪黑素对中年小鼠的脑热量代谢具有调节作用。多组学分析和病理结果表明,褪黑素可能通过调节核心蛋白来缓解脂质代谢紊乱,从而修复线粒体功能,减少神经元损伤,进而减缓与年龄相关的大脑衰退机制。