18 年
手机商铺
公司新闻/正文
439 人阅读发布时间:2022-08-23 16:31

01
生殖样本专属单细胞蛋白质组学方法:高性价比,高深度检测
中科新生命针对不同的单细胞样本,分别对应SCoPE2-MS及4D-DIA两种技术路线。对于卵细胞、胚胎等生殖类样本,由于细胞尺寸较大(如小鼠卵母细胞直径约90um),单个样本蛋白含量较高,细胞一般无需分选并且常为冻存样本,因此并不太适用于SCoPE2-MS技术路线。中科新生命经过多次研发优化,最终选择适用于生殖样本的极微量样本制备方法(单管固相增强法),并结合蛋白肽段一步提取法的优势,利用4D-DIA新的离子淌度质谱技术对单个胚胎或卵细胞样本进行质谱检测。

02
小鼠单胚胎近3000蛋白的高鉴定深度、高可靠性
对小鼠单个胚胎进行单细胞蛋白质组学实验,实测数据如图1A所示,单胚胎四次重复实验的平均蛋白鉴定数达到了2800+。此外,对多个小鼠胚胎(5胚胎、10胚胎、20胚胎)进行上机测试,如图1B所示,5胚胎、10胚胎、20胚胎的鉴定数量分别达到了3969、4155、4459。
进一步的,对单胚胎的四组重复实验数据进行相关性分析,如图2所示,4组实验的定量相关性高达0.96,从而实现了结果的鉴定高深度和高稳定性。


图1 小鼠单胚胎及多胚胎蛋白鉴定深度

图2 小鼠单胚胎鉴定蛋白的组间相关性
03
生殖领域蛋白质组学应用建议
中科新生命除提供单细胞蛋白质组学技术服务外,在方案设计、解决应用方案也提供全方位服务,免除后续大数据分析难题。对于胚胎、卵细胞等生殖类样本的课题设计,通常采用不同发育阶段的样本(如卵细胞不同发育阶段)或不同生理状态下取得的生殖样本进行蛋白表达差异等生物学功能分析,以探究相关生物学过程中的关键调控因子。下面我们就以近两年蛋白质组学在生殖领域中的两篇应用文献为素材,一起探究生殖领域方向具体的课题设计。
# 3.1
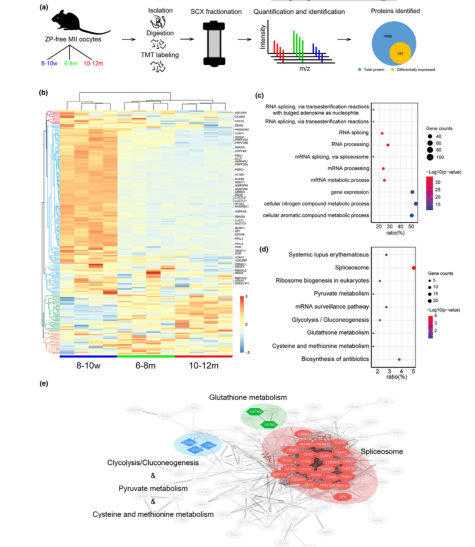
文献题目:Integrative proteome analysis implicates aberrant RNA splicing in impaired developmental potential of aged mouse oocytes
发表期刊:Aging Cell(IF 11.005)
发表时间:2021.10
样本类型:小鼠卵母细胞
组学技术:蛋白质组学(TMT)、转录组学
研究思路:
评估三组来自不同年龄小鼠(8– 10周, 6– 8月,及10– 12月)的MII卵母细胞的数量和质量;
小鼠卵母细胞老化过程中差异性表达蛋白的鉴定;
GO及KEGG分析表明差异性表达蛋白在RNA剪接中高度富集;
使用转录组学发现,在生殖老化的老鼠中有更为显著的胚胎异常剪接以及桑椹胚DNA损伤;
基序分析及蛋白质组学确定PUF60蛋白是一种潜在的核心剪接因子,降低生殖老化小鼠卵母细胞的发育潜能;
差异剪接基因Cdk9剪接的改变模拟生殖老化小鼠早期胚胎质量受损的表型。
图1 三个年龄组MII卵母细胞的蛋白质组学及生物信息学分析
小结:研究者通过蛋白质组学、转录组学等方法,表明卵母细胞老化过程中剪接相关蛋白表达的变化导致选择性剪接的异常调节是老化卵母细胞发育潜能下降的重要原因之一。对这一现象的深入了解有望为卵母细胞老化机制提供新的视角,从而为制定切实可行的干预措施以提升高龄产妇卵母细胞和胚胎质量提供理论依据。
小评:这是一篇以不同生理状态(不同年龄)下的生殖样本(小鼠卵母细胞)为研究对象,以蛋白质组学为主的技术手段,探究其生物学功能并挖掘关键调控因子。值得注意的是,文章中通过TMT蛋白质组学,在375个卵细胞中共鉴定到4888个蛋白质。
# 3.2
文献题目:Single-Cell Quantitative Proteomic Analysis ofHuman Oocyte Maturation Revealed HighHeterogeneity in In Vitro–Matured Oocytes
发表期刊:Mol Cell Proteomics(IF 7.381)
发表时间:2022.7
样本类型:人卵母细胞
组学技术:单细胞蛋白质组学
研究思路:
图2 实验流程及生信分析摘要
小结:研究者通过单细胞蛋白质组学对人类GV、IVM和IVO卵母细胞进行分析,发现IVM卵母细胞的蛋白质表达有很高的异质性。对IVM卵母细胞和IVO卵母细胞之间差异蛋白的进一步功能研究可能有助于提高IVM卵母细胞质量。
小评:这是一篇以单细胞蛋白质组学技术为主要方法,比较不同卵母细胞(GV、IVM、IVO)蛋白表达差异的研究。值得注意的是,文章中优化了蛋白提取与酶解,采用label-free方法进行单细胞蛋白组学实验,共选取34个卵母细胞,定量到2094个蛋白,且单个细胞平均约1900个蛋白。
04
以上是中科新生命单细胞蛋白组学在生殖细胞中的实测数据,若老师对后续的生信分析等感兴趣,可以联系我们,同时也希望以上的文献能对各位老师的研究能够有所帮助。此外,中科新生命所推出的单细胞蛋白质组学产品,除生殖细胞外,也兼容新鲜组织、培养细胞等多种细胞类型,提供从单细胞分选、单细胞蛋白质组学检测以及个性化生信分析等全流程服务,欢迎各位老师咨询。