18 年
手机商铺
公司新闻/正文
643 人阅读发布时间:2022-08-09 10:17

01
文献题目:Oocytes maintain ROS-free mitochondrial metabolism by suppressing complex I发表期刊:Nature(IF 69.504)
发表时间:2022.7
样本类型:人类和非洲爪蟾卵母细胞
组学技术:蛋白质组学(TMT,Label-free)、转录组学
研究思路:
步骤1:检测早期卵母细胞中的线粒体活性氧(ROS)水平; 步骤2:检测卵母细胞中的线粒体膜电位与线粒体呼吸; 步骤3:对早期和晚期非洲爪蟾卵母细胞中的线粒体进行定量蛋白质组学研究; 步骤4:使用label-free蛋白质组学分析人类早期卵母细胞和卵巢体细胞的蛋白变化; 步骤5:使用比色法、分光光度法和代谢测定法测定早期卵母细胞中复合物I的状态和功能,表明早期卵母细胞中缺乏复合物I; 步骤6:检测卵子发生过程中的复合体I和ROS。总结:
研究者通过蛋白质组学和活细胞成像等技术方法,发现卵母细胞能够通过消除复合物I重塑线粒体电子传递链来抑制ROS的产生,从而保持卵母细胞能够处于长期的健康状态。

图1 非洲爪蟾和人类卵母细胞的线粒体蛋白质组
02
文献题目:Depletion of oocyte dynamin-related protein 1 shows maternal-effect abnormalities in embryonic development
发表期刊:Science Advances(IF 14.957)
发表时间:2022.6
样本类型:小鼠卵母细胞
组学技术:单细胞测序、蛋白质组学
研究思路:
步骤1:使用原核移植,表明野生型卵质不足以完全挽救Drp1(动力相关蛋白1)缺失的胚胎中观察到的发育致死; 步骤2:检测DNA甲基化与H3K27me3修饰,发现Drp1缺失的卵母细胞中这两者均减少; 步骤3:对卵母细胞进行单细胞测序和蛋白质组学,发现与表观遗传调控有关的基因在缺乏DRP1的情况下最易被扰乱。总结:
研究者通过使用单细胞测序、蛋白质组学的多组学方法,揭示卵母细胞的线粒体功能在胚胎发育和后代健康中具有十分重要的意义。研究表明线粒体Drp1的缺失,将导致卵母细胞表观基因组的改变,这为可遗传的表型变化是通过线粒体功能的干扰介导提供了强有力的支持。因此,由于线粒体在卵母细胞中能够发挥这一功能,使线粒体从单纯的ATP提供者转变为胚胎发育和后代健康的关键调控者。

图2 卵母细胞基因表达谱的变化
03
文献题目:Thyroid Hormone Disruption by Organophosphate Esters Is Mediated by Nuclear/Membrane Thyroid Hormone Receptors: InVitro, In Vivo, and In Silico Studies发表期刊:Science Advances(IF 14.957)
发表时间:2022.3
样本类型:小鼠胚胎干细胞
组学技术:蛋白质组学、转录组学
研究思路:
步骤1:RNA干扰(RNAi)筛选确定eIF4A2(真核翻译起始因子4A2)是保持胚胎干细胞稳定的核心翻译起始因子; 步骤2:通过蛋白质组学和核糖体分析,发现eIF4A2负责编码细胞效能因子mRNAs的翻译激活和抑制; 步骤3:全基因转录组分析确定eIF4A2通过kozak依赖和独立的翻译起始来激活靶mRNAs; 步骤4:eIF4A2激活组蛋白H3.3的翻译来抑制滋养外胚层发育; 步骤5:eIF4A2激活Ddx6并与之相互作用以抑制全能性2C标记Zscan4 RNA和蛋白质。总结:
研究者通过蛋白质组学与转录组学,确定eIF4A2是保持胚胎干细胞稳定的核心翻译起始因子,并且研究发现eIF4A2特有地负责一种独特翻译起始控制机制,通过限制胚胎/胚胎外分化和全能性2C程序来保护胚胎干细胞的身份。

04
文献题目:Integrative proteome analysis implicates aberrant RNA splicing in impaired developmental potential of aged mouse oocytes
发表期刊:Aging Cell(IF 11.005)
发表时间:2021.10
样本类型:小鼠卵母细胞
组学技术:蛋白质组学(TMT)、转录组学
研究思路:
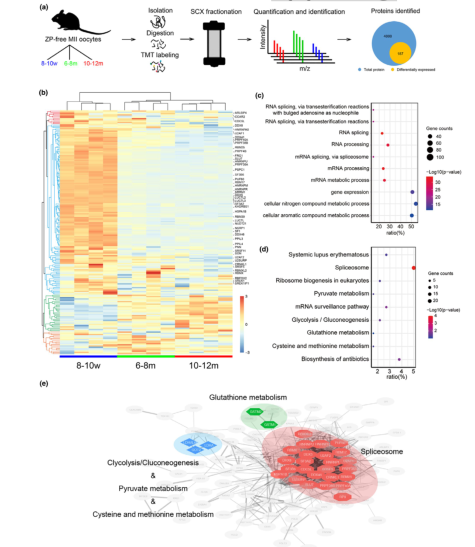
步骤1:评估三组来自不同年龄小鼠(8– 10周, 6– 8月,及10– 12月)的MII(分裂中期)卵母细胞的数量和质量;
步骤2:小鼠卵母细胞老化过程中差异性表达蛋白的鉴定;
步骤3:GO及KEGG分析表明差异性表达蛋白在RNA剪接中高度富集;
步骤4:使用转录组学发现,在生殖老化的老鼠中有更为显著的胚胎异常剪接以及桑椹胚DNA损伤;
步骤5:蛋白质组学确定PUF60蛋白是一种潜在的核心剪接因子,降低生殖老化小鼠卵母细胞的发育潜能; 步骤6:差异剪接基因Cdk9剪接的改变模拟生殖老化小鼠早期胚胎质量受损的表型。总结:
研究者通过蛋白质组学、转录组学等方法,表明卵母细胞老化过程中剪接相关蛋白表达的变化导致选择性剪接的异常调节是老化卵母细胞发育潜能下降的重要原因之一。对这一现象的深入了解有望为卵母细胞老化机制提供新的视角,从而为制定切实可行的干预措施以提升高龄产妇卵母细胞和胚胎质量提供理论依据。

图4 三个年龄组MII卵母细胞的蛋白质组学及生物信息学分析
05
文献题目:Single Cell Proteomics by Data-Independent Acquisition to Study of Embryonic Asymmetry in Xenopus laevis
发表期刊:Analytical Chemistry(IF 8.008)
发表时间:2019.8
样本类型:爪蟾胚胎
组学技术:单细胞蛋白质组学
研究思路:
步骤1:建立纳米流体取样方法,使用微量吸管收集胚胎细胞;
步骤2:分别使用DDA和DIA方法对128-细胞阶段的爪蟾胚胎进行蛋白检测,发现DIA鉴定到的蛋白数量更多(约1650种);
步骤3:研究背腹轴上的差异;
步骤4:使用微量移液器从8细胞期胚胎的动物和植物半球收集细胞质,以研究动物-植物的不对称性。
总结:
研究者通过基于微吸管的纳米流体装置来研究发育中非洲爪蟾胚胎的单细胞蛋白质组学,该方法能够从单个细胞中检测约1650种蛋白质。使用此单细胞蛋白质组学方法研究发现,爪蟾胚胎从2-细胞阶段到8-细胞阶段的差异表达蛋白质数量显著增加,表明细胞在胚胎发生的早期阶段逐渐分化。此外对胚胎在发育早期沿动物-植物轴和背-腹轴的不对称性进行研究,发现了各种沿着动物-植物轴不对称分布的蛋白质。

图5 单细胞蛋白组学方法及蛋白鉴定能力
看到这里,相信各位老师对于单细胞蛋白质组学解决生殖领域特殊样本的能力已愈发好奇。中科新生命自建立单细胞蛋白质组学技术平台以来,已经在检测数量,检测深度上实现重大突破。在生殖领域,中科已实现对单个胚胎近3000种蛋白的高鉴定深度,为该领域方向的应用提供更多的选择。当然,相信肯定有老师关心我们单细胞蛋白质组学的更多实测数据及数据分析到底如何,别着急,我们将在下一期的文章中揭秘单细胞蛋白质组学在胚胎中详细的实测数据及相关生信分析,敬请期待哦!