18 年
手机商铺
公司新闻/正文
698 人阅读发布时间:2022-04-29 17:51
椎间盘中央胶质样部分髓核(NP)变性是椎间盘退变(IVDD)和腰背痛发生的主要原因。目前的治疗方法仅限于缓解背部症状,这使得该病拥有极高的复发率。NP细胞(NPCs)是NP组织中分布的主要细胞类型,它们负责维持组织内环境的稳定。NPCs增殖缓慢,缺乏自我再生能力,这增加了疾病治疗的难处。目前对NPCs的病理生理学研究通常在转录组和表观基因组分析水平。然而,组织水平的分辨率掩盖了细胞间和细胞类型内改变的异质性。
来自澳大利亚悉尼大学和昆士兰大学以及来自河北医科大学的研究人员在Advance Science(IF 16.8)杂志上发表了题为“Single-Cell Transcriptome Profiling Reveals Multicellular Ecosystem of Nucleus Pulposus during Degeneration Progression”的文章,该文章利用单细胞转录组测序技术发现了与IVDD发展相关的细胞类群以及这些细胞间的相互作用关系,揭示了NP中NPCs型的复杂性和表型特征,从而为IVDD治疗提供了新的见解和线索。

研究材料
8例不同退化程度患者的脊柱髓核组织
技术路线
· 步骤1:单细胞转录组构建NPCs的单细胞图谱;
· 步骤2:通过分化轨迹分析发现IVDD发展的关键NPCs细胞群;
· 步骤3:对免疫细胞群进行聚类分析发现关键免疫类细胞群;
· 步骤4:通过细胞通讯分析结果构建以NPCs细胞为核心的细胞调控网络模型。
研究结果
1. 单细胞转录组构建NP组织的单细胞图谱
作者分离了8名不同程度变性的IVDD患者的NP组织用于单细胞检测,根据高表达基因和已发表的文章对NPCs进行鉴定注释,共确定了6个细胞亚群。这表明NP细胞群具有较强的异质性。接下来,作者分析了退化等级与细胞群类型之间的相关性。HT-CLNPs和regNPCs是II级椎间盘的主要细胞类型。effectNPCs和HT-CLNPs是III级和IV级椎间盘的主要细胞类型。对于V级椎间盘,fibroNPCs和adhesionNPCs是主要的细胞类型。此外,IVDD严重程度从II级到V级,伴有adhesionNPCs和fibroNPCs的比例增加,而homeostaticNPCs的比例则呈现相反的趋势。而实验结果也验证了这一观点。除此之外,通过转录因子预测分析发现了 一组与退化程度相关的转录因子,其中包括AR、REL、LMX1A和PRDM1都是首次发现。而基于IVDD分级相关的差异分析,作者发现了一组可能促进脊柱退性的信号通路,包括抗原加工和递呈通路、TNF通路、MAPK通路和Hippo通路等。

图1 人类NP组织细胞图谱的鉴定以及与IVDD严重程度的相关性
2. 通过分化轨迹分析发现IVDD发展的关键NPCs细胞群
为了分析各亚群间的功能差异,对鉴定的NPCs亚群研究其生物学过程。EffectorNPCs高表达代谢相关基因(如类固醇生物合成、糖胺聚糖代谢等)。RegNPCs高表达细胞炎症反应和内源性刺激反应相关的基因(如CXCL3、IL-6和CHI3L1等)。homeostaticNPCs则高表达细胞稳态相关的基因(如翻译调节、蛋白/RNA代谢等)。AdhesionNPCs则显著富集与细胞迁移和细胞基质黏附相关的基因。此外,作者对这些不同的NPCs进行了分析,包括神经分布、血管生成和细胞衰老等因素,这些都与IVDD发展相关。
接着,作者通过拟时序分析发现这些细胞谱系的分化轨迹,顺序依次为:fibroNPCs→AdhesionNPCs→EffectorNPCs→RegNPCs→HT-CLNPCs→homeostaticNPCs。通过RNA velocity分析发现了同样的分化轨迹,并且分析了fibroNPCs中一些关键基因(如Col14A1、CoL12a1、CHAD、CRTAC1、TNC和Lamb1等)。这些结果说明fibroNPCs具有祖细胞的特征。随后,作者通过相关分析和实验验证了这一结论,并指出在fibroNPCs未来的研究中可能是一个潜在的治疗靶点。

图2 单细胞揭示了NPCs的转录特征

图3 分化轨迹分析揭示IVDD终末期的祖细胞类型
3. 对免疫细胞群进行聚类分析发现关键免疫类细胞群
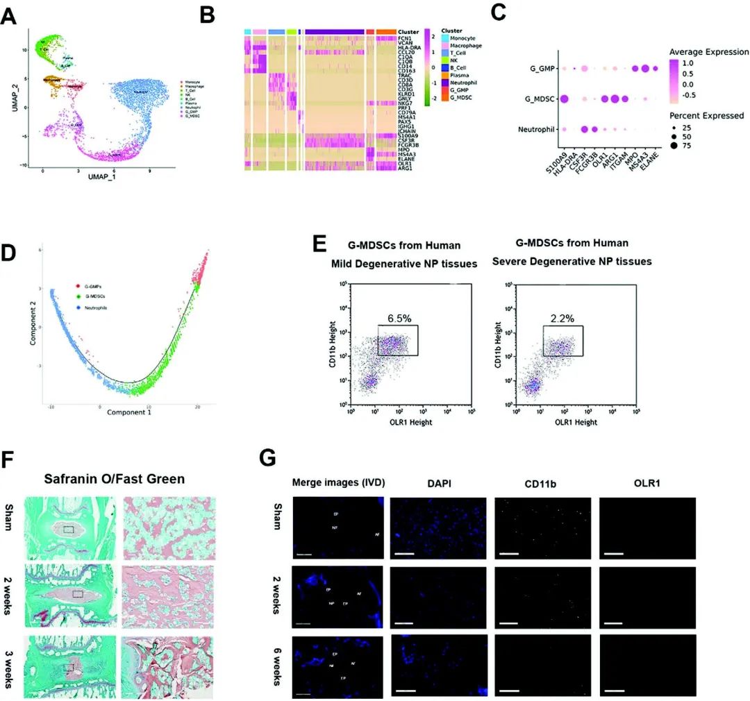
除NPCs外,NP组织中还发现了免疫细胞。根据基因表达水平对免疫细胞进行鉴定注释。根据高表达基因和已发表的单细胞研究,确定了9个亚群。分别为NK细胞,巨噬细胞,单核细胞,T细胞,粒细胞巨噬细胞祖细胞(G-GMP),中性粒细胞,B细胞,浆细胞和粒细胞髓性抑制细胞(G-MDSC)。作者分析了退化等级与细胞群类型之间的相关性,相比轻度退化的NP组织,在严重退化的NP组织中G-MDSCs显著减少。并且通过实验,作者验证了这一现象。这些结果显示了G-MDSCs的存在对于IVDD的发展具有保护作用。

图4 单细胞揭示免疫类细胞的细胞图谱

图5 G-MDSCs的功能研究
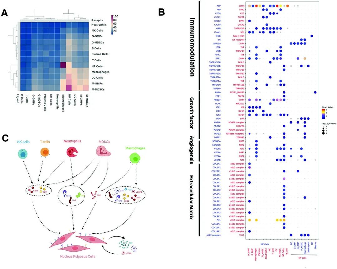
4. 构建以NPCs细胞为核心的细胞调控网络模型
由于上述的分析结果显示NP组织由NPCs和免疫细胞组成。接下来,作者通过细胞通讯分析,对细胞间的相互作用关系进行了预测,发现了免疫类细胞与NPCs类之间存在广泛的作用关系。这些作用关系主要是通过细胞间的配体和受体进行,如VEGFA、VEGFB和VEGF受体(FLT1、ADRB2和NRP2等)。需要注意的是巨噬细胞和NPCs之间的相互作用关系可能与促进血管生成相关。而健康的IVD大部分是无血管的,显示这种作用关系诱导的血管生成在IVDD的发展过程中扮有重要作用。除此之外,中性粒细胞和巨噬细胞表达生长因子,包括TGFβ、PDGF和OSM等,这些相关因子对于NPCs的增殖具有促进作用,这可能与NP内环境中的免疫平衡、细胞增殖和血管生成相关。然而确切的分子机制还需要进一步的实验来验证。

图6 免疫细胞与NPCs在IVDD中的调控网络
小编小结
作者通过单细胞转录组数据,分析了IVDD患者在退化过程中,NP组织中NPCs和免疫细胞的异质性和表型,以及这些细胞在IVDD发展过程中的作用。发现了几种与IVDD发展密切相关的细胞类型以及对应的marker。并且通过细胞通讯分析构建了IVDD中的细胞相互作用关系的调控网络,从而为IVDD治疗提供了新的见解和线索。
中科优品推荐
【中科新生命】重点布局单细胞多组学平台,先后建立了基于10x Genomics的Chromium X的单细胞转录组测序平台以及“一站式”单细胞蛋白质组服务平台。其中,Chromium X作为当前业内通量最高的单细胞测序平台之一,可以实现百万级细胞通量检测,为大规模单细胞图谱、高通量药物筛选、稀有细胞鉴定分析等需求提供助力。
