18 年
手机商铺
公司新闻/正文
485 人阅读发布时间:2021-12-27 19:58

O-乙酰葡萄糖胺修饰(O-GlcNAc)是一种普遍存在于真核生物的蛋白质糖基化修饰。有证据表明,母体O-GlcNAc修饰缺陷将导致多种妊娠不良事件,如子痫、先兆流产等。滋养层细胞的合胞化是胚胎早期发育的关键时期,但O-GlcNAc修饰对其具体调控机制并不清楚。
2021年3月, Cell Chem Biol(IF= 8.116)杂志上发表了题为《Quantitative chemoproteomics reveals O-GlcNAcylation of cystathionine γ-lyase (CSE) represses trophoblast syncytialization》的文章,该研究整合O-GlcNAc修饰组、遗传学和分子生物学技术揭示了滋养层细胞合胞化的分子调控机制。O-GlcNAc修饰可提高胱硫醚γ-裂解酶(CSE)的活性并增加H2S产量,H2S进一步抑制雄激素受体(AR)二聚化,进而阻碍滋养细胞的融合过程,影响胎儿营养和妊娠结局。

● BeWo细胞:人胎盘绒膜癌细胞。
● 滋养细胞合胞化模型:在BeWo细胞中加入PKA激活剂forskolin (FSK)诱导了体外滋养细胞合胞化,是一种被广泛接受的模拟人类滋养细胞分化的模型。
● 胎盘组织:早发型子痫前期 (early-onset preeclampsia,E-PE) 胎盘作为病理组, 不明原因早产 (unexplained preterm labor,PTL) 胎盘作为对照组。
O-GlcNAc糖基化修饰组(O-乙酰葡糖胺糖基化修饰)
步骤1:建立人类滋养层细胞中O-GlcNAc修饰蛋白谱
步骤2:验证CSE蛋白在模型细胞中的修饰变化及其产物H2S的协同变化
步骤3:位点突变证实CSE的O-GlcNAc修饰调控H2S产量和合胞化过程
步骤4:证实CSE的O-GlcNAc修饰通过H2S直接调控AR二聚化
步骤5:临床样本证实早发型子痫前期与CSE的O-GlcNAc过量修饰相关
研究结果
1. 组学分析O-GlcNAc修饰在滋养细胞合胞化过程的动态变化
为了研究胚胎外的滋养细胞在合胞化过程中的O-GlcNAc修饰调控作用,研究者采用PKA激活剂forskolin (FSK)诱导BeWo细胞,来模拟人类滋养细胞分化。取FSK诱导12 h和24 h两个时间点的细胞进行O-GlcNAc修饰组分析,共鉴定到829个高可信度的胞内定位修饰蛋白,在变化倍数大于1.5的修饰蛋白中,有58个差异蛋白是两个时间点共有的。功能富集分析发现,这些蛋白参与了蛋白质折叠、药物反应和胞内蛋白运输等过程。其中,胱硫醚γ-裂解酶(cystathionine γ-lyase,CSE)上调最显著,CSE是哺乳动物中产生气体信号分子H2S的主要酶,已有证据表明CSE和H2S参与调节胎盘功能和妊娠健康,因此研究者选取CSE的O-GlcNAc修饰进行深入功能分析。

图1 滋养细胞分化剂诱导的O-GlcNAc修饰变化
2. CSE在滋养细胞分化模型中O-GlcNAc修饰升高
研究者首先验证了CSE蛋白水平和O-GlcNAc修饰水平的变化情况,结果表明滋养细胞分化诱导剂FSK促进CSE蛋白水平在6 h-24 h缓慢增加,O-GlcNAc修饰水平在0.25 h就开始急剧增加。与此同时,CSE的产物H2S水平在FSK处理后2 h达到峰值,12 h后逐渐下降到对照水平。之后研究者用O-GlcNAc糖苷酶的特异性抑制剂TMG处理BeWo细胞,提高细胞中O-GlcNAc修饰的整体水平,结果发现CSE的O-GlcNAc修饰水平和H2S的产量均显著增加。以上结果表明,滋养细胞合胞化过程诱导了CSE O-GlcNAc化修饰,从而促进了CSE催化生成H2S。

图2 O-GlcNAc修饰CSE功能的影响
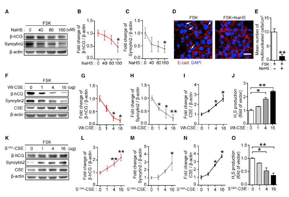
3. CSE蛋白S138的O-GlcNAc修饰调控H2S生成和滋养细胞合胞化
质谱分析发现在CSE蛋白中仅鉴定到第138位丝氨酸发生了 O-GlcNAc修饰,该位点附近的序列在哺乳动物中高度保守。将带有S138A突变型的CSE质粒转化到模型细胞系中,与转入野生型质粒相比,突变型CSE的O-GlcNAc修饰和H2S产量均显著降低,表明S138是调控CSE O-GlcNAc修饰和产H2S活性的主要位点。研究者用H2S供体NaHS处理BeWo细胞证实,免疫荧光染色显示NaHS阻碍了FSK触发的多核细胞形成,显著抑制了合胞化标记基因表达。S138A突变导致CSE依赖的H2S减少,合胞化标记基因表达表达升高。这些数据证实,S138的O-GlcNAc修饰可增强CSE生成H2S,并抑制滋养细胞合胞化过程。


图3 CSE的O-GlcNAc修饰位点鉴定及其调控作用
4. CSE的O-GlcNAc修饰通过H2S阻碍雄激素受体二聚化
前人研究发现H2S通过巯基阻碍雄激素受体(AR)的二聚化过程,且AR信号紊乱可导致模型鼠孕期不良结局,由此研究者猜测AR是H2S调控滋养层合胞化的直接靶标。通过实验证实,在BeWo细胞中过表达AR可促进细胞融合,NaHS处理则干扰了AR对细胞的促融合作用,且NaHS使得AR二聚体显著减少,单体显著增加,这说明H2S干扰了AR二聚化。睾酮T0处理通过启动AR信号促进BeWo细胞融合,转染野生型CSE质粒可阻断T0诱导的AR二聚化和BeWo细胞融合,与NaHS效果相似;相反地,转染突变的S138A-CSE质粒不能阻碍AR二聚化,而是促进了T0诱导的多核细胞数量显著增加。以上结果表明,CSE的O-GlcNAc修饰能够通过H2S调控AR的二聚化过程,影响合胞化进程。

图4 CSE和H2S对AR信号的调控作用
5. 临床验证早发子痫前期患者胎盘中CSE发生过度的O-GlcNAc修饰
早发型子痫前期(E-PE) 一种严重的妊娠疾病,主要源自滋养细胞发育异常。研究者分析了E-PE胎盘与对照组(PTL)胎盘的病理特征,结果表明E-PE胎盘中的CSE蛋白水平降低了约15%,CSE O-GlcNAc修饰相对量是对照组的1.5倍,H2S生成量是对照组的2倍。b-hCG和Syncytin2等基因的表达水平与H2S含量呈负相关,仅为对照组的一半,表明E-PE中合胞作用降低。以上表明滋养细胞合胞化的抑制与CSE的O-GlcNAc修饰及其产物H2S相关。

图5 早发型子痫前期胎盘病理特征
小编小结
中科优品推荐
O-GlcNAc糖基化修饰是生物体中常见且比较特殊的O-糖基化,仅在蛋白质Ser/Thr上连接一个单糖即 N 乙 酰 氨 基 葡 萄 糖 (N-acetylglucosamine, GlcNAc),该修饰是一个动态可逆的过程,由乙酰氨基葡萄糖转移酶(OGT)负责糖基化、N-乙酰氨基葡萄糖苷酶(OGA)负责去糖基化。由于O-GlcNAc糖基化修饰能感应细胞外的葡萄糖、脂肪酸等能量分子的变化,故被认为是一种营养和应激感受器,参与了肿瘤代谢、心血管代谢、肝脏胰岛素代谢、昼夜节律、感染免疫等多种生理活动。另外,由于O-GlcNAc 修饰与磷酸化修饰均发生在蛋白质的Ser/Thr残基上,两种修饰间存在着阴阳制衡的关系。
中科新生命现已推出O-GlcNAc 4D-Labelfree蛋白组学服务,欢迎感兴趣的老师前来咨询。