上海中科新生命生物科技有限公司

18

手机商铺

qrcode
商家活跃:
产品热度:
  • NaN
  • 0.5
  • 1.5
  • 0.5
  • 3.5

上海中科新生命生物科技有限公司

入驻年限:18

  • 联系人:

    杨小姐

  • 所在地区:

    上海 闵行区

  • 业务范围:

    技术服务

  • 经营模式:

    生产厂商 科研机构

在线沟通

公司新闻/正文

【单细胞多组学】Nat Commun | 单细胞转录组学+蛋白质组学揭示肺衰老机制

400 人阅读发布时间:2021-07-14 09:44

随着单细胞测序技术的日臻成熟,单细胞的研究如火如荼。单细胞转录组测序,是指在单细胞水平上进行RNA测序的新技术,不仅可以研究细胞之间的异质性,还可以得到基因的表达信息等。而生命活动是一个复杂的动态变化过程,仅靠转录组研究不能全面体现生命进程的变化。单细胞转录组与蛋白和代谢层面的组学结合,将为科研人员提供新的视角,从多维度上、更深层次的解析生命的奥秘。
因此,我们精心整理解读了多篇高水平的单细胞多组学研究成果,将陆续发布在本公众号上,有兴趣的老师可持续关注。今天为大家带来第一篇——
【文献名称】An atlas of the aging lung mapped by single cell transcriptomics and deep tissue proteomics
新闻图片1
 
◆ 研究背景
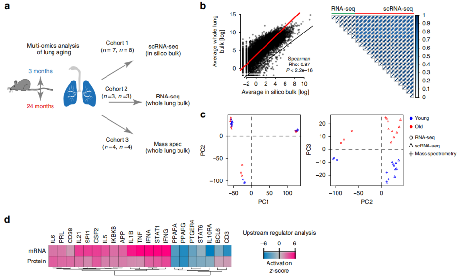
作为表面积最大的器官,肺经常暴露在过多的环境中。肺中有一系列保护机制,可在受伤时为肺提供显著的再生能力。这些保护机制似乎随着年龄的增长而恶化,因为衰老会导致肺功能下降和增加肺对慢性疾病的易感性。而衰老是一个多因素过程,会在一系列复杂的事件中导致这些分子和细胞变化,先前从未系统地分析过年龄对细胞类型水平的特定影响。在这项研究中,作者使用单细胞转录组学和蛋白质组学来量化 30 种细胞类型的细胞活动状态的变化,并系统绘制了小鼠肺细胞图谱。

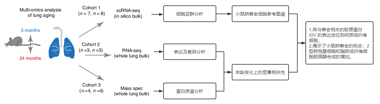
◆ 技术路线
新闻图片2
 
◆ 主要结果
 
1. 小鼠肺衰老图谱揭示转录调控的下调
为了生成小鼠全面的肺衰老细胞图谱,作者取了15只小鼠一共捕获到14813个细胞(3月龄8只,共7672个细胞;24月龄7只,共7141个细胞)。为了确保细胞类型的鉴定不被衰老效应混淆,文章只使用了细胞类型之间高度可变的基因。无监督聚类分析揭示了 36 个不同的簇对应于 30 种细胞类型,包括所有已知的上皮细胞、间充质细胞和白细胞谱系。
新闻图片3
 
先前的研究提出衰老是转录噪音增加的结果,而不是转录协同的结果,并且与衰老相关的转录不稳定性增加会导致未知细胞类型的出现。 因此,作者对转录噪声进行了量化分析,结果发现,大多数细胞类型的转录噪声随着年龄的增长而增加,该研究结果与先前在人类胰腺或小鼠 CD4+ T 细胞中的报导一致。
新闻图片4
 
2. mRNA和蛋白质的多组学数据整合
为了验证scRNA-seq数据的完整性,以及获得肺组织mRNA和蛋白质含量随年龄的变化,作者又采集了不同月龄的小鼠进行bulk RNA-seq(3月龄3只;22月龄3只)和蛋白质组学分析(3月龄4只;24月龄4只),在 scRNA-seq、bulk RNA-seq 和蛋白质表达谱之间观察到了在年龄变化上的显著相关性。
新闻图片5
 
3. 衰老相关调控蛋白的细胞来源
从蛋白质组中鉴定的 5138 种蛋白质中,确定了 32 种随着衰老发生显著变化的基质体蛋白质。胶原蛋白 XIV,在老年小鼠中被下调。结合scRNA-seq 数据将胶原蛋白 XIV 的表达定位到间质成纤维细胞。以上结果表明,蛋白质组学与单细胞转录组学的结合使我们能够预测受调控蛋白质的细胞来源。
新闻图片6
 
4. 衰老对细胞类型的特异性影响
scRNA-seq在不同月龄小鼠之间筛选出391个差异表达基因,其中肺巨噬细胞和2型肺细胞在年老小鼠中都显示出明显改变的表型。
新闻图片7
 
5. 衰老细胞类型中胆固醇生物合成增加
肺表面活性物质稳态是一个严格调控的过程,涉及 2 型肺细胞和脂肪成纤维细胞合成脂质。肺泡 2 型细胞中的脂质代谢受甾醇反应元件结合蛋白 (SREBP) 的调节,作者基于25个SREBP/Insig1/2已知基因的上游调控网络分析发现,所有基因均在衰老的2型肺泡壁细胞中增加。通过Uniprot、GO、KEGG注释富集分析,作者发现胆固醇合成增加在2型肺泡壁细胞和脂肪成纤维细胞中非常显著,且大多数 Insig1/2 靶基因直接参与胆固醇生物合成。该结果也通过免疫荧光检测、流式细胞术和尼罗红染色进行了验证。基于此,文章证实了2型肺泡壁细胞和脂肪成纤维细胞胆固醇合成和中性脂质含量的增加是小鼠肺衰老的标志。
新闻图片8
 
结论
1. 单细胞转录组分析量化了30种细胞类型的细胞活性状态变化,创建了小鼠肺衰老细胞参考图谱;
2. 通过整合scRNA-seq、bulk RNA-seq和蛋白质谱分析,观察到了在年龄变化上的显著相关性,并很好地预测了肺衰老相关调节性蛋白的细胞来源;
3. 揭示了小鼠肺衰老的标志:2型肺泡壁细胞和脂肪成纤维细胞胆固醇合成的增加。

上一篇

组学高分秘籍 | 代谢流 —— 全新动态视角

下一篇

Nat Commun前沿:高通量超快速磷酸化分析新方向

更多资讯

我的询价